Смотрите видео ниже, чтобы узнать, как установить наш сайт в качестве веб-приложения на домашнем экране.
Примечание: Эта возможность может быть недоступна в некоторых браузерах.
Добро пожаловать на компьютерный форум Tehnari.ru. Здесь разбираемся с проблемами ПК и ноутбуков: Windows, драйверы, «железо», сборка и апгрейд, софт и безопасность. Форум работает много лет, сейчас он переехал на новый движок, но старые темы и аккаунты мы постарались сохранить максимально аккуратно.
Форум не связан с магазинами и сервисами – мы ничего не продаём и не даём «рекламу под видом совета». Отвечают обычные участники и модераторы, которые следят за порядком и качеством подсказок.
Если вы у нас впервые, загляните на страницу о проекте, чтобы узнать больше. Чтобы создавать темы и писать сообщения, сначала зарегистрируйтесь, а затем войдите под своим логином.
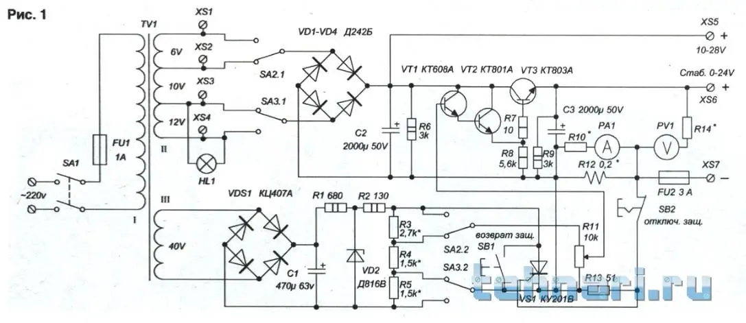
БП заработал, неправильно был запаян Q1.

Привет всем помогите пж начинающему радиолюбителю
Собрал этот бп все гууд работает, но имея транс на 6 ампер и 27 вольт(убавил до 20 дабы не спалить операционки) мой бп выдает 25вольт это мне вполне хватает с головой но ток всего 2,4 ампер использую следующий транзистор (BU941ZP)на управлении сидит кт815а,прочел где-то что надо запаралелить транзисторы ну я так и сделал через резюк 0,1ом нечего не поменялось.Где копать или может че и где поменять
Ты полность расскажи какой хочешь блок питани и на какой (какие токи), стабилизированный или нет просто переключение, у нас экстрасенсы в отпуске, однако ...Здравствуйте, подскажите пожалуйста, в случае ступенчатого переключения питания 12в + 12в подойдет трансформатор или взять транс 24в и найти иглой 15 и 10в ? Какое вообще минимальное питание можно подавать на схему чтобы она работала?
в случае ступенчатого переключения питания 12в + 12
Не совсем понятно , выходное напряжение ступеньками переключать ? там есть переменники регулировки напряжения , тока , если вместо них поставить галетники , то можно переключать ступенчато , но это муторная работа подбирать на каждое положение резисторы .из первого сообщения,
Я же говорю, создай свою тему со схемой ...По схеме из первого сообщения, на 30в, 5А стабилизированный, одноканальный
Итам под робно опиши свои задумки .создай свою тему со схемой
Не выходное с ЛБП, а переменное с обмоток трансформатора. Бывает,что нужно подключить к ЛБП какую-то низковольтную нагрузку, но с довольно большим током, например 5В при токе 5А. Тогда получается, что на силовом транзисторе будет падать несколько десятков вольт. К примеру после диодного моста и конденсатора в фильтре у нас 30В, а на выходе ЛБП всего 5В, значит на транзисторе будет падать 25В, и это при токе в 5А, получается, что бедный транзистор как-то должен превратить 125Вт просто в тепло. На этой случай и есть переключение обмоток трансформатора в зависимости от выходного напряжения ЛБП. Если нужно 5В, то зачем подавать на ЛБП 30В? Простой вопрос, какое нужно минимальное переменное напряжение с трансформатора, чтобы работала схема?Не совсем понятно , выходное напряжение ступеньками переключать ?
Дык, наверное, типа вот такКак хочешь переключать обмотки ?.