• Добро пожаловать на компьютерный форум Tehnari.ru. Здесь разбираемся с проблемами ПК и ноутбуков: Windows, драйверы, «железо», сборка и апгрейд, софт и безопасность. Форум работает много лет, сейчас он переехал на новый движок, но старые темы и аккаунты мы постарались сохранить максимально аккуратно.

    Форум не связан с магазинами и сервисами – мы ничего не продаём и не даём «рекламу под видом совета». Отвечают обычные участники и модераторы, которые следят за порядком и качеством подсказок.

    Если вы у нас впервые, загляните на страницу о проекте, чтобы узнать больше. Чтобы создавать темы и писать сообщения, сначала зарегистрируйтесь, а затем войдите под своим логином.

    Не знаете, с чего начать? Создайте тему с описанием проблемы – подскажем и при необходимости перенесём её в подходящий раздел.
    Задать вопрос Новые сообщения Как правильно спросить
    Если пришли по ссылке со старого Tehnari.ru – вы на нужном месте, просто продолжайте обсуждение.

Моя мечта

покажи оригинал схемы?

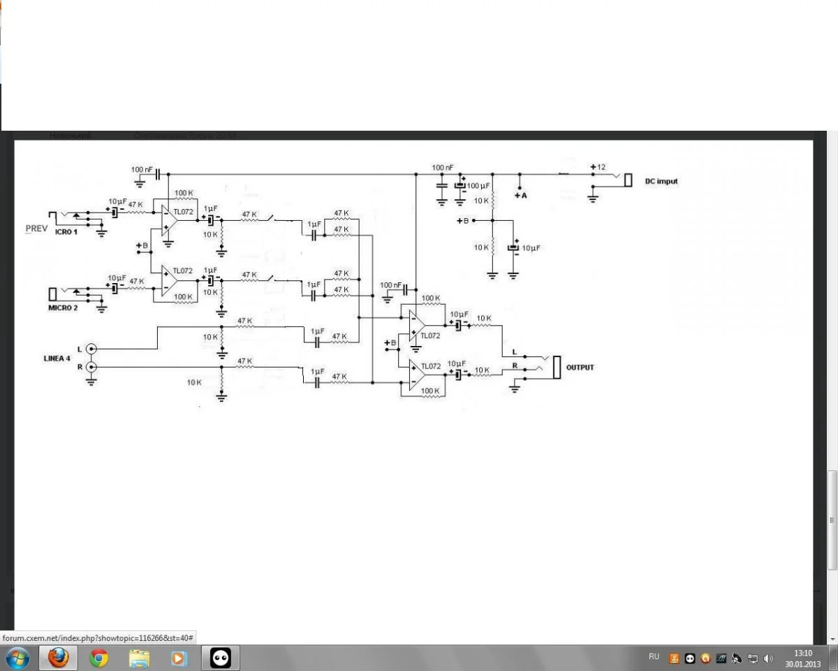
Вот оригинал...

лови, потом спасибо скажешь!

Спасибо уже говорю...Слишком сложный...Да и двухполярное питание не очень подходит...

А схему, которую я дал, она есть в архиве..)))
 

Вложения

  • mixer_shema.webp
    mixer_shema.webp
    72.4 KB · Просмотры: 1,689
удалите этот пост(№82) ,пожалуйста...
 
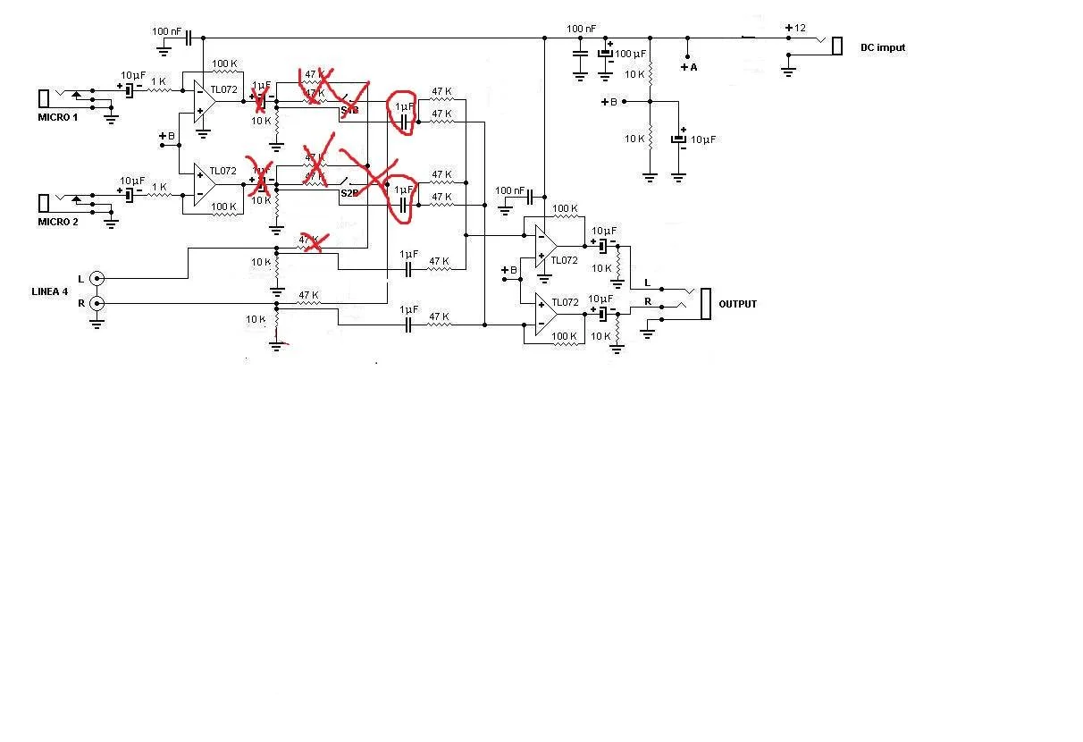
блин, ну возьми и оставь только то, что тебе надо, МУ собран на 4транзисторах + 1/2 оу, остальное обреж... Кстати вторая часть оу усиливает слабый сигнал, в нвшем случае, сигнал от микрофона, внимательно посмотри резисторы по входу в моей схеме...
 
А вот с темброблоком у меня беда случилась...работал нормально, оставил я его на неделю, потом включил, а он начал выпендриватся:высокие частоты вообще не регулирует, низкие работают как громкость...вообще незнаю, что с ним...(((
Оба раза проверяли (когда работал и когда перестал) с одним и тем же усилителем или с разними? Я это к чему, по даташиту на выходе темброблока стоят конденсаторы, а у вас в схеме их нет. Так вот если усилитель, к которому подключали на входе имеет конденсатор, то все будет работать, а если нету, или подключены наушники на выход, то без кондеров будет работать некорректно. Там на выходе присутствует постоянка, которая без фильтров и сбивает раброту.
Все вышеизложенное привожу из собственного опыта, так как сразу тоже не мог добиться от него работы, потом все забросил, а когда понадобился, то разобрался что к чему.
 
Оба раза проверяли (когда работал и когда перестал) с одним и тем же усилителем или с разними?

Да, с одним и тем же...С низкими частотами уже разобрался...кондер сдох...поставил другой, заработало...)

блин, ну возьми и оставь только то, что тебе надо, МУ собран на 4транзисторах + 1/2 оу, остальное обреж... Кстати вторая часть оу усиливает слабый сигнал, в нвшем случае, сигнал от микрофона, внимательно посмотри резисторы по входу в моей схеме...

Спасибо...но если моя схема подойде, может поможете с ней?(мне она понравилась)
 
вот немного дорисовал (заменил переменные резисторы на постоянные)..
проверте, пожалуйста
 

Вложения

  • mixer_shema777777771117777777777777.webp
    mixer_shema777777771117777777777777.webp
    32.8 KB · Просмотры: 243
  • mixer_shema777777777777777777777.webp
    mixer_shema777777777777777777777.webp
    34.3 KB · Просмотры: 559
ООО__о..
Я немного не правильно нарисовал....извините..исправляюсь...
 

Вложения

  • mixer_shema777777772227777777777777.webp
    mixer_shema777777772227777777777777.webp
    33.1 KB · Просмотры: 379
не поверишь, но у тебя питание тоже получаеться двуполярное, точка В это виртуальная средняя точка для микросхемы, собрана она на резисторах (земля резистор 10кОм плюс) (земля резистор минус) и конденсаторрах по 10 мкФ.
Из микр. усилит надо поучать псевдо стерео? (на моей схеме регулятор ПАН).
Лев канал: перед суматором цепляеш эн-ное количество резисторов (не больше 10-ти), к этим резисторам подаёше левый канал (через кондёры вроде в твоей схеме 10 мкФ), правый канал аналогично.
 
не поверишь, но у тебя питание тоже получаеться двуполярное, точка В это виртуальная средняя точка для микросхемы, собрана она на резисторах (земля резистор 10кОм плюс) (земля резистор минус) и конденсаторрах по 10 мкФ.
Из микр. усилит надо поучать псевдо стерео? (на моей схеме регулятор ПАН).
Лев канал: перед суматором цепляеш эн-ное количество резисторов (не больше 10-ти), к этим резисторам подаёше левый канал (через кондёры вроде в твоей схеме 10 мкФ), правый канал аналогично.

А можна это как-то схематично показать, а то я не очень понимаю
 
ну, только вечером.
 
вот, подредактировал малёхо, в архиве есть интересная инфа
 

Вложения

Мне вот так посоветовали
 

Вложения

  • Так лучше.webp
    Так лучше.webp
    35.2 KB · Просмотры: 180
в принципе, так у тебе отключается микрофоны, тоже нормально, можно еще реализовать на гнезде микрофона следующую фишку, когда микрофона нет, то сигнал до МУ сидит на земле, а как только подключаешь штекер микрофона, земля отходит от цепи и подключаеться сигнал микрофона в тракт МУ, посмотри схему БЕРИНДЖЕРА в моем архиве(ПДФ), там в принципе так и "отключаеться" МУ, ну как-бы заземляеться, а не висит в воздухе- усиливая помехи...
 
там есть печатка 'суматор мой", в верху схемы места для подключения тумблеров, а вся схема вообще нужна для отправки на прослушку или на усилок...
 
в принципе, так у тебе отключается микрофоны, тоже нормально, можно еще реализовать на гнезде микрофона следующую фишку, когда микрофона нет, то сигнал до МУ сидит на земле, а как только подключаешь штекер микрофона, земля отходит от цепи и подключаеться сигнал микрофона в тракт МУ,

Спасибо, но мне по душе такой вариант включения МУ...
Схема будет работать норм?
 
да, смотри, тумблера выключения МУ, можно сделать так,
в одном положении МУ подключен, а в другом-сидит на земле, можно и так оставить...
 
Все, спасибо...пошол печатку делать..)


Уже есть продвижения..скоро фото выложу продолжения проекта..
 
ОК, я тоже завтра травить буду, проверьте кто нибудь, СН1л-канал один вход лев, центральная точка вход, прав и лев точка отправка на прослушку или микшер.
Тумблер на два положения на 6-ть контактов (лев-3, прав-3)
 

Вложения

есть вопрос: оба микрофона будут обрабатыватся обеими каналами унч или один микрофон на правый канал,а другой на левый??? надо чтобы обеими...
 
Назад
Сверху