• Добро пожаловать на компьютерный форум Tehnari.ru. Здесь разбираемся с проблемами ПК и ноутбуков: Windows, драйверы, «железо», сборка и апгрейд, софт и безопасность. Форум работает много лет, сейчас он переехал на новый движок, но старые темы и аккаунты мы постарались сохранить максимально аккуратно.

    Форум не связан с магазинами и сервисами – мы ничего не продаём и не даём «рекламу под видом совета». Отвечают обычные участники и модераторы, которые следят за порядком и качеством подсказок.

    Если вы у нас впервые, загляните на страницу о проекте, чтобы узнать больше. Чтобы создавать темы и писать сообщения, сначала зарегистрируйтесь, а затем войдите под своим логином.

    Не знаете, с чего начать? Создайте тему с описанием проблемы – подскажем и при необходимости перенесём её в подходящий раздел.
    Задать вопрос Новые сообщения Как правильно спросить
    Если пришли по ссылке со старого Tehnari.ru – вы на нужном месте, просто продолжайте обсуждение.

Необычный усилитель

  • Автор темы Автор темы Schokk
  • Дата начала Дата начала
что бы несоздавать тему ради вопроса , подскажите включаю мп3 плеер идет загрузка идет и идет и сконцами,что делать?
 
Ну думаю в дивидюке ватт на 10-20 усилитель:D
 
Интересно как вы его будете подключать. В большинстве телефонов усилитель на динамики - это маленькая стекляшка размерами 2х2 миллиметра, класса D.
зы. почему класс D?
1) экономичность.
2) высокий КПД позволяет сделать усилитель очень маленьким, что всегда важно для мобильных устройств.
 
Последнее редактирование:
подключать это моя проблема,вот только подключать нечего,помощи никакой........только прикалываються надо мной:tehnari_ru_889:

Ну думаю в дивидюке ватт на
10-20 усилитель


Оооочень смешно..........
 
Никто не прикалывается, я серьезно. Модем свой чинил, так пол дня паял, намучался, настолько все миниатюрное.
 
не мучился бы нашёл бы где ни будь древний плеер касетный и подпаял к нему сигнал вот и готовый усилитель на пол вата а то и больше
 
для таких дел надо иметь маленький паяльник и увеличительное стекло (лупа).

ну если негде найти ,надо делать!

ЕСЛИ УКОГО ПОЯВЯТЬСЯ ИДЕИ ,ИЗЛОГАЙТЕ,БУДУ ЖДАТЬ.спасибо,:))

кто то говорил что в мобилы больше полу вата неставят,вот вылаживаю один образец пусть таму кто говорил будет стыдно:форум mob.land.ru_пишеться : Re: FAQ: Стекляшки в
телефонах нокиа
8. Одноканальные усилители
звука (IHF Amp) (LM4890ITLX,
LM4890IBLX, LM4990ITLX)
Представляют из себя
управляемые
однокристальные усилители
НЧ до 1 ватта на нагрузке в 8
Ом (LM4890) и до 2-х ватт на
нагрузке 4 Ома (LM4990),пинание-2,7в.
Корпус: матово-черный, либо
серебристо-стеклянный,
1.51x1.51 мм, 9 выводов
(LM4890); 1.46x1.46 мм, 9
выводов (LM4990).
 
извиняюсь, действительно не знал:tehnari_ru_007:
а кстати посмотрел схему 6270, там установлен усилитель на 2.1 ватта:eek:
на первом рисунке обозначение на схеме, на втором на плате. обозначил зеленым. микра находиться на задней стороны основной платы, для ориентировки я красным пометил разьем батареи
одна только проблемка: тот кто достанет её с помощью паяльника не спаливши, тому респект и уважуха:D
 

Вложения

  • 21312.webp
    21312.webp
    33.8 KB · Просмотры: 101
  • 412412.webp
    412412.webp
    46.2 KB · Просмотры: 104
Чуток ошибся. не 2х2 мм а
1.51x1.51 мм, 9 выводов
(LM4890); 1.46x1.46 мм, 9
выводов (LM4990).
Но от этого не лучше. Впрочем, если есть опыт по пайке таких корпусов, то почему бы не попробовать.
 
ну вот ведь можешь когда хочешь! Огромное спасибо за схемки,надеюсь послезавтра начну проект,неподскажите питание для микры от 6270.

и за одно,можно ли неснимая с платы подпаять вход ,вход питания ,и куда если поможите буду благодарен!
 
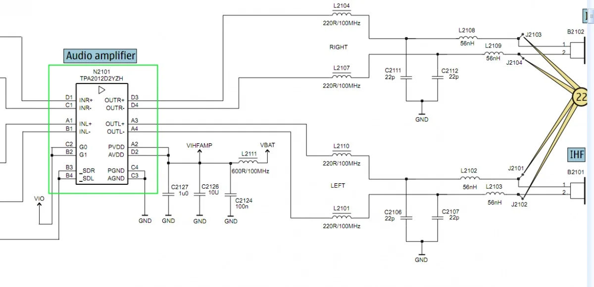
вот!
схема платы:
зеленый цвет - вход, по 2 провода на каждый канал
синий - выход на динамики
красный - земля и + питания
розовый - коварная вещь:) управление включением и громкостью. чтобы работало, надо на все 4 входа подать логическую единицу или проще говоря 1.5В(из датащита).
рисунок элементов на плате:
надо смотреть по дорожкам, какие идут от детали к усилку, а какие ведут туда куда нам не надо)
зеленый цвет - все те же входные кондеры отмеченные выше. подключать надо перед ними(в направлении усилителя).
красный - плюс питания. питание от 2.5 до 5В.(с какой стороны подпаивать - не важно, разницы особой не будет)
фиолетовый - надо смотреть, какая дорожка ведет к усилителю и подать на нее 1.5В(деталь желательно выпилить)
красный с фиолетовым - та сторона конденсатора, что идет к усилку должна быть под напряжением 1.5В, вторая идет на общий провод, туда надо подавать - питания(конденсатор выпиливаем и подпаиваем провода на его место)
выход - разьемы динамиков, самое удобное место чтобы подпаяться

ЗЫ доп инфа из датащита:
2.1ватт выдает только при 5В питания и 4ом нагрузки
при 8ом выдает 1.4ватт
 

Вложения

  • 3213123.webp
    3213123.webp
    87.1 KB · Просмотры: 116
  • 3213441.webp
    3213441.webp
    35.7 KB · Просмотры: 87
фиолетовый - надо смотреть,
какая дорожка ведет к
усилителю и подать на нее
1.5В(деталь желательно
выпилить)

в каком смысле выпилить??

С входами выходами разобрался.А вот куда 1.5в.давать неочень понятно,куда плюс куда минус?
 
Ну вообще желательнее было бы не выпилить а выпаять, но это без термовоздушки, ИКПС или 150вт прожектора не обойдёшься, потому что припаяна она поверхностным монтажем, а то и на шарах сидит:D А вот сделать усь не снимая микросхемы с платы думаю не получится, там много лишних деталей подключены и монтаж скорее всего трёхслойный.

Хм никогда не задумывался есть ли в телефонах усилители:D У меня много дома дохлых валяется может тоже поискать чего:D DR.KREIG не подскажете ли как вы нашли подобную документацию?
 
Не забывайте, что платы в таких устройствах уже давно как многослойные, и нужный контакт может оказаться вообще внутри платы. Это я про идею подпаять прямо к плате вход\выход\питание.
 
Гляньте на mob.land.ru
 
Weles, в гугле, например nokia 6270 schematics - это схема, расположение деталей на плате, в случае с 6270 указаны напряжения и формы сигналов.
Есть еще service manual - инструкция по разборке(для некоторых телов необходима), может включать в себя схему.
А выпилить - это я образно сказал:D
 
Да я уже нашел, думал из N71 что нибудь сваять но посмотрел схему, и ну его нафиг, ничего не понятно:D
 
так вроде по моей схеме и по поверхности платы все сходиться:вход ,пит.и т.д.или нет????
 
ну да, все детали на поверхности
 
Назад
Сверху