Смотрите видео ниже, чтобы узнать, как установить наш сайт в качестве веб-приложения на домашнем экране.
Примечание: Эта возможность может быть недоступна в некоторых браузерах.
Добро пожаловать на компьютерный форум Tehnari.ru. Здесь разбираемся с проблемами ПК и ноутбуков: Windows, драйверы, «железо», сборка и апгрейд, софт и безопасность. Форум работает много лет, сейчас он переехал на новый движок, но старые темы и аккаунты мы постарались сохранить максимально аккуратно.
Форум не связан с магазинами и сервисами – мы ничего не продаём и не даём «рекламу под видом совета». Отвечают обычные участники и модераторы, которые следят за порядком и качеством подсказок.
Если вы у нас впервые, загляните на страницу о проекте, чтобы узнать больше. Чтобы создавать темы и писать сообщения, сначала зарегистрируйтесь, а затем войдите под своим логином.
Ну никто не запрещаетможно же повторить это?
Ну на жену можно полчаса хотя бы выделитьждет ночь без сна и ворчание жены
А по какой схеме собирал. И чем не понравился?собрал на к157уд2 звук не очень понравился.
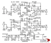
собирал по этой схеме.А по какой схеме собирал. И чем не понравился?
Неправильная схема, и она даёт неправильныйсобирал по этой схеме
А можешь выложить схему по которой будешь собирать?????Неправильная схема, и она даёт неправильный мёд звук . Я буду собирать по другой. Её Focus предоставил...
собирал по этой схеме.
звук немного грязноватый, чего-то как-будто не хватает.
Неправильная схема, и она даёт неправильныймёдзвук. Я буду собирать по другой. Её Focus предоставил...
Вот здесь