• Добро пожаловать на компьютерный форум Tehnari.ru. Здесь разбираемся с проблемами ПК и ноутбуков: Windows, драйверы, «железо», сборка и апгрейд, софт и безопасность. Форум работает много лет, сейчас он переехал на новый движок, но старые темы и аккаунты мы постарались сохранить максимально аккуратно.

    Форум не связан с магазинами и сервисами – мы ничего не продаём и не даём «рекламу под видом совета». Отвечают обычные участники и модераторы, которые следят за порядком и качеством подсказок.

    Если вы у нас впервые, загляните на страницу о форуме и правила – там коротко описано, как задать вопрос так, чтобы быстро получить ответ. Чтобы создавать темы и писать сообщения, сначала зарегистрируйтесь, а затем войдите под своим логином.

    Не знаете, с чего начать? Создайте тему с описанием проблемы – подскажем и при необходимости перенесём её в подходящий раздел.
    Задать вопрос Новые сообщения Как правильно спросить
    Если пришли по старой ссылке со старого Tehnari.ru – вы на нужном месте, просто продолжайте обсуждение.

Нужен стрелочный индикатор выходного сигнала

  • Автор темы Автор темы AXEL_46
  • Дата начала Дата начала
на максимальной громкасти стрелка намертво прилипает в отметке максимум,а на минимуме громкости лежит мертво!
 
Ты наверно не понял. На микросхеме TDA2822 делается усилитель, который подключается параллельно основному. А на выходе TDA2822 подключается стрелочный индикатор. Таким образом он у тебя будет показывать уровень входного сигнала, вне зависимости от громкости основного усилителя.
 
придется собирать простой маломощный усилитель конкретно для индикаторов
 
видимо да,не понял,и не собирал на тдашке усилок
 
именно этим я и планирую заняться
 
Зачем сумматор? Микросхема уже в стерео варианте.
 
Это самый идеальный вариант.
Эта микросхема решает этот вопрос:
но главная проблема в том,что бы движение стрелки не зависило от изменения громкости.
Потому что работает по логарифмическому принципу.
 
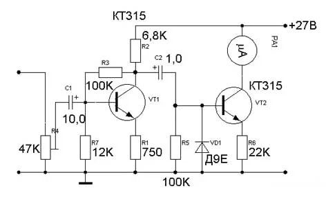
еще вопрос, Валер, в схеме конд. 47мкФ 35В обязательно 35В? :( под рукой нет такого, есть 25В и 50В не подойдет?
 
ВОТ схема
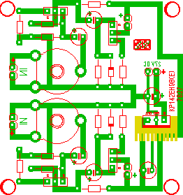
ВОТ печатка....работает всё чётко...
 
Это схема случайно не с переносного магнитофона "Электроника"?
 
Назад
Сверху