• Добро пожаловать на компьютерный форум Tehnari.ru. Здесь разбираемся с проблемами ПК и ноутбуков: Windows, драйверы, «железо», сборка и апгрейд, софт и безопасность. Форум работает много лет, сейчас он переехал на новый движок, но старые темы и аккаунты мы постарались сохранить максимально аккуратно.

    Форум не связан с магазинами и сервисами – мы ничего не продаём и не даём «рекламу под видом совета». Отвечают обычные участники и модераторы, которые следят за порядком и качеством подсказок.

    Если вы у нас впервые, загляните на страницу о проекте, чтобы узнать больше. Чтобы создавать темы и писать сообщения, сначала зарегистрируйтесь, а затем войдите под своим логином.

    Не знаете, с чего начать? Создайте тему с описанием проблемы – подскажем и при необходимости перенесём её в подходящий раздел.
    Задать вопрос Новые сообщения Как правильно спросить
    Если пришли по ссылке со старого Tehnari.ru – вы на нужном месте, просто продолжайте обсуждение.

Нужна схема световых эффектов

Спасибо за ответы.
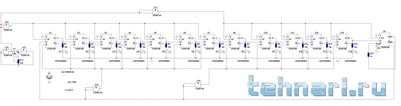
буду пробовать вариант, который прислал derba. Вот только объём файла очень маленький. При увеличении ничего не читается. Если можно, пришлите схему бОльшего объёма. Или укажите источник.
Источника нет, я ее написал в симуляторе.
 

Вложения

  • 1.PNG.webp
    1.PNG.webp
    24.6 KB · Просмотры: 183
А зачем источник в таких делах. Это как кубики собирать в Детском саду ... :)))
Надо вместо генератора делать сроб-сигнал от НЧ частот музыкального канала, это превращает любую мигалку в осмысленное действо ...
Строб-сигнал музыкального такта ... :)
 
А зачем источник в таких делах. Это как кубики собирать в Детском саду ... :)))
Надо вместо генератора делать сроб-сигнал от НЧ частот музыкального канала, это превращает любую мигалку в осмысленное действо ...
Строб-сигнал музыкального такта ... :)
Можно и так, а можно сделать регулировку
 

Вложения

  • 3.PNG.webp
    3.PNG.webp
    68.9 KB · Просмотры: 124
Да можно итак, генератор вообще не проблема ... :)))
Строб-сигнал нужен для переключения световых эффектов в такт музыке ... :)
 
Назад
Сверху