• Добро пожаловать на компьютерный форум Tehnari.ru. Здесь разбираемся с проблемами ПК и ноутбуков: Windows, драйверы, «железо», сборка и апгрейд, софт и безопасность. Форум работает много лет, сейчас он переехал на новый движок, но старые темы и аккаунты мы постарались сохранить максимально аккуратно.

    Форум не связан с магазинами и сервисами – мы ничего не продаём и не даём «рекламу под видом совета». Отвечают обычные участники и модераторы, которые следят за порядком и качеством подсказок.

    Если вы у нас впервые, загляните на страницу о форуме и правила – там коротко описано, как задать вопрос так, чтобы быстро получить ответ. Чтобы создавать темы и писать сообщения, сначала зарегистрируйтесь, а затем войдите под своим логином.

    Не знаете, с чего начать? Создайте тему с описанием проблемы – подскажем и при необходимости перенесём её в подходящий раздел.
    Задать вопрос Новые сообщения Как правильно спросить
    Если пришли по старой ссылке со старого Tehnari.ru – вы на нужном месте, просто продолжайте обсуждение.

Посоветуйте какой усилитель выбрать

Квод и ланзар почему то в моно , зачем? Я сейчас не долго тоже все прогонял через ушной с цапом , . Дорофеев тоже лучше всех показался ,МФ-1, Оплеуха , Шушурин может быть. Вообще не понятны мне данные тесты ,скачал архив , распаковал а слушаешь все равно через свой тракт. Все таки для такого сравнения , мне кажется , нужны какие то тестовые звуки. Что бы были как эталон записаны.
 
Середина грязная, вокал... Клаус не поет а декламирует стихи, причем не своим голосом. Ни скорости, ни панча, второго плана - просто нет, там каша, не то что инструменты разобрать, понять бы , есть он там или нет. Он не играет, он "рубит" и щепки летят в разные стороны.
Аудиофильский бред.
Да и остальное тоже.
 
Вообще не понятны мне данные тесты ,скачал архив , распаковал а слушаешь все равно через свой тракт. Все таки для такого сравнения , мне кажется , нужны какие то тестовые звуки. Что бы были как эталон записаны.
Тестовые звуки уже никто не помнит(надо в филармонию сходить, БСО послушать). Кстати, для тестов я выбрал два материала - Метлу(проверка на скорость и кашу) и БСО, где побольше скрипок и партии рояля(самый диапазонный инструмент). И я понимаю, что и ютуб, и прослушивание чужой записи в своей системе вносят свои но - режут низ, глушат верх, смещают тональный баланс(светлят, темнят). Но когда весь материал находится в ОДНИХ условиях, то все видно и слышно. Я не смотрю на это - ухх, громко! Вау, как тарелка зазвенела(а где она зазвенела? на месте солиста, который только закончил ноту, еще должны быть послезвучия, затухание, скажем, аккорда гитары... А тут- подвинтесь, хлопцы, ща я в тарелочку вдарю?!). Я смотрю на общий тональный баланс, что б ничего не лезло, не выпирало, на звуки именно второго плана- А сколько инструментов я могу выделить за "воплями" солиста и соревнующимся с ним за место на авансцене ударником?
Слышу я начало(атаку) нового аккорда? Как вступает подпевка? Очень показательна скрипка, как она звучит? Как у Ванессы Мэй или, все же, с "канифолью", немного "мохнато"? С фортепиано, та жа история- это Беккер или детское игрушечное пианино о семи нотах?
Мне еще очень помогает сравнение с винилом(одного и того же трека, естественно). Винил ИЗНАЧАЛЬНО звучит правильнее(не задран динамический диапазон, не похерены послезвучия).
Вот даже в Тимуровских файлах со Скорпами, послушайте, как в самом начале звучит этот "ввжик" по струне. Многие считают, раз его слышно, то с детальностью все за.бок. Да его спецом пишут, ты пойми где он натурально звучит!
 
Квод и ланзар почему то в моно , зачем? Я сейчас не долго тоже все прогонял через ушной с цапом , . Дорофеев тоже лучше всех показался ,МФ-1, Оплеуха , Шушурин может быть. Вообще не понятны мне данные тесты ,скачал архив , распаковал а слушаешь все равно через свой тракт. Все таки для такого сравнения , мне кажется , нужны какие то тестовые звуки. Что бы были как эталон записаны.

Квод и ланзар были по одному каналу на тот момент, сейчас квода нет - подарил товарищу.
в архиве есть образ для записи болванки. либо открыть образ и перетащить в папочку - будет эталон (так сказать), затем эталон сравнить с звуком с самого плеера с которого он воспроизводился, аппарат уже старенький, но вполне себе не плохой
HD-1070
теперь сравнивая звучание с самого плеера с звучанием усилителей - можно сделать какие то выводы.Звук писался с ваходов усилителей с нагрузкой в виде моих самодельных АС, сопротивление 4 Ом, фильты высоких порядков, следовательно на вход усилителя через обратную связь , в любом случае оказывается влияние самой АС.
Таким образом можно услышать как звучит усилитель с одной и той же АС, на одном и том же материале с одного и того же источника.
В случае с использованием других АС -звучание может отличаться. К примеру у моего товарища, зовут его Владимир, прекрасно справляется со своими задачами ИТУН тда2050 на 10гдш-1м , другого ему и не нужно, в свою очередь чтобы *раскачать* мои ы90-подобные -нужно значительно б0льшая мощность и в разы меньшее выходное сопротивление, другими словами для моих АС чем выше демпин фактор - тем лучше, иначе будет не музыка а мычание на НЧ.
 
Аудиофильский бред. Да и остальное тоже.
Вот простой тестик, отделить зерна от плевел
How Well Can You Hear Audio Quality? : The Record : NPR
Вот мой резалт в 12 ночи , после работы, на реалтэке и ушах сына. МР-3 ОТДЕЛИЛ 100%, два раза спутал 320кбс и WAV (Кэти Перри (кто такая не знаю) и в 6 вопросе попсятина какая то)
Выкатывай свое ухо, померяемся!
 

Вложения

  • тест77.webp
    тест77.webp
    33.2 KB · Просмотры: 68
А я вот тоже не понимаю, зачем слушать физические процессы в музыке? А не лучше ли слушать саму музыку? У меня был приятель, гениальный музыкант. Так вот у него был только мафон Легенда - 404. Его всё устраивало. Он просто слушал музыку.............
 
Выкатывай свое ухо, померяемся!
Ага, и ещё и письками померяемся, заодно . tehno001

Всё, что касается органов чувств человека, вкус, цвет, запах, слух и т.д., есть только два параметра - нравится или НЕ нравится .
В 100500 раз повторяю народную мудрость "на вкус и цвет, все фломастеры разные".
 
рояль настроить не пытался?
Для тех, кто в танке -

Настройка фортепиано — процесс согласования звуков хроматического звукоряда между собой путём интервальной кварто-квинтовой темперации (либо терцово-секстовой) на семействе клавишно-струнных музыкальных инструментов. В настоящее время основными представителями этого семейства являются фортепиано — пианино и рояль.

и никакого отношения
Под свое "нравится"
не имеет.
 
на подлодке- акустик,
Почти коллега.
Я работал на П/Я, где выпускалась навигационная аппаратура для флота, в т.ч. и подводного. В частности эхолоты серии НЭЛ-М "Молога".
 
Там Павлюха мечется, не знает какой ему усилитель выбрать, а вы тут обсуждаете, военную технику : танки, подлодки. Ему усилитель нужон !!! :))
 
А чо метаться то? Понимаю, есть эйфория от первой удачной поделки(сам через это проходил), зуд в одном месте толкает на новые свершения. Но пути тут два-
Собирать все подряд и слушать. Плюсы- освоишь паяльно-травильное дело, сравнишь, выберешь на свой фломастер. Минусы- при недороговизне одного экземпляра, десяток уже выльется в приличную сумму, куды их потом девать? (у самого их пять, гоняю в основном один, ну и второй изредка, на подхвате, под фон).
Ланзар о двух парах выходников у него уже есть. Дальше что? Нужна еще моща? D класс в помощь, но звучок так себе. Оплеуха, Брагин, Шушурин? Ну чуть лучше по звуку, но не сказать, что прям ах, рывок вверх и вперед.
Думаю, что лучше собраться с силами и средствами и мутить что-то более серьезное - хороший корпус, раздельные трансы, приличная мощность(она лишней не будет) из серии Натали, Ноосфера, клонов Крела или Алефа(рублей в 30-40 можно уместиться). Дорого? Как смотреть- десять поделок по 3рубля...
 
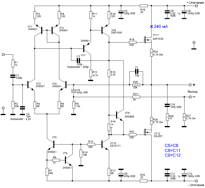
Не небезызвестный в узких и широких кругах товарищ , недавно опубликовал на своём сайте статью " Усилитель с полевыми транзисторами на выходе" с весьма хорошими параметрами указанными ниже в таблице. Так как я не разбираюсь в схемах , прошу вас посмотреть, на сколько это будет соответствовать действительности и имеет ли право на существование.


Параметры.png.webpСхема.GIF





Думаю что не сочтут за рекламу ссылку на статью по этому усилителю от автора. Усилитель с выходом на полевиках
 
А вот популярные транзисторы 2SJ162/2SK1058 фирмы Hitachi лучше не использовать – их параметры хуже. Вот это правда улыбнуло. Усилок обычный линообразный,насчет искажений чет сомневаюсь :tehnari_ru_509:Кто работает с симуляторами может просвятит. Для саба вполне,только добавить пару выхлопных не помешало бы
 
Назад
Сверху