Преобразователь для TDA7294

  • Автор темы Автор темы TSKos
  • Дата начала Дата начала
Вот только, что попробовал в итоге просто шум получил, а ну и через сек 10 диоды нагрелись и один решил уйти, короче развалилась конструкция))
может я уже усилок убил прошлым вариантом двухполырного питания (ну просто два конденсатора), или врятли?
и все же спасибо теперь я знаю что это за штука))
 
Только сейчас обратил внимание, у вас TDA7292 или 7294?... одна или две платки??
 
TDA 7294
собрано вот так вот:

nm2033.gif
 
недавно разбирал транс, проверял кз в первичке, затем намотал его, но по другому вот так как на рисунке, можно ли так? вроде питание работает нормально +- как положено, или всё же так делать нельзя...
 

Вложения

  • транс.webp
    транс.webp
    26.5 KB · Просмотры: 208
НУ так можно нет???
 
не имею ввиду первичку мотать так же как и на рисунке вторичка?
 
Собрал преобразователь из первого поста, детали все по номиналу схему перепроверял несколько раз,микруха DBL494,эффект нулевой,на выходах транса по нулям в обоих плечах, относитель минуса наряжение на микросхеме-1,16 нога по нулям,2,13,14,15 нога 5вольт,4 нога 4,9 вольта,5 нога 1,7 вольта,6 нога 3,6 вольта,2,8,11 нога +12 вольт......на выходах 9,10 по нулям... какие идеи не генерит чет микруха
 
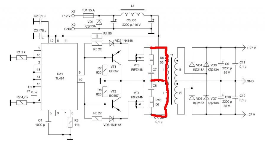
А можно по-подробнее про дроссель и трансформатор на схеме первого поста?
Можно ли наматывать транс проводом 0,3мм?
На что наматывать дроссель, или можно ли наматывать дроссель на стержень? Если можно, то можно ли на этот и как? Можно ли этим же проводом?
 
Хотелось бы попробывать собрать преобразователь для TDA7294 и использовать его в машине, есть схема преобразователя (нашел в интернете) кто хорошо разбирается в схемах напишите пожалуйста весь список деталей необходимый для сборки этого чуда

а можно параметры тр-ра и дроселя?????
 
Хотелось бы попробывать собрать преобразователь для TDA7294 и использовать его в машине, есть схема преобразователя (нашел в интернете) кто хорошо разбирается в схемах напишите пожалуйста весь список деталей необходимый для сборки этого чуда

можно печатку к ниму???
 
Итак берем ферритовое кольцо размеры как вы поняли 40х25х11, и надфилем закругляем острые углы с внутренней и наружней стороны, именно надфилем потому что обычным напильником получаются большие сколы.
2011-023.jpg
Далее обматываемые в один слой трансформаторной тканью или тряпичной изолентой.
2011-024.jpg
Теперь начинаем мотать первичную обмотку 2х6 витков, я использовал провод 0,7мм в пять жил, на одной половине кольца наматывается 6 витков одинарным проводом, распределив их равномерно далее берем вторую жилу и наматываем в плотную к первой и так все пять жил. Дальше от конца первой половины обмотки начинаем мотать обмотку на второй половине кольца, таким же методом. Получаем первичную обмотку из двух полу обмоток и имеем в итоге четыре вывода. На выходе жилы скручиваются, но перед этим каждую жилу лучше зачистить, потом легче будет лудить.
2011-026.jpg
После того как с первичной обмоткой законченно, наматываем еще один слой трансформаторной ткани или изолены. Приступаем к намотке вторичной обмотки она содержит 2х18 витков. В оригинальной статье автора вторичная обмотка намотана проводом 1,5мм в одну жилу, у меня такого провода не оказалось, использовал провод 1,2мм и вторичную обмотку намотал в две жилы. Мотаем аналогично первичной обмотке, только первые 18 витков в 2 жилы уже распределяем по всей окружности ферритового кольца, опять обматываем слоем тряпичной изоленты, затем вторую часть вторичной обмотки.
2011-027.jpg
В итоге должно получится нечто подобное.
2011-029.jpg
Ну и напоследок фото готовой конструкции преобразователя.
2011-031.jpg
2011-0022.jpg
а можно узнать куда какую обмотку поделючать,желательно показать на схеме,извините я просто первый раз имею дело с тр-рами
 
первичную к транзисторам.....
 

Вложения

  • Схема.webp
    Схема.webp
    30.4 KB · Просмотры: 11,196
пожалуйста подскажите проверенный сайт где можно заказать детали
 
А можно чуть подробнее как намотать вторичную обмотку на фото у Кости не очень понятно как он её намотал.мотаю первый раз.
 
Назад
Сверху