• Добро пожаловать на компьютерный форум Tehnari.ru. Здесь разбираемся с проблемами ПК и ноутбуков: Windows, драйверы, «железо», сборка и апгрейд, софт и безопасность. Форум работает много лет, сейчас он переехал на новый движок, но старые темы и аккаунты мы постарались сохранить максимально аккуратно.

    Форум не связан с магазинами и сервисами – мы ничего не продаём и не даём «рекламу под видом совета». Отвечают обычные участники и модераторы, которые следят за порядком и качеством подсказок.

    Если вы у нас впервые, загляните на страницу о проекте, чтобы узнать больше. Чтобы создавать темы и писать сообщения, сначала зарегистрируйтесь, а затем войдите под своим логином.

    Не знаете, с чего начать? Создайте тему с описанием проблемы – подскажем и при необходимости перенесём её в подходящий раздел.
    Задать вопрос Новые сообщения Как правильно спросить
    Если пришли по ссылке со старого Tehnari.ru – вы на нужном месте, просто продолжайте обсуждение.

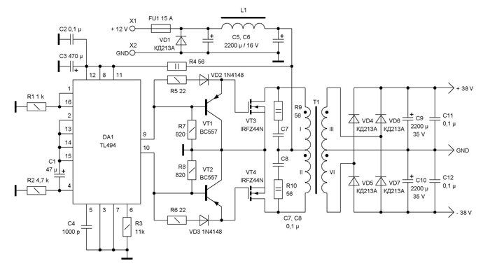
Преобразователь для TDA7294

  • Автор темы Автор темы TSKos
  • Дата начала Дата начала
не указал а ссылки только после 20сообщений! Автомобильный усилитель мощности для сабвуфера для TDA 7294
спасибо!
 
я не могу вставить ссылку так как еще не написал 20 сообщений! на сайте радиомеханик схема называется (Автомобильный усилитель мощности для сабвуфера)
в разделе статьи-аудио - Усилители мощности НЧ- Автомобильный усилитель мощности для сабвуфера. вот думаю доступно написал! она на TDA7294.
 
Предложение выделенное синим я так и не смог расшифровать.

Собирал он устройство дома. В качестве источника питания использовал блок питания 13 Вольт/200 мА. Преобразователь работал как положено. Далее он решил запитать его от 12 В компьютерного БП, и тогда у него взорвалось. Он спрашивает, должен ли он использовать для проверки работы схемы автомобильный аккумулятор, так как схема предназначена для работы от него, либо можно запитать от БП 12 В.
.........................................................

Схема используется из первого поста данной темы.
 
я не могу вставить ссылку так как еще не написал 20 сообщений!
А такого рода ссылку и нельзя вставлять :)
Нужно просто вставить рисунок схемы.
Он спрашивает, должен ли он использовать для проверки работы схемы автомобильный аккумулятор, так как схема предназначена для работы от него, либо можно запитать от БП 12 В.
Хммм многое прояснилось :D
 
да вы все правильно говорите.
 

Вложения

  • rs462.gif
    rs462.gif
    26.4 KB · Просмотры: 188
  • b4LBhlCJdsw.webp
    b4LBhlCJdsw.webp
    104.4 KB · Просмотры: 300
  • D-wvolzQZyE.webp
    D-wvolzQZyE.webp
    106.5 KB · Просмотры: 331
  • tNrGRTzJQgM.webp
    tNrGRTzJQgM.webp
    154.3 KB · Просмотры: 257
парни я вроде разобрался, выяснил что этот импульсный блок питания нельзя включать без нагрузки, поэтому у меня и росло напряжение на выходе так как конденсаторам некуда его отдавать! Вопрос, как рассчитать, то напряжение которое надо мне для питание усилителя при максимальной его мощности, по схеме 40 В
подскажите если что то не так сказал поправьте. Спасибо
 

Вложения

  • IMGP6262.webp
    IMGP6262.webp
    105.7 KB · Просмотры: 123
  • IMGP6263.webp
    IMGP6263.webp
    103 KB · Просмотры: 121
  • IMGP6264.webp
    IMGP6264.webp
    123 KB · Просмотры: 143
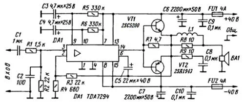
вот схема самого усилителя!
 

Вложения

  • rs460.webp
    rs460.webp
    20.5 KB · Просмотры: 279
что то не пойму на фото диоды так и должны стоять или мне кажется что не правильно?

привет, диоды включены правильно! все работает! если напряжение между + и - 47 В., то на каждое плечо по 23.5 В. идет, замерял! вот как рассчитать
то напряжение которое будет тратиться на максимальную выходную мощность усилителя! ПРИМЕР: вот у меня выдает 47 В., и то это у меня 13*2 витков а не 18*2(вторичной), вот подключу я схему усилителя она уже начнет что то потреблять в покое, так и что то она будет потреблять в максимальной мощности вот как рассчитать это, где-то прочитал то максимально напряжение микросхемы 44В. --- еще в машине не всегда равно 12в выходит когда-то 13,5 когда-то 13,8(ниже не страшно) и соответственно напряжение с преобразователя будет выходит больше надо все это учесть!
P.S: сейчас прочитал все страницы этой темы с первой до последней! и этого фактора нигде не учитывалось! разжуйте пожалуйста:tehnari_ru_325::tehnari_ru_325:
 
ребят а питание должно быть 40 Вольт на каждое плечо? то есть + и общ. = 40В, и - и общ.=40В ?
 
вот снял осциллограмму выхода с транзисторов на первичную обмотку и с вторичной обмотки до диодного моста! после диодного моста и конденсаторов уже идет ____________________ при 12 в выдает 47 в по 23,5 в на плечо! а должно быть 40 на плечо? моя вторичная обмотка 13*2 витков
 

Вложения

  • Фото0399.webp
    Фото0399.webp
    79.5 KB · Просмотры: 89
  • Фото0400.webp
    Фото0400.webp
    74.4 KB · Просмотры: 92
  • Фото0401.webp
    Фото0401.webp
    77.9 KB · Просмотры: 79
  • Фото0402.webp
    Фото0402.webp
    74.4 KB · Просмотры: 106
  • Фото0403.webp
    Фото0403.webp
    79.4 KB · Просмотры: 81
  • Фото0404.webp
    Фото0404.webp
    93.7 KB · Просмотры: 74
вот что я собираюсь питать
 

Вложения

  • rs460.webp
    rs460.webp
    22.5 KB · Просмотры: 89
А ну да, я извеняюсь забыл, вы же выкладывали. Ну да должно быть по 40В в плече, тоесть так:

Тоесть между + и - должно быть 80В

дружище давай на ты=) слушай а этот усилитель от 23 в на плечо запустится?
и это ты есть где нибудь вконтакте или на майле или в аське? проще списываться!отпиши
 
Мужики, подскажите как разобрать компьютерный трансформатор, а то грел феном и паяльником, в итоге отломал пластмасску обмоток и пошаркал металл пассатижами.
 
Мужики, подскажите как разобрать компьютерный трансформатор, а то грел феном и паяльником, в итоге отломал пластмасску обмоток и пошаркал металл пассатижами.
присоединяюсь к вопросу.... сломал 2 штуки уже....:(
 
Назад
Сверху