• Добро пожаловать на компьютерный форум Tehnari.ru. Здесь разбираемся с проблемами ПК и ноутбуков: Windows, драйверы, «железо», сборка и апгрейд, софт и безопасность. Форум работает много лет, сейчас он переехал на новый движок, но старые темы и аккаунты мы постарались сохранить максимально аккуратно.

    Форум не связан с магазинами и сервисами – мы ничего не продаём и не даём «рекламу под видом совета». Отвечают обычные участники и модераторы, которые следят за порядком и качеством подсказок.

    Если вы у нас впервые, загляните на страницу о проекте, чтобы узнать больше. Чтобы создавать темы и писать сообщения, сначала зарегистрируйтесь, а затем войдите под своим логином.

    Не знаете, с чего начать? Создайте тему с описанием проблемы – подскажем и при необходимости перенесём её в подходящий раздел.
    Задать вопрос Новые сообщения Как правильно спросить
    Если пришли по ссылке со старого Tehnari.ru – вы на нужном месте, просто продолжайте обсуждение.

Преобразователь для TDA7294

  • Автор темы Автор темы TSKos
  • Дата начала Дата начала
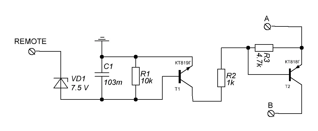
Снова вопросик по схеме DDREDD да и вообще по любой схеме питания усилителя в автомобиле.
От магнитоле есть провод REMOTE который отвечает, как я понимаю за включение усилителя что бы не приходилось постоянно включать тумблер на усилителе и небыло постоянно на нем питания.
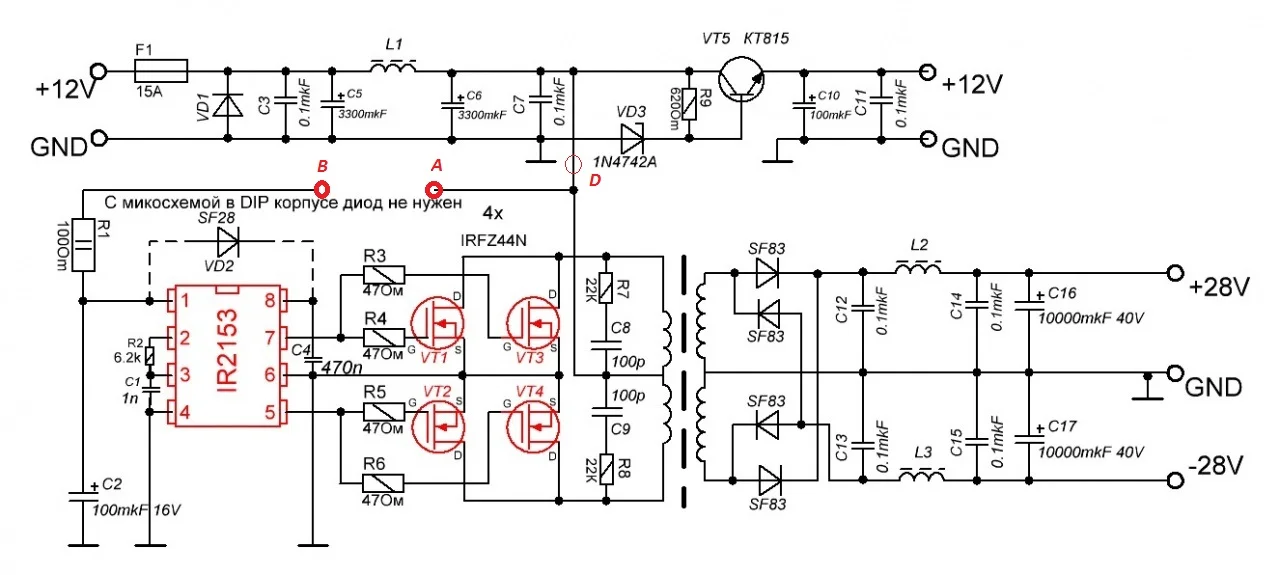
Можно ли такой вот такой ключ сделать по ниже приведенной схеме который будет размыкать "+" во время когда выключается магнитолка и включить его в точки "А" и "В" на схеме ИИП или лучше по аналогии разрыв сделать в точке "D"?
 

Вложения

  • key_rem.webp
    key_rem.webp
    10.8 KB · Просмотры: 133
  • sxem_tt.webp
    sxem_tt.webp
    55.2 KB · Просмотры: 251
Проверил наконец то преобразователь на TDA7294 +ФНЧ, диодный мост и транзисторы грееются очень прилично, только не понятно почему диодный мост на двух ТДА2050 не греется?
 
диоды КД213 страшно горячие, что можите посоветовать на замену?
 
диоды КД213 страшно горячие, что можите посоветовать на замену?
Ничего там не нужно менять.
В два раза снизить частоту.
У меня эти диоды на частоте 40 кГц работают без радиаторов с нагрузкой 200 ватт.
 
Греется потому, что нагрузка с него тянется больше, чем он в состоянии пропустить. Диоды нужны более мощные.
 
КД213 -100кГц потолок, а у него частота ПН превышает даже 100кгц
 
Греется потому, что нагрузка с него тянется больше, чем он в состоянии пропустить. Диоды нужны более мощные.
Какая там у него нагрузка???
100 Ватт????
Это 10 амперный диод, так какая должна быть нагрузка чтобы он грелся от нее?
 
Резистор R2, ножки 2-3 Ирки увеличь до 10 кОм и все ... :)
 
Вот это другое дело, а еще лучше увеличить до 15 ком и пересчитать транс.
То Дред ставил во всех импульсных схемах от фонаря 100 кГц (чем больше тем лучше)а это не тот случай
 
Какая там у него нагрузка???
100 Ватт????
Это 10 амперный диод, так какая должна быть нагрузка чтобы он грелся от нее?
нагружен TDA7294(это 1 диодный мост)
и второй тоже греется от двух ТДА2050
А ещё ирфы тоже нагреваются руку обжигают....
 

Вложения

  • Фото1503.webp
    Фото1503.webp
    167.5 KB · Просмотры: 143
  • Фото1504.webp
    Фото1504.webp
    231.5 KB · Просмотры: 137
Последнее редактирование:
TDA7294 -50 ват + 2/ТДА2050-50 ват =100ватт
Разве это нагрузка для 10 Амперных диодов?
Вся причина нагрева диодов завышенная частота
 
TDA7294 -50 ват + 2/ТДА2050-50 ват =100ватт
Разве это нагрузка для 10 Амперных диодов?
Вся причина нагрева диодов завышенная частота
причём это нагрузка на 2 моста
где снизить то её частоту? или как? а ирфы от этого же разогреваются?
 
Там где ножки увеличитьtehno001
 
Снизить там где задают частоту.
ДляTL494:
С -1n + R -13ком =42 кГц
 
нормально.
А С4 какой?
 
с4 - с маркировкой 102
мож поставить R3 на 24 ком?
 
Может проблема в том что TDA7294 и ТДА2050 на общем радиаторе?????
 
Назад
Сверху