Проблема с УНЧ на TDA2003

Максим, номиналы резисторов в делителе я бы уменьшил на порядок и в ОС раза в 1,5-3 вместе с входным, все таки вход на биполярных транзисторах.
 
Максим, номиналы резисторов в делителе я бы уменьшил на порядок и в ОС раза в 1,5-3 вместе с входным, все таки вход на биполярных транзисторах.
так в оос и так 17ком всего. в принципе я стараюсь унифицировать номиналы.Чтобы и в оос и на входе и в делителе были одинаковые резисторы одного номинала. можно и по 18ком сделать.только уменьшить резистор в делителе оос.
 
Вот так надо делать с однополярным блоком питания.Старо как мир

Вопрос первый:
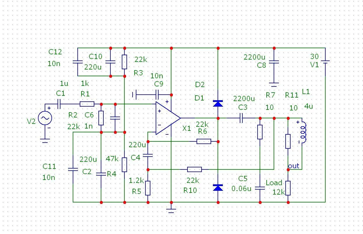
Где RL выхордной фильтр?


Вопрос второй:
Где входной фильтр?

Конденсатор С6 вторым концом подключен к средней точке делителя. Через электролит радиочастоты не пойдут, то есть С6 фактически вторым концом висит в воздухе. И что он у вас фильтровать будет в таком включении?
 
RL фильтр и цобель ставятся на плате выходных гнезд. С6 подключен к С2 и через него идет на землю.По переменке то С6 заземлен.Все правильно,хотя я бы параллельно и R3 конденсатор поставил бы,настоящую виртуальную землю сделал бы,
Офф ну перекиньте С6 на землю.Для разводки даже проще.
Р.С. Ну как понимаю по двухкомпонентной оос вопросов нет.Все ясно
 
Последнее редактирование:
RL фильтр и цобель ставятся на плате выходных гнезд.

Цобеля вы на схеме нарисовали, зачем? если он ставятся на плате выходных гнезд вместе с RL фильтром, которого вы на схеме не нарисовали.


С6 подключен к С2 и через него идет на землю.

Я еще раз повторяю, через электролит радиочастоты не пойдут. Или вы предлагаете 220 мкФ из керамики или пленки ставить?
 
Вопросы вопросы. ответ один. Не надо высовываться .промолчал ды и не было ненужных вопросов. а так маленький анализ пройдет.
 
Максим, я ничего не имею против твоего основательного подхода к УМЗЧ (наоборот это очень похвально!) Но, вопрос, а что планируется раскачивать им? Если что-то типа S-30 - то не вижу смысла заморачиваться, т.к. эти "дубовые" АС не станут звучать лучше от улучшеного усилителя. :) Про пластмасски я вообще молчу... :)
 
Вопросы вопросы. ответ один. Не надо высовываться .промолчал ды и не было ненужных вопросов. а так маленький анализ пройдет.

Не надо мне указывать что делать и тем более пугать. Не на того нарвались. И с хамством завязывайте. А то так любите с высокомерным апломбом указывать на чужие ошибки, а косячите поболее других.
 
Не надо мне указывать что делать и тем более пугать. Не на того нарвались. И с хамством завязывайте. А то так любите с высокомерным апломбом указывать на чужие ошибки, а косячите поболее других.
во первых я про себя говорил ,что надо было промолчать, тогда и не было вопросов.. А косяки ? Где они? да и апломба нет.
ОФФ так что там про двукомпонентную оос? А то на мелочи обращаем внимание а главное остается неразобранным.
 
Полная схема с учетом замечаний
 

Вложения

  • ТДА2030 однополяяр.webp
    ТДА2030 однополяяр.webp
    118.1 KB · Просмотры: 495
Максим, может цобеля после катушки включить? И поправьте нижний номинал в делителе.
 
Я так понимаю КУ где то под 20, а что ТС надо раскачать, так и не услышали ?... :)
 
во первых я про себя говорил ,что надо было промолчать, тогда и не было вопросов.. А косяки ? Где они? да и апломба нет.
ОФФ так что там про двукомпонентную оос? А то на мелочи обращаем внимание а главное остается неразобранным.

В таком случае выражайтесь яснее, чтобы вас правильно понимали.

На ООС внимание обратил. Но есть сомнения в её необходимости. Предельная частота работы электролитов будет повыше чем верхняя рабочая частота 2030 и наличие усложненной ООС вряд ли оправдано в усилителе такого класса. Ну это мое мнение, на истину в последней инстанции не претендую. Вопрос на ней заострять не стал, так как хуже от нее точно не станет.
 
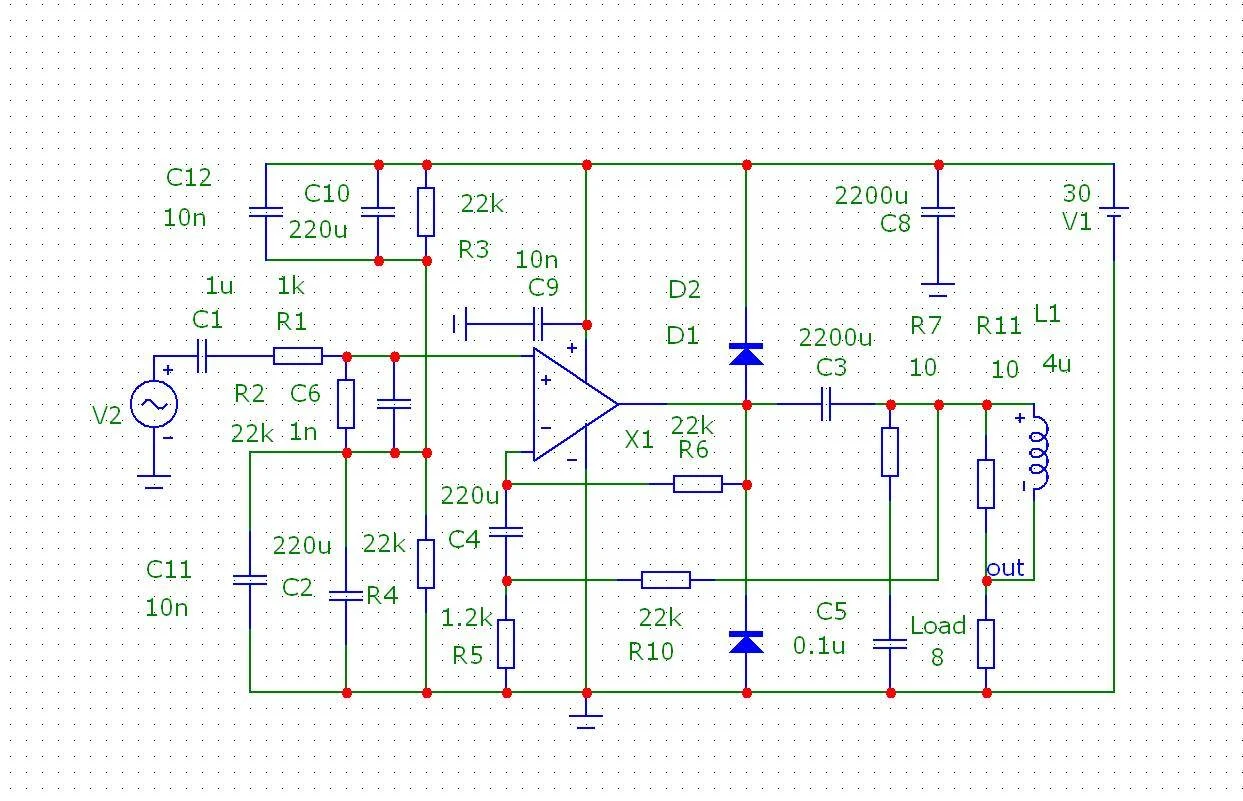
Усиление около десяти (([R6llR10]/R5)+1).
Azziop, любые мелочи оправданы. Количество мелочей на которые не обращают внимание переходит в качество.
 
Усиление около десяти (([R6llR10]/R5)+1).

На это я тоже обратил внимание. Потребуется подавать на вход сигнал большей амплитуды, входные транзисторы будут работать не в тех режимах, на которые микросхема проектировалась, что тоже не есть хорошо. Я бы КУ менее 18 не делал.
 
Максим, может цобеля после катушки включить? И поправьте нижний номинал в делителе.
блин. вот что значит когда второпях меняешь. то одно пропустишь тоо другое. да конечно.там ошибка. исправлю.Жаль время редактирования поста слишком маленькое. хотя бы сутки должны в запасе быть.
По цобелю единого мнения нет,каждый решает сам. Я предпочитаю до катушки ставить,вы после . Повторюсь это уже зависит от пристрастий.
офф около 1вольта чуйка.
дал ачх усилителя с входным фильтром.
 

Вложения

  • ТДА2030 однополяяр.webp
    ТДА2030 однополяяр.webp
    117.7 KB · Просмотры: 280
  • ТДА2030 однополяяр ачх.webp
    ТДА2030 однополяяр ачх.webp
    93.6 KB · Просмотры: 77
Назад
Сверху