- Регистрация
- 4 Мар 2013
- Сообщения
- 4,645
- Реакции
- 117
- Баллы
- 0
На будущее было бы неплохо резерв времени иметь и не плодить зря посты и вложения
Смотрите видео ниже, чтобы узнать, как установить наш сайт в качестве веб-приложения на домашнем экране.
Примечание: Эта возможность может быть недоступна в некоторых браузерах.
Я могу поменять, но уже пост Willow потеряет смысл ...
Есть такое, но все равно может возникнуть путаница в мысле постов, оставим эту тему и вернемся к настоящей ...Видел на одном форуме. Там редактирование по времени больше, но написанное менять нельзя, идет добавление к ранее написанному с указанием времени внесения добавлений.
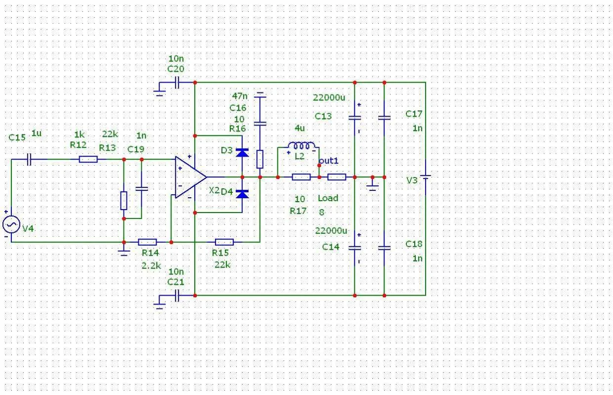
Виртуальная ,то есть искуственная .Потенциал на средней точке электролитов как раз точно равен половине питания.Вспомните первые Веги и Арктуры.В точности такое включение мощников там сделано.И динамики не горели даже при выгорании усилителейВот я теперь не понял, если питание однополярное, то какая земля ?...![]()
Максим, позволю себе предложить тебе идейку, ты у нас тут заядлый меломан (в смысле качество звука превыше всего), так вот, а не создать ли тебе топик, где будешь выкладывать проверенные, наилучшие свои схемы УНЧ?Графомания покоя не дает.Пофлужу еще.
т.е что бы собрать один канал усилителя необходимо делать обе платы?Вот лежат платы для двухполосного усилителя у меня в дневнике ,нч канал и сч/вч и что? Много вопросов?
А на то он и даташит, что бы его тупо повторять! Даже и не мог себе представить, что такая простенькая схемушка, вызовет такой дикий рЭзонанс. Схема из даташита вполне рабочая. Лично собирал её ( не задумываясь о входных и выходных фильтрах ) много раз. Не было случая, что бы усь не заработал. Так что хватит пугать ТС! А то отобьёте у парня всё желание заниматься электроникой.Что вы тупо даташит повторяете
Ну на 2050/2030 мало кто собирает, ведь у тебя не только по ним разработки, и транзисторные естьМного вопросов?
Потенциал на средней точке электролитов как раз точно равен половине питания.
Я вроде сказал про веги и арктруры. Могу еще посоветовать глянуть работы Акулиничева в радио3/80 и радио 10/89год. Никаких резисторов в искуственной средней точке нет и не нужны они там.БП только автономны.Потенциал определяется резисторами подключенными параллельно конденсаторам, которых (резисторов) на этой схеме нет. А в остальном это лучшее из того что было. Без всяких заморочек, просто и качественно!