• Добро пожаловать на компьютерный форум Tehnari.ru. Здесь разбираемся с проблемами ПК и ноутбуков: Windows, драйверы, «железо», сборка и апгрейд, софт и безопасность. Форум работает много лет, сейчас он переехал на новый движок, но старые темы и аккаунты мы постарались сохранить максимально аккуратно.

    Форум не связан с магазинами и сервисами – мы ничего не продаём и не даём «рекламу под видом совета». Отвечают обычные участники и модераторы, которые следят за порядком и качеством подсказок.

    Если вы у нас впервые, загляните на страницу о форуме и правила – там коротко описано, как задать вопрос так, чтобы быстро получить ответ. Чтобы создавать темы и писать сообщения, сначала зарегистрируйтесь, а затем войдите под своим логином.

    Не знаете, с чего начать? Создайте тему с описанием проблемы – подскажем и при необходимости перенесём её в подходящий раздел.
    Задать вопрос Новые сообщения Как правильно спросить
    Если пришли по старой ссылке со старого Tehnari.ru – вы на нужном месте, просто продолжайте обсуждение.

Работа в симуляторе

В LTSpise IV есть папка с примерами, там есть усилитель, примеры, как снимать АХЧ фильтров, есть, кажется даже модель асинхронного двигателя . У меня полетел ком, пока не починю нет возможности работать в LTSpise . Я сейчас на чужом, то установить не имею возможности.
 
Настройки/ цвет, и кликнув на поле,компонент, надпись, так же цвет графика можно поменять цвет. Я выбрал поле белым, место соединений красным, детали разных цветов. И в компонентах есть уже нарисованные под наш ГОСТ,можно их поменять, хотя по незнанию я сам их изменял, рисовал заново.
 
символ резистора можно изменить на прямоугольный по умолчанию?
 
символ резистора можно изменить на прямоугольный по умолчанию?

Нет, нужно файл рисунка модели, или перерисовывать, или заменить на тот, что есть в симуляторе .
 
нужно файл рисунка модели, или перерисовывать, или заменить на тот, что есть в симуляторе
благодарю
в библиотеке символов получилось
а на панели инструментов можно как то заменить?
 
благодарю
в библиотеке символов получилось
а на панели инструментов можно как то заменить?

На панели инструментов, над рабочим полем? Не знаю, я даже не пытался, а зачем? Трудно запомнить, что это резистор?
 
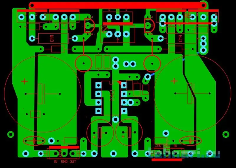
дело движется, развел платку к схеме...
 

Вложения

  • 60w v1.png.webp
    60w v1.png.webp
    59.2 KB · Просмотры: 215
  • 60w v1.webp
    60w v1.webp
    39.7 KB · Просмотры: 165
Проблемка появилась, нарисовать схему узла можно, а всего сразу, не получилось, сохранил рыбу, придется изучать вопрос.
 

Вложения

  • sab1.png.webp
    sab1.png.webp
    119.9 KB · Просмотры: 124
получил второй вариант, но детали в реальности другие.
 

Вложения

  • sab2.png.webp
    sab2.png.webp
    122 KB · Просмотры: 113
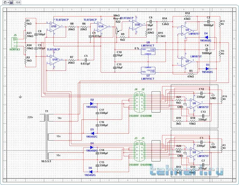
Одна из схемок рожденная в симуляторе и файл симулятора.
 

Вложения

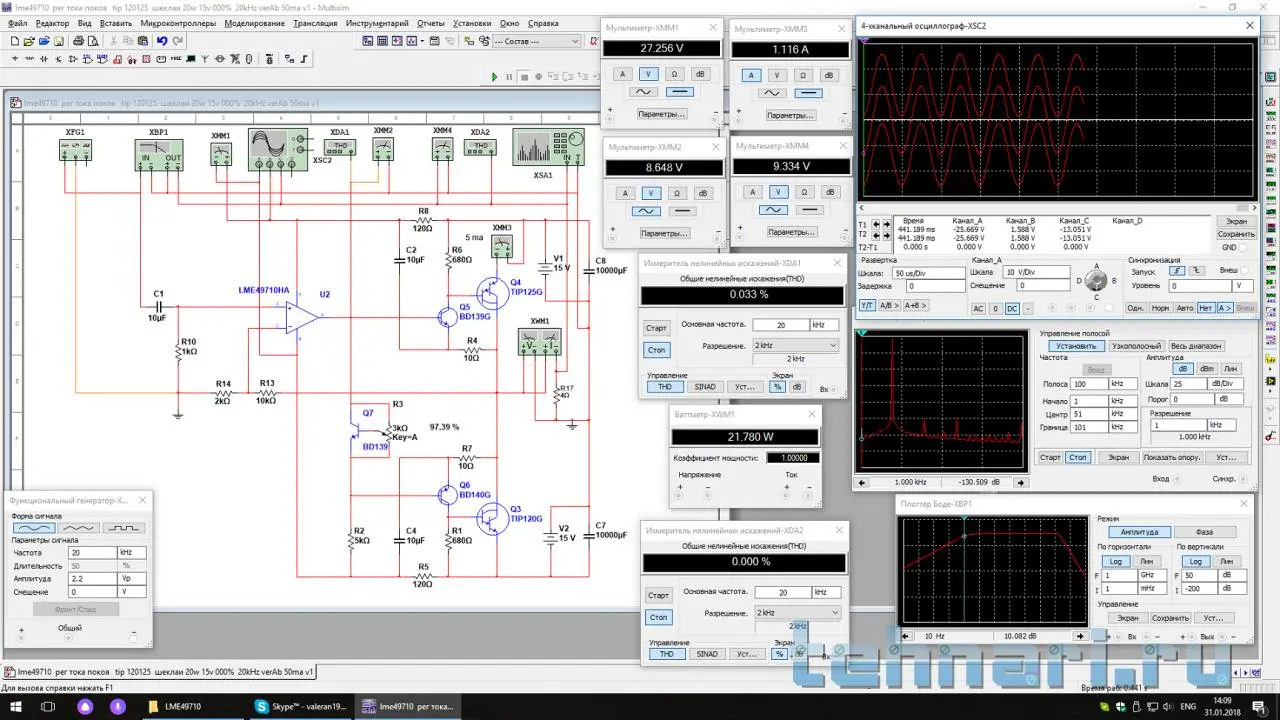
Все очень интересно, по крайней мере для меня. Но вот меня всегда интересовал вопрос, насколько точны модели радиодеталей в таких программах? Насколько можно доверять результату, полученному на симуляторе?
 
Все очень интересно, по крайней мере для меня. Но вот меня всегда интересовал вопрос, насколько точны модели радиодеталей в таких программах? Насколько можно доверять результату, полученному на симуляторе?


Вот, можно посмотреть, тут разница в паразитных колебаниях, (если подобрать паразитные параметры, в LTSpice-IV это можно, то удастся подобрать и точные паразитные колебания. но это не столь и важно, только потеря времени). А часто схема дает результат один в один.

Вверху - график полученный в симуляторе LTSpice-IV, внизу реальная осциллограмма уже готового изделия на USB осциллграфе. Это регулируемый БП- чоппер.
 

Вложения

  • 1.webp
    1.webp
    47.8 KB · Просмотры: 87
Разница в колебаниях говорит, что добротность дросселя в реале меньше, чем в модели. Есть паразитные параметры: параллельное сопротивление потерь, последовательное сопротивление, и межвитковая емкость, поигравшись с этими параметрами можно подобрать и амплитуду и частоту паразитных колебаний, которые будут близки к реалу. Это наз. косвенное измерение. Есть возможность в LTSpice IV поставить магнитопровод в модели - феррит определенной марки (туда вводят данные петли гистерезиса, индукцию насыщения и прочие параметры), тогда получается практически полное совпадение, но часто такой точности просто не надо.
 
Последнее редактирование:
Насколько можно доверять результату,
я не верю себе, остальным еще больше. Как представитель поколения воспитанного на журнале Радио, а в нем, ни чему верить было нельзя, все требовало проверки и доводки. Воспринимать, как информацию к размышлению и требующей проверки на макетах, тогда будет результат и опыт.
 
я не верю себе, остальным еще больше. Как представитель поколения воспитанного на журнале Радио, а в нем, ни чему верить было нельзя, все требовало проверки и доводки. Воспринимать, как информацию к размышлению и требующей проверки на макетах, тогда будет результат и опыт.
Приходится верить. Вот еще пример. Аналоговый частотомер. Ждущий мультивибратор, чем выше частота, тем выше скважность. Далее RC фильтр. Напряжение с хорошей точностью (точноность меня устраивает) согласуется с частотой. Преимущество стрелочного частотомера: видно работу в динамике, стрелка движется вправо- частота растет. И схема проще не придумать.

Вот, длительности импульсов довольно точно получаются.
На осциллограмме видны всплески по питанию, то не обращайте внимание, у меня лабораторный импульсный БП и это наводки на шнур цщупов (если длинные провода, и далеко от БП то всплесков нет).
Тут длительность импульсов немного не сходится (порядка 5%, измерял специально) за счет разброса параметров микросхем и не точности номиналов элементов, но это всегда будет, даже на макетке.
Это говорит о том, что для таких схем- для настройки вполне достаточно прогнать на симуляторе, и не использовать макетку. Это значительно экономит время.
 

Вложения

  • 1.PNG.webp
    1.PNG.webp
    86.4 KB · Просмотры: 77
Назад
Сверху