• Добро пожаловать на компьютерный форум Tehnari.ru. Здесь разбираемся с проблемами ПК и ноутбуков: Windows, драйверы, «железо», сборка и апгрейд, софт и безопасность. Форум работает много лет, сейчас он переехал на новый движок, но старые темы и аккаунты мы постарались сохранить максимально аккуратно.

    Форум не связан с магазинами и сервисами – мы ничего не продаём и не даём «рекламу под видом совета». Отвечают обычные участники и модераторы, которые следят за порядком и качеством подсказок.

    Если вы у нас впервые, загляните на страницу о форуме и правила – там коротко описано, как задать вопрос так, чтобы быстро получить ответ. Чтобы создавать темы и писать сообщения, сначала зарегистрируйтесь, а затем войдите под своим логином.

    Не знаете, с чего начать? Создайте тему с описанием проблемы – подскажем и при необходимости перенесём её в подходящий раздел.
    Задать вопрос Новые сообщения Как правильно спросить
    Если пришли по старой ссылке со старого Tehnari.ru – вы на нужном месте, просто продолжайте обсуждение.

Работает ли эта схема?

  • Автор темы Автор темы Storm
  • Дата начала Дата начала
R1, R2, R3 увеличить в 10..15 раз.
 
То какие нужно поставить базовые резисторы что-бы схема работала(с одним светодиодом) от 3 вольт?
 
То какие нужно поставить базовые резисторы что-бы схема работала(с одним светодиодом) от 3 вольт?

При чём тут базовые резисторы?
Какие у Вас светодиоды?
Резисторы и конденсаторы в базах определяют частоту переключения,
при условии что ветта транзистора позволяет.
Для ограничения тока в коллекторы нужно ставить резисторы.
 
да работает только параметры резюков нуно внимательней подбирать зависит от полупроводников)))
 
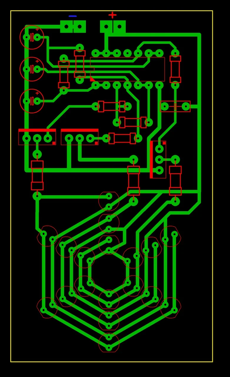
Трёхфазный мультивибратор можно собрать на микросхеме. Схема и печатка прилагаются.

Видео его работы "Солнышко" - Видео -
 

Вложения

  • Solnqwko1.gif
    Solnqwko1.gif
    6.6 KB · Просмотры: 2,803
  • солнышко.webp
    солнышко.webp
    71.8 KB · Просмотры: 918
  • солнышко.zip
    солнышко.zip
    9.1 KB · Просмотры: 89
Последнее редактирование:
До чего дошел прогресс!
Берем видеокамеру, чтобы заснять работу схемы на трех транзисторах (инверторах)...
Но при этом напрочь не умеем рассчитать её!
Дожили. Стыдобища!
Ом с Кирхгофом в гробу перевернутся.
 
То какие нужно поставить базовые резисторы что-бы схема работала(с одним светодиодом) от 3 вольт?
Принцип рассчета я дал в этой теме ранее. Осталось только добавить, что Ik=Iб*К, где К - коэффициент усиления транзистора.
 
Назад
Сверху