• Добро пожаловать на компьютерный форум Tehnari.ru. Здесь разбираемся с проблемами ПК и ноутбуков: Windows, драйверы, «железо», сборка и апгрейд, софт и безопасность. Форум работает много лет, сейчас он переехал на новый движок, но старые темы и аккаунты мы постарались сохранить максимально аккуратно.

    Форум не связан с магазинами и сервисами – мы ничего не продаём и не даём «рекламу под видом совета». Отвечают обычные участники и модераторы, которые следят за порядком и качеством подсказок.

    Если вы у нас впервые, загляните на страницу о форуме и правила – там коротко описано, как задать вопрос так, чтобы быстро получить ответ. Чтобы создавать темы и писать сообщения, сначала зарегистрируйтесь, а затем войдите под своим логином.

    Не знаете, с чего начать? Создайте тему с описанием проблемы – подскажем и при необходимости перенесём её в подходящий раздел.
    Задать вопрос Новые сообщения Как правильно спросить
    Если пришли по старой ссылке со старого Tehnari.ru – вы на нужном месте, просто продолжайте обсуждение.

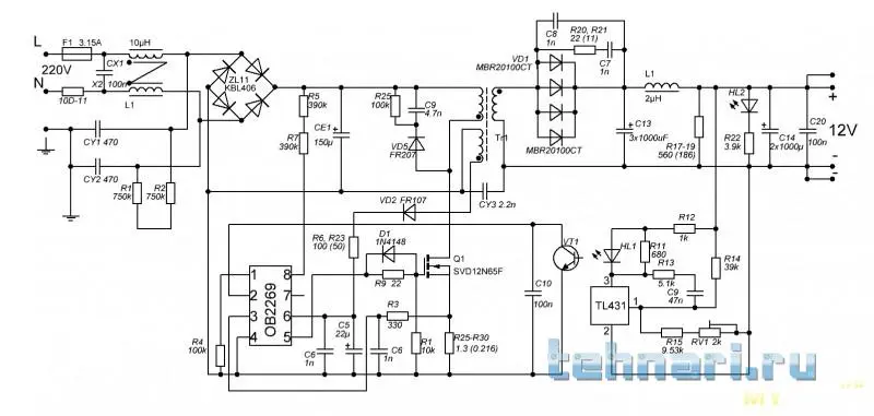
Ремонт импульсного БП

  • Автор темы Автор темы Fedtim
  • Дата начала Дата начала
Полосы коричневые - 11 Ом, красные - 22.
 
С бухты-барахты заменить этот ШИМ на другой не выйдет, pin2pin совпадений не нашел, тем более неизвестны его технические характеристики, рабочая частота, напряжение питания
 
неизвестны его технические характеристики, рабочая частота, напряжение питания
Всё это можно узнать из полноценного даташита, а не из обрезка который ТС прикрепил. Вот ---
 

Вложения

Полные аналоги есть у нее, OB2268/2269, их будет легче найти, думаю. Первоначальный запуск должен происходить через эти 2 резистора по 750 кОм, а потом уже она начинает работать от обмотки самопитания. Может быть какой нибудь из этих резисторов обрывается под напряжением, попробуйте поменять по очереди
 
Полные аналоги есть у нее, OB2268/2269, их будет легче найти, думаю. Первоначальный запуск должен происходить через эти 2 резистора по 750 кОм, а потом уже она начинает работать от обмотки самопитания. Может быть какой нибудь из этих резисторов обрывается под напряжением, попробуйте поменять по очереди
Спасибо за ответ. Скажите пож допустимый номинал какой можно поставить вместо 750кОм? И есче при прозвонке r9 в режиме 2000к,200к,20к показывает тестер 000, в режиме 2000 оМ показывает 001, в режиме 200оМ показывает 01.3, он замкнутый?
 
при прозвонке r9 в режиме 2000к,200к,20к показывает тестер 000, в режиме 2000 оМ показывает 001, в режиме 200оМ показывает 01.3, он замкнутый?
допустимый номинал какой можно поставить вместо 750кОм?
:fase: ну, очень интересно, чем сей ремонт закончится ....
 
Замеры делал предварительно выпаял одну ногу, потом выпаял целиком
Ну и-
Полосы коричневые - 11 Ом, красные - 22.
ну, очень интересно, чем сей ремонт закончится ....
tehno010:tehnari_ru_117:
 
Ну и- tehno010:tehnari_ru_117:
Результаты замеров писал выше, резистор предварительно выпаял. По поводу того чем закончиться ремонт: я тему создавал в разделе "вопросы для новичков" по-моему так называется. Я задаю глупые вопросы, так скажите где чтобы я понимал.
 
Два резистора 750 кОм стоят по питанию ШИМ, у меня нет в наличии данного номинала по тому и спрашиваю можно ли поставить другой номинал
 
Результаты замеров писал выше,
Результаты номиналов вам тоже писали выше-
подскажете пожалуйста какой номинал у резистора R9
Вот
Полосы коричневые - 11 Ом, красные - 22.
А по поводу
Два резистора 750 кОм стоят по питанию ШИМ
ищите такие же, не надо менять их номинал.
 
у меня нет в наличии данного номинала по тому и спрашиваю можно ли поставить другой номинал
Килоом по 560, 620, 680 попробуйте
Чего тут гадать-то ?
Эти резисторы включены последовательно, следовательно, их суммарное сопротивление 1,5 МОм. Вот надо набирать этот номинал из имеющихся. Желательно, чтобы резисторы, включённые последовательно, были одного номинала.
 
На самом деле общее сопротивление этих резисторов может варьироваться в широких пределах, но как и сказал Сергей, нужно чтобы они были равного номинала, потому что с этим связано падение напряжения на них. Как известно, максимальное рабочее напряжение маленьких китайчат составляет 200 вольт
 

Вложения

  • 97a9d2.webp
    97a9d2.webp
    24.5 KB · Просмотры: 244
  • 1438600380_blok-pitaniya-24-volta-5-amper-plyus-1-amper-v-podarok_19.webp
    1438600380_blok-pitaniya-24-volta-5-amper-plyus-1-amper-v-podarok_19.webp
    36.5 KB · Просмотры: 273
Итак пишу результат. Времени не было заниматься но на днях выделил часик и попробовал заменить шим, поставил OB2268 и блок ожил. Но у меня есче один такой же пациент только симптомы другие. На выходе напруга есть но пульсирует, светодиод мигает в такт пульсациям. Заменил все литы во вторичке и в первичке, результат нулевой. Заменил ШИМ поставил тоже OB2268 картина не изменилась только появилось клацанье в такт скачкам на выходе.
 
Проверяйте цепочку из резистора и диода с трансформатора до ноги питания микросхемы
 
Назад
Сверху