М.Васильев
Плотник
- Регистрация
- 4 Мар 2013
- Сообщения
- 4,645
- Реакции
- 117
- Баллы
- 0
РТ нужен более низкоомный буферный вход. Хотя бы с эмиттернорго повоторителя снимать сигнал . Прямо на вход пихать низя. Входное сопротивление частотозависимое же .
Смотрите видео ниже, чтобы узнать, как установить наш сайт в качестве веб-приложения на домашнем экране.
Примечание: Эта возможность может быть недоступна в некоторых браузерах.
Добро пожаловать на компьютерный форум Tehnari.ru. Здесь разбираемся с проблемами ПК и ноутбуков: Windows, драйверы, «железо», сборка и апгрейд, софт и безопасность. Форум работает много лет, сейчас он переехал на новый движок, но старые темы и аккаунты мы постарались сохранить максимально аккуратно.
Форум не связан с магазинами и сервисами – мы ничего не продаём и не даём «рекламу под видом совета». Отвечают обычные участники и модераторы, которые следят за порядком и качеством подсказок.
Если вы у нас впервые, загляните на страницу о форуме и правила – там коротко описано, как задать вопрос так, чтобы быстро получить ответ. Чтобы создавать темы и писать сообщения, сначала зарегистрируйтесь, а затем войдите под своим логином.
Azziop, в обиходе стоит стакан с к574ун10 и 12. На них пойдет?
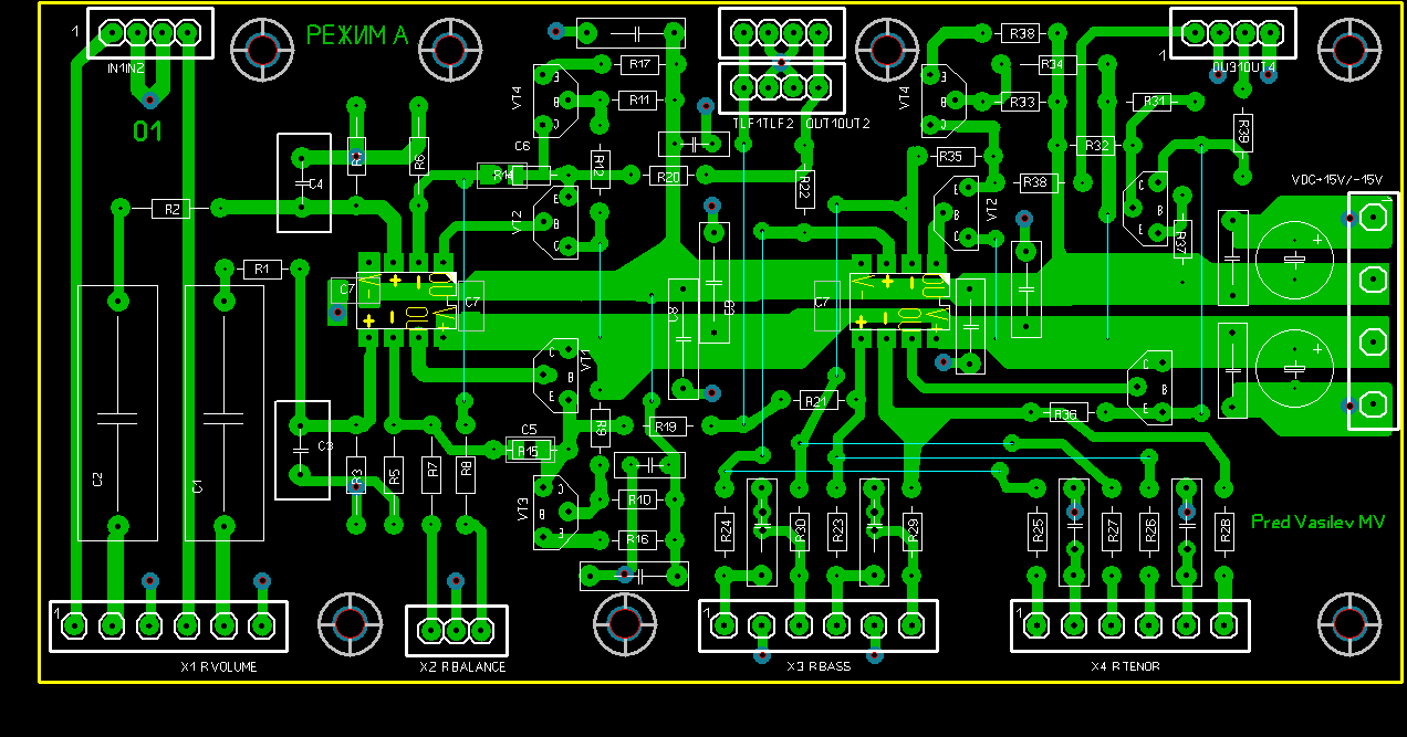
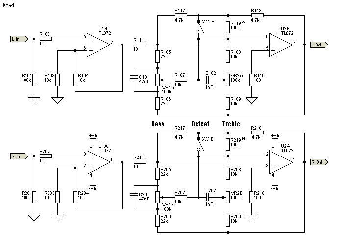
На плате РТ Баксандалла , с плавающим перегибом АЧХ .Номиналы баланса как у Сухова .Вполне достаточноМаксим, я видел. В схеме меня смущает другое. Слишком низкий диапазон регулировки баланса. И частота нулевого изменения АЧХ находится на уровне 2.5 кГц. На мой взгляд это слишком высоко, надо опустить хотя бы до 1 кГц.
А в целом отличная работа. Полноценное устройство не требующее ничего дополнительно, способное работать с любым источником сигнала и на любой усилитель мощности.
Часом не К 547,коммутаторы на полевиках..Нет, эти микросхемы сняты именно с темброблоков разных советских магнитофонов: маяк, романтика, иж и еще несколько было непознанных. А к174ун - это унч сами по себе, это я знаю![]()
Это он так пишет,на деле там перегиб плавает.РТ у него от Баксандалла.Я модели могу показать,со стандартным мостом и с баксандалловым ,на коте у нас с коллегой полный разбор дан.Максим, вы о каком темброблоке Сухова говорите? В Радио 1990/10 у него настройка средней частоты на 1 кГц.
Часом не К 547,коммутаторы на полевиках..

У мня есть еще два вариаета.с пассивным полным мостом и со стандартным активным мостом.Там перегиб не плавает.
оф Я уверен,что не стоит бояться небольшого смещения перегиба.Все равно мы его,РТ, используем при значительных изменениях АФЧХ в фонограмме и влияние мизерного перегиба столь незначительно и не существенно.чтобы сильно этим заморачиваться.Пользы от введения элементов моста в оос намного больше.