• Добро пожаловать на компьютерный форум Tehnari.ru. Здесь разбираемся с проблемами ПК и ноутбуков: Windows, драйверы, «железо», сборка и апгрейд, софт и безопасность. Форум работает много лет, сейчас он переехал на новый движок, но старые темы и аккаунты мы постарались сохранить максимально аккуратно.

    Форум не связан с магазинами и сервисами – мы ничего не продаём и не даём «рекламу под видом совета». Отвечают обычные участники и модераторы, которые следят за порядком и качеством подсказок.

    Если вы у нас впервые, загляните на страницу о проекте где мы мы рассказываем о себе. Чтобы создавать темы и писать сообщения, сначала зарегистрируйтесь, а затем войдите под своим логином.

    Не знаете, с чего начать? Создайте тему с описанием проблемы – подскажем и при необходимости перенесём её в подходящий раздел.
    Задать вопрос Новые сообщения Как правильно спросить
    Если пришли по старой ссылке со старого Tehnari.ru – вы на нужном месте, просто продолжайте обсуждение.

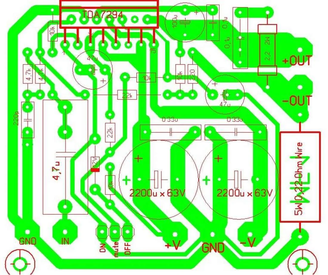
Стереоусилитель на TDA7294

где ж такой маленький тороид (260!) можно купить?!? Я уже обыскался...
 

Вложения

  • open_box.webp
    open_box.webp
    52.5 KB · Просмотры: 564
где ж такой маленький тороид (260!) можно купить?!? Я уже обыскался...
лучше всего сделать на заказ по своим требованиям. Из готового можно посмотреть ассортимент Торэл и Talema
 
Все собрал второй канал, подсоединил, послушал, обрадовался ещё раз.
IMG_1001.webpIMG_1002.webpIMG_1003.webp
 
радиаторов хватает? транс не греется? сколько гонял?
 
Играл на половину, целый час. Радиаторы где-то 40-50 градусов. Но мне половины громкости хватило))) Теперь нужно придумать как и какой корпус делать. Мб посоветуете))
 
корпус любой, а заднюю стенку на металлической основе - на нее навесить (вывести наружу) радиаторы - будет доп охлаждение
 
Играл на половину, целый час. Радиаторы где-то 40-50 градусов
Болевой порог человека в районе 42С при более высокой температуре начинается денатурация белка и мы получаем ожег (по этой же причине когда человек болеет опасна температура тела выше 42С) поэтому если рука терпела то предположу что температура была ниже 50С

P.S. Эт я так выпендрился для общего развития :)
 
Тогда температура была ниже, так как я мог держать руку и даже не подозревать что усь включен. Так что думаю этот радиатор будет рассеивать тепло очень хорошо)))
 
Интересно а просаживается напряжение на трансе. Автор, попробуй замерь при работе
 
Неплохо получается, можешь скинуть печатку пожалуйста, и кстати ты ЛУТ-ом делал или рисовал маркером\лаком?
 
Интересно а просаживается напряжение на трансе. Автор, попробуй замерь при работе
подумал о том-же! поддерживаю вопрос.
Мыслю и на полную мощность микрухи выйти не смогут...
 
Я сейчас собирая по схеме Линкора МФ-1, по идее должен быто ОГОНЬ!tehnoyxi
 

Вложения

  • mf1.webp
    mf1.webp
    113.9 KB · Просмотры: 6,046
  • mf1.rar
    mf1.rar
    360.8 KB · Просмотры: 243
А вот интересно схема при высокой температуре сама отключается? В интернете вроде писали что при 125 градусах она переходит в режим муте и остывает, а потом опять включается, это действительно так?
 
Думаешь сгорят? Да если так, то новая стоит 70 рублей. Так что, наверно, следует попробывать ))
 
особенно с современными фейковыми имс, в которых блоков защит может и не быть
 
Но всё таки следует проверить, проверю. Вот только нет у меня измерителя температуры. Ладно буду ждать пока не замолчит)))0 Вот в интернете нашел:
Снимок.webp
 
Назад
Сверху