• Добро пожаловать на компьютерный форум Tehnari.ru. Здесь разбираемся с проблемами ПК и ноутбуков: Windows, драйверы, «железо», сборка и апгрейд, софт и безопасность. Форум работает много лет, сейчас он переехал на новый движок, но старые темы и аккаунты мы постарались сохранить максимально аккуратно.

    Форум не связан с магазинами и сервисами – мы ничего не продаём и не даём «рекламу под видом совета». Отвечают обычные участники и модераторы, которые следят за порядком и качеством подсказок.

    Если вы у нас впервые, загляните на страницу о форуме и правила – там коротко описано, как задать вопрос так, чтобы быстро получить ответ. Чтобы создавать темы и писать сообщения, сначала зарегистрируйтесь, а затем войдите под своим логином.

    Не знаете, с чего начать? Создайте тему с описанием проблемы – подскажем и при необходимости перенесём её в подходящий раздел.
    Задать вопрос Новые сообщения Как правильно спросить
    Если пришли по старой ссылке со старого Tehnari.ru – вы на нужном месте, просто продолжайте обсуждение.

Светодиодный индикатор заряда конденсатора 450В

А резистор 220 ОМ переменный нужен для регулировки напряжения при передачи магнитного поля на сл.катушку
я не интересовался пушкой Гаусса, может чего то не понимаю, но мне кажется они лишние (именно эти резисторы), если вы изучали этот вопрос то вам виднее
я взял несколько идей пушек и решил собрать свою
резистор в цепи 450в - ограничивает ток заряда, зависит от мощности источника.
резистор в управлении тиристора выбирается исходя из напряжения управления и тока управления тиристора из даташита.
а зачем вы хотите использовать преобразователь напряжения 12/450, а не сеть 220?
 
а зачем вы хотите использовать преобразователь напряжения 12/450, а не сеть 220?
сеть не позволит сделать ее переносной, т.е. всегда нужно будет заряжаться от сети, не удобно
значит схема теперь приобрела настоящий рабочий вид;
индикация заряда у меня есть три варианта
-это лампа накаливания
-схема с стабилитронами
-амперметр/вольтметр перед всеми катушками;

а можно что-то с кнопкой придумать, даже соображений нет на этот счет, чтобы работала она при определенном заряде кондеров? например активировал один раз кондеры на катушки и ждешь пока кондеры зарядятся, но чтобы преждевременно не разгрузить все то, что зарядилось в кондерах, кнопка в это время была нерабочая; понятно что для таких кондеров скорость зарядки будет не более 2 сек, а если больше то есть риск излишних нажатий.
 
-схема с стабилитронами
если напряжение 450в не стабилизировано, то этот вариант не годится. попробую объяснить почему.
допустим при номинальном напряжении аккумулятора 12.6 вольта преобразователь выдает 450 вольт
коэффициент преобразователя, без учета потерь 450 : 12.6 = 35.7
тогда при полностью заряженном аккумуляторе напряжение на выходе преобразователя 13.2 х 35.7 = 470 вольт
при напряжении 12 вольт 12 х 35.7 = 428 вольт
при напряжении 11.5 вольт 11.5 х 35.7 = 410 вольт
таким образом в рабочем диапазоне напряжений аккумулятора разность напряжений на выходе преобразователя 470 - 410 = 60 вольт
на какое напряжение вы будете настраивать индикатор заряда???
 
если напряжение 450в не стабилизировано, то этот вариант не годится. попробую объяснить почему. допустим при номинальном напряжении аккумулятора 12.6 вольта преобразователь выдает 450 вольт коэффициент преобразователя, без учета потерь 450 : 12.6 = 35.7 тогда при полностью заряженном аккумуляторе напряжение на выходе преобразователя 13.2 х 35.7 = 470 вольт при напряжении 12 вольт 12 х 35.7 = 428 вольт при напряжении 11.5 вольт 11.5 х 35.7 = 410 вольт таким образом в рабочем диапазоне напряжений аккумулятора разность напряжений на выходе преобразователя 470 - 410 = 60 вольт на какое напряжение вы будете настраивать индикатор заряда???
понял Вас,
значит остается два варианта это
-это лампа накаливания
-амперметр/вольтметр перед всеми катушками;
а есть еще готовые индикаторы (картинку приложил), но они все на 12В а если их подключить через резистор сократив напряжение до 12В будет ли он работать?
 

Вложения

  • 5324523.png.webp
    5324523.png.webp
    16 KB · Просмотры: 125
готовый не пойдет. можно попробовать собрать компаратор, как я писал раньше.
3. более точная схема вряд ли вам будет по силам. она будет намного сложнее.
-будет необходим компаратор на ОУ,
-источник питания для этого компаратора,
-еще один высоковольтный конденсатор небольшой емкости для создания источника опорного напряжения,
-точный высоковольтный делитель напряжения для источника опорного напряжения,
-точный высоковольтный делитель напряжения для контролируемого напряжения на заряжаемом конденсаторе.
но отладкой его я заниматься не буду, могу только идею дать. и как я писал нужен отдельный источник питания (можно отдельную обмотку в преобразователе с выпрямителем (и наверно стабилизатором но на 100% не уверен, может и без него можно, это надо проверять)
 
можно попробовать собрать компаратор, как я писал раньше.
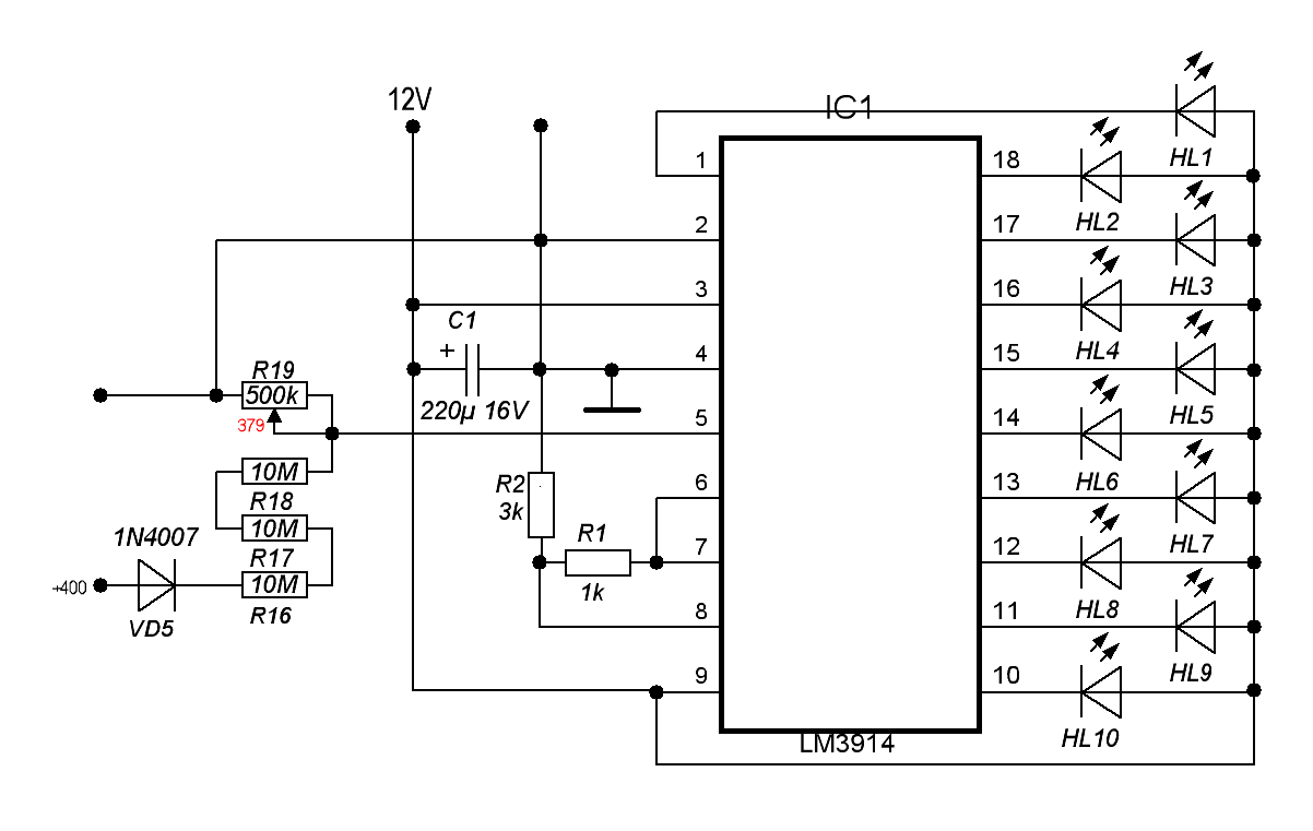
по идее много готовых схем, но как собрать на 450В
последняя схема вроде как работает на 400В, посмотрите пож-та ее, там не плюсов не минусов(
 

Вложения

  • LM3914-12V-Battery-Monitor-Circuit.webp
    LM3914-12V-Battery-Monitor-Circuit.webp
    21.2 KB · Просмотры: 628
  • bat-level.webp
    bat-level.webp
    31.8 KB · Просмотры: 212
  • lm3914 circuit.PNG.webp
    lm3914 circuit.PNG.webp
    18.4 KB · Просмотры: 1,879
  • lm3914.webp
    lm3914.webp
    12.7 KB · Просмотры: 402
  • 59764786.gif
    59764786.gif
    22.4 KB · Просмотры: 524
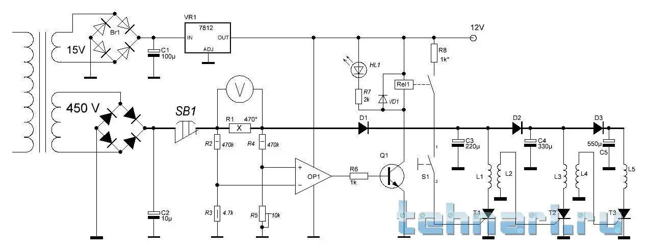
рисую, ждите
 
вот на ваял :)
операционник в принципе любой, работающий от однополярного питания, но лучше взять специализированный компаратор типа LM311.
пока заряд не закончится тиристор включить не получится
 

Вложения

  • гаусс компаратор.webp
    гаусс компаратор.webp
    27.7 KB · Просмотры: 397
вот на ваял операционник в принципе любой, работающий от однополярного питания, но лучше взять специализированный компаратор типа LM311. пока заряд не закончится тиристор включить не получится
ничего себе, я конечно постараюсь разобраться во всем этом, спасибо за проделанную работу
 
кстати хотел бы еще кое что уточнить, искал где купить вольтметр с амперметром, нет таких на 450В, нашел подходящий сразу амперметр с вольтметром на 100В и 10А, такой ведь можно подключить через резисторы?
по поводу ламп накаливания, как индикаторы заряда кондера - можно ведь поставить и светодиоды, только рассчитать резисторы, так вот с диодом 2В и 10мА получается 12200 Ом, это нормально или лучше подбирать светодиоды большего вольтажа?
 
вольтметр+амперметр
 

Вложения

  • vv1.png.webp
    vv1.png.webp
    22.2 KB · Просмотры: 206
по поводу ламп накаливания, как индикаторы заряда кондера - можно ведь поставить и светодиоды,
на схеме светодиод HL1 это и есть индикатор заряда - загорится когда кондеры заряжены полностью, не зависимо от величины "450вольт", нужно только один раз настроить подстроечный резистор R5
 
кстати хотел бы еще кое что уточнить, искал где купить вольтметр с амперметром, нет таких на 450В, нашел подходящий сразу амперметр с вольтметром на 100В и 10А, такой ведь можно подключить через резисторы? по поводу ламп накаливания, как индикаторы заряда кондера - можно ведь поставить и светодиоды, только рассчитать резисторы, так вот с диодом 2В и 10мА получается 12200 Ом, это нормально или лучше подбирать светодиоды большего вольтажа?
не, там я еще разбираюсь что к чему, я имею в виду не по Вашей схеме, а по моей предыдущей
 

Вложения

  • пушка.webp
    пушка.webp
    16.2 KB · Просмотры: 67
я имею в виду не по Вашей схеме, а по моей предыдущей
светодиод вместо лампы не получится, он слишком рано потухнет, 30-40 вольт будет еще до конца заряда не хватать. резистор не менее 22 ком надо.
 
а что по поводу:
искал где купить вольтметр с амперметром, нет таких на 450В, нашел подходящий сразу амперметр с вольтметром на 100В и 10А, такой ведь можно подключить через резисторы?
 
если заряд через ограничивающий резистор не менее 50 ом(мощный), то амперметр можно. для вольтметра делитель делать нужно
 
Для вольтметра (макс шкала на 100В) на 450в снижение до 100в:
fetch.php
 

Вложения

  • voltage-divider-1.png.webp
    voltage-divider-1.png.webp
    5.1 KB · Просмотры: 109
не правильно. здесь он лайн калькулятор Voltage Divider Calculator
аа, понял в чем косяк
кстати я что подумал по поводу индикатора заряда, а ведь можно еще пищалку поставить, чтоб пикнула когда зарядится, через резисторы, схема такая же как с лапами и диодами надо полагать, хотя бы на 400В она бы пикнула было бы уже хорошо
 

Вложения

  • 240dd30a-4c1a-11de-8efc-001bfcad52be_0.webp
    240dd30a-4c1a-11de-8efc-001bfcad52be_0.webp
    6.2 KB · Просмотры: 64
Назад
Сверху