• Добро пожаловать на компьютерный форум Tehnari.ru. Здесь разбираемся с проблемами ПК и ноутбуков: Windows, драйверы, «железо», сборка и апгрейд, софт и безопасность. Форум работает много лет, сейчас он переехал на новый движок, но старые темы и аккаунты мы постарались сохранить максимально аккуратно.

    Форум не связан с магазинами и сервисами – мы ничего не продаём и не даём «рекламу под видом совета». Отвечают обычные участники и модераторы, которые следят за порядком и качеством подсказок.

    Если вы у нас впервые, загляните на страницу о форуме и правила – там коротко описано, как задать вопрос так, чтобы быстро получить ответ. Чтобы создавать темы и писать сообщения, сначала зарегистрируйтесь, а затем войдите под своим логином.

    Не знаете, с чего начать? Создайте тему с описанием проблемы – подскажем и при необходимости перенесём её в подходящий раздел.
    Задать вопрос Новые сообщения Как правильно спросить
    Если пришли по старой ссылке со старого Tehnari.ru – вы на нужном месте, просто продолжайте обсуждение.

Светодиодный индикатор заряда конденсатора 450В

а она сама пищит? это может быть просто излучатель(динамик)
 
нет он сам пищит - внутри микрогенератор, только нужно придумать как сделать чтобы он пискнул и замолк, похоже что тоже только через компаратор, если собрать через стаблитрон он начнет пищать на опред напряжении и не умолкнет пока не разрядишь кондер
 
на компараторе будет тоже самое
 
через емкость можно включить, но ее потом разряжать надо.
в компараторе можно через контакт реле параллельно конденсатору включить тогда получится так ка вы хотите
 
ладно, пока с пищалкой опустим момент, для новичка достаточно, буду разбирать Ваш компаратор.
Подскажите а без компаратора можно добиться с кнопкой такого- чтобы без заряда кондеров или хотя бы до 400В (или настраиваемо как-то) кнопка не работала?
или раз с стабилитронами не работает тема, т.к.12В аккум тоже снижается мощность, то до тех пор пока кондеры не зарядятся из того что осталось на 12В батареи кнопка не работала (пока ток не перестанет течь пополняя кондеры)?
 
базу Q1 подключить напрямую вместо "+" входа компаратора и настроить порог резистором R5, но делитель надо пересчитать скорее всего на больший ток(зависит от коэффициента усиления транзистора).
но опять же если настроить при низком напряжении аккумулятора, то при заряженном сработает раньше чем емкости зарядятся полностью. а если настроить при заряженном, то при разряженном не сработает вообще
 
если честно я Вашу схему не очень понимаю( нельзя ее к более примитивному виду привести? как я рисовал? я конечно еще по разбираюсь, не совсем понятно все, где какие датчики, я вижу свои катушки, резисторы, соленоиды, диоды, светодиод, не совсем понимаю как подключается все...схема-то у Вас отличная с точки зрения электроники, для новичка тяжеловато
 
нельзя ее к более примитивному виду привести? как я рисовал?
честно говоря не понимаю.
схема от вашей отличается наличием компаратора с ключом на транзисторе (как вы хотели с индикацией окончания заряда и блокировкой кнопки запуска), дополнительным источником питания для него и отсутствием "лишних" с моей точки зрения деталей. да еще обозначением общего провода.
может так понятнее будет? что конкретно не понятно спрашивайте.
 

Вложения

  • гаусс компаратор1.webp
    гаусс компаратор1.webp
    26.9 KB · Просмотры: 187
может так понятнее будет? что конкретно не понятно спрашивайте.
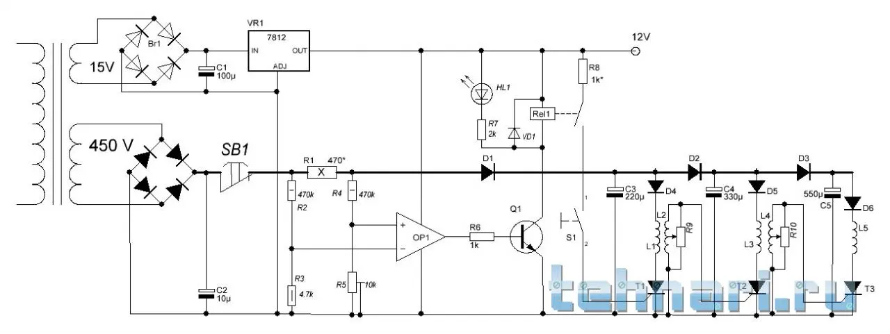
намного понятнее но, что такое VR, SB, S1, rel1 как оно связно с кнопкой пуска?, R1 с крестом? ОР1 это датчик LM, на некоторых резисторах стоит значение без звезды а на некоторых с звездой, значит нужно уточнить параметр? R5 переменный резистор?
 
VR1- микросхема стабилизатор напряжения 7812 на 12вольт
SB1 - кнопка сброса(в нормальном положении контакты замкнуты), чтобы тиристоры закрылись. если они и так закрываются то не нужна
S1 - кнопка запуска для открытия первого тиристора, на вашей схеме там где батарейка с кнопкой.
rel1 как оно связно с кнопкой пуска?
при срабатывании компаратора ОР1, сигнал с него открывает транзистор Q1, срабатывает реле Rel1, замыкает свой контакт, тем самым разрешая открыть тиристор Т1 кнопкой S1.
ОР1 - операционный усилитель-компаратор.
"R1 с крестом" - обозначение мощности резистора, в данном случае 10 ватт(возможно нужен будет еще мощнее)
* - означает что номинал возможно придется подобрать точнее при настройке
R5 - подстроечный резистор, он меньше габаритами и его нужно настроить один раз и так оставить, можно поставить переменный.
 
спасибо большое за помощь!!!, попробую все собрать, как соберу выложу тут фото:forum:
 
VR1- микросхема стабилизатор напряжения 7812 на 12вольт
нужен отдельный источник питания (можно отдельную обмотку в преобразователе с выпрямителем (и наверно стабилизатором но на 100% не уверен, может и без него можно, это надо проверять)
вполне возможно что можно и без стабилизатора(подать питание на компаратор сразу после моста), но это нужно проверить опытным путем.
 
посмотрим, как будет с комплектующими и разбором полетов, буду тут постить
 
резистор в цепи 450в - ограничивает ток заряда, зависит от мощности источника. резистор в управлении тиристора выбирается исходя из напряжения управления и тока управления тиристора из даташита.
подскажите пож-та, источник питания 450В мощностью 20Ватт, а тиристор из датащита 1,5В -20А, это примерно 60Ватт, какие резисторы нужны для ограничения тока?
 

Вложения

  • пушка1.webp
    пушка1.webp
    3.9 KB · Просмотры: 55
источник питания 450В мощностью 20Ватт
маловата мощность, в связи с этим сопротивление довольно большое получается
20ватт : 450в = 0.044 ампера
- это номинальный ток заряда, с учетом того что ток в процессе заряда будем падать
примем начальный ток 0.1 ампера, но возможно будут проблемы с перегрузкой источника 450в в начальный момент - проверить экспериментально. при необходимости уменьшить значение тока и произвести расчет сопротивления заново.
450в : 0.1а = 4500 ом
мощность резистора определим по формуле
Мощность = Ток(в квадрате) х Сопротивление
0.1 х 0.1 х 4500 = 45 ватт
я думаю подойдет 4.7 ком на 25 ватт (т.к. я уже говорил, что этот ток и мощность будут только в начале зарядки и будут падать по мере заряда емкости по экспоненте и резистор не успеет разогреться до красна)
ток управления для вашего тиристора из даташита http://www.vishay.com/docs/94388/vs-40tpsseries.pdf
от 40 до 270 ма, выберите средний например 150ма
напряжение управления разделите на этот ток и получите величину сопротивления в цепи управления тиристора. если вы собираетесь применить батарейку на 1.5 вольта, то
1.5в : 0.15а = 10ом
в случае 12 вольт
12 : 0.15 = 80ом
как то так
 
должны открыться, маленькие катушки представляют собой датчики которые находятся под основными соленоидами

Товарищ, а катушки для гаусски, смотрю, наугад мотали? Если так, то на положительные результат можете не рассчитывать.
Надеюсь вы не очередной..., который считает энергию выстрела от энергии кондюков * КПД = 10%.
Светлана права - тиристоры закрывать надо или перед нажатием кнопки разомкнуться с преобразователем.
Есть сомнение на счёт открывания 1-го тиристора батареей.
 
подскажите пож-та, источник питания 450В мощностью 20Ватт, а тиристор из датащита 1,5В -20А, это примерно 60Ватт, какие резисторы нужны для ограничения тока?

Вообще формулировку твоего вопроса не понял. 1,5В - это на управляющем электроде? R=Uбатарейки-1,5/ток управления тиристором.
Ты не потому параметру судишь - 20А. Здесь смотри максимальный импульсный ток. Для постоянного в 20А он примерно соответствует 200-220А в течении нескольких мсек. Но время разрядки ты, само сабой, не считал:lamo:
 
Назад
Сверху