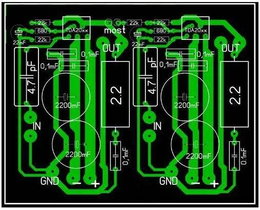
TDA2050 - стандартная схема включения

  • Автор темы Автор темы TSKos
  • Дата начала Дата начала
я бы 5W поставил.
а я бы 0.5Вт поставил и спал спокойно,ведь там нет таких мощностей которые нужно рассеять.
вот фото платы которая испытана и вполне хорошо работает,обрати внимание на то какой мощности я применил этот самый резистор.
тип микросхемы роли не играет,цепь Цобеля везде по сути одна и та же,только есть *юношеский максимализм* который требует совать самое большое .
 

Вложения

  • DSCF0147.webp
    DSCF0147.webp
    162.1 KB · Просмотры: 408
а я бы 0.5Вт поставил и спал спокойно,ведь там нет таких мощностей которые нужно рассеять.
вот фото платы которая испытана и вполне хорошо работает,обрати внимание на то какой мощности я применил этот самый резистор.
тип микросхемы роли не играет,цепь Цобеля везде по сути одна и та же,только есть *юношеский максимализм* который требует совать самое большое .
да,Вы правы, но почему же тогда на схемах 2030-2050 ставят такую мощность 2W-5W/я думаю ,что разница есть и очень большая,и по току и напряжению.На фото представлен стерео УНЧ,а 2050 это моно,хотя так подумать какая разница.Блин я так и не понял.
 
да,Вы правы, но почему же тогда на схемах 2030-2050 ставят такую мощность 2W-5W/я думаю ,что разница есть и очень большая,и по току и напряжению.

**абсолютно разницы никакой,главная задача этой цепи-задушить ВЧ помехи,если они имеют не значительный уровень,тем самым избавить от самовозбуждения на ВЧ микросхемы,а если они имеют значительный уровень то никакие резисторы-хоть 20Вт не помогут,если микра *глючная* то ей место в помойке,а не на плате.



На фото представлен стерео УНЧ,а 2050 это моно,хотя так подумать какая разница.Блин я так и не понял.


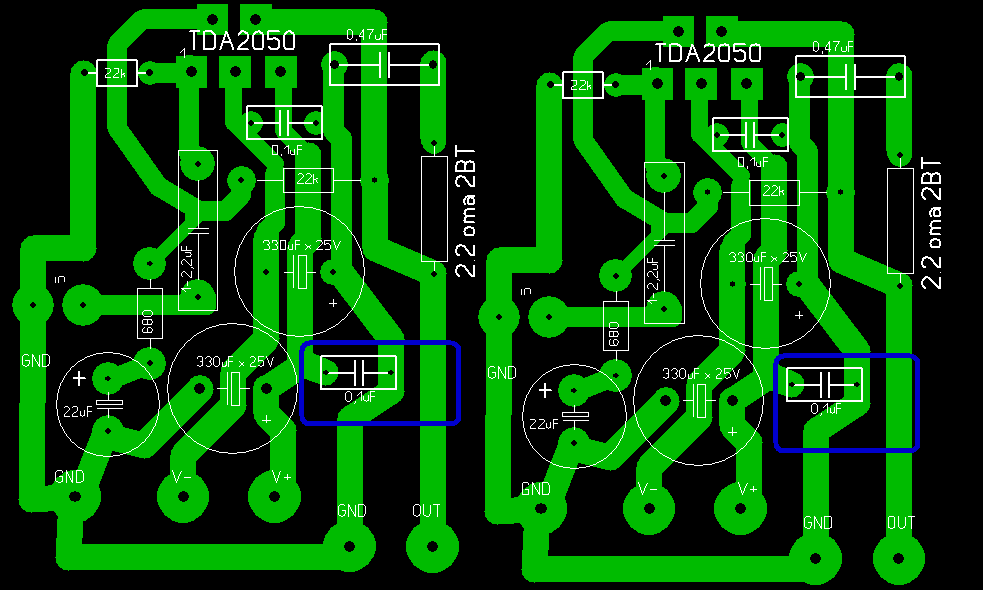
**две одинаковых печатки на одном куске стеклотекстолита,соответственно две микры и обвязка ,удобство лишь в том,что сделав несколько перемычек получим мостовой моно усилитель с выходной мощностью в два раза бОльшей,но на нагрузку с в два раза Большим сопротивлением.


**вот такая же печатка,как говориться-*найдите 10 отличий*,и готовая плата сделанная по ней,как видишь в Цобель я поставил 12 Ом,что вообще не как не отразилось на её работе,на вход поставил 1мкф ,а не 4.7мкф,что так же абсолютно не отразилось на работе.
Пойми правильно,если делать усилители *по картинкам*,а не по схемам и без понимания того,что за что отвечает,то так и будут гулять по интернету мифы о необходимости ставить *слоновий калибр* туда где и *дроби на уток* хватит
 

Вложения

  • tda2050_plata.webp
    tda2050_plata.webp
    42.5 KB · Просмотры: 2,953
  • DSCF0155.webp
    DSCF0155.webp
    74.7 KB · Просмотры: 387
  • DSCF0156.webp
    DSCF0156.webp
    118.1 KB · Просмотры: 613
  • DSCF0157.webp
    DSCF0157.webp
    82.9 KB · Просмотры: 1,169
  • DSCF0158.webp
    DSCF0158.webp
    101.3 KB · Просмотры: 296
  • DSCF0159.webp
    DSCF0159.webp
    121.7 KB · Просмотры: 345
  • DSCF0162.webp
    DSCF0162.webp
    153.9 KB · Просмотры: 245
Я сначала и думал 0.5вт, но всё равно на всякий случай 2вт поставлю, благо, место позволяет)
 
**вот такая же печатка,как говориться-*найдите 10 отличий*,и готовая плата сделанная по ней,как видишь в Цобель я поставил 12 Ом,что вообще не как не отразилось на её работе,на вход поставил 1мкф ,а не 4.7мкф,что так же абсолютно не отразилось на работе.
круто! нашёл резисторы вот такие по 2,2 ом 2W Пойдут???
а кандёры у меня на фото 1МФ? плёнка или керамика? там написано (1 М0К ПК E8_)
 

Вложения

  • 01022013481.webp
    01022013481.webp
    77.5 KB · Просмотры: 193
ещё такой вопрос на счёт кандёров (выделил) 0,1мф они должны стоять после электролита или можно так? ой, или тут с ними всё верно?
 

Вложения

  • 4.GIF
    4.GIF
    28.4 KB · Просмотры: 5,234
можно вообще убрать
 
Всё должно нормально работать. Идеального звука всё равно добиться невозможно. У меня вообще по даташиту работает прекрасно, а если эта схема доработана, то ешё лучше по идее будет.
 
Идеального звука всё равно добиться невозможно....Это возможно я вас заверяю.Когда в песнях на максимуме в перерыве тишина и гладь.Вот он есть успех.Вы просто не слышали как она должна играть и петь.
 
Назад
Сверху