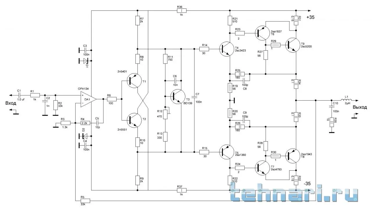
Усилитель Брагина

0,68 в присутствует, ток регулируется, в емиттерах выходных камни по 0,22 ом.
 
47 ом тоже поставил, и два диода.
 
Вчера сгорели пред и оконечный в минусе, заменил. Оконечный в плюсе звонится как новый. Кстати оконечный в минусе спёкся по базе, база- эмиттер звинели накоротко. Обычно колектор-эмиттер спекаются...
 
Это куда?
Вчера сгорели пред и оконечный в минусе,
Пред на общих радиаторах с оконечными? Я думаю, что мы имеем обычное возбуждение, из - за ОУ. Попробуйте поставить , ну к примеру 544 уд 2а, ну или любой другой медленный ОУ. Как вариант 071. А ноль на выходе не гуляет?
 
Последнее редактирование:
Два диода параллельно резистору которым регулируется ток покоя предвыхода, с одним было не выставить 20 мА. По осциллографу возбуда не видел, да и потреблямый ток без сигнала 30-40 мА. При закороченном входе все напряжения на схеме соответствуют авторской статье Брагина.

Ноль на выходе долго не смотрел, где то 5мВ. Преды и оконечники на общем радиаторе 1200см

Точнее 2 по 1200, плюсовое плечо и минусовое на отдельных радиаторах. Радиаторы выше окружающей среды не нагревались. Если палец держать на корпусе предвыхода, тепло чувствуется но только в плюсовом плече. А резистор 10 ом калится очень сильно.
 
Ещё в Брагинской схеме на выходе ОУ стоит 130 Ом а в новой на импорте, 1кОм. Я естественно поставил 1 кОм. Может зря? Завтра сфоткаю осциллограммы, может поможет разобраться. Спасибо за участие.
 
Изначально у меня стоял ОУ К574УД1А.
 
Не знаю есть ли смысл выпаивать это американское "чудище" за 900 рэ.?
 
американское "чудище"
Посмотрел даташит на американца. У него скорость 20 такая же, как и у кр 544 уд 2 а. И распиновка такая же. Я в Брагина ставлю 544 уд 2 а ( купил по случаю по 10 руб ). Никогда ничего подобного не было. Настраивал ток покоя ( тоже ставлю 2 диода ) без выходных, потом припаивал выходники, и в путь. Всё. Выходные ставил те, какие были под рукой. В основном 5200 и 1943. Предвыход ставлю всегда на общий радиатор, ибо сильно греются. После ОУ - 1 ком. Всё вроде бы тоже самое, что и у вас. По началу смотрел сигнал на ослике, потом даже перестал. Нафига? На выходе 10 - 15 мв. Если очень захочется, то максимально гоню в ноль. Но что то не хочется. Фона - шума нет. И питал я его от +- 30 до +- 65 в плечо. И опять всё путём. Только резисторы для питания ОУ менял. Странная ситуация.
 
Камни в эмиттерах выхода на поверку оказались 0.5 Ом а не 0.22 как на них написано, не знаю, сильно это влияет на режим.... Чёртовы китайцы!!! Двумя тестерами проверял.
 
1P85RXcvV9g.webp Ограничение сверху.
 
Нашёл проблему. Вчера меняя транзистор видимо перегрел его. По этому и понять не мог почему новый транзистор сразу дурит.
 
Паяльная станция дохлая и чтобы припаять к транзюку провода приходилось аж 450 градусов ставить, вот база и поджарилась..:fase:
 
ОФФ. А паялка часом не Люкею ?
 
Паялка "Веллер". Пока не зазвучало, на работе нет достойной акустики, переделаю второй канал, перекомпаную нутро, перекрашу фальшпанель и тогда поедет на прослушивание. Пока гонял на 4 Омный эквивалент с генератора и любовался осциллограммами. При питании +-31 Вольт выдавал на гора 33 волта чистейшего синуса, без перегревов. Нагрузка(5 25ватных резисторов ПЭВ по 20 Ом в параллель) чуть стол не прожгла. В родном корпусе будет питаться 35-ю стабилизированными Вольтами и с предварительного усилителя пойдёт 750 мВ а не 250 с генератора.
 
В 87 году звучало офигительно с 574 ОУ и советскими транзисторами.
 
Игорь , а я вот над таким вариантом Брагина работаю . Уже и печатку нарисовал . Это Второй Брагин без транзисторов обеспечивающих работу ВК без отсечки , добавлен транзистор термостабилизации и т.д.
Посмотреть вложение 264872

Вадим, подскажите ваша модифицированная схема без режима супер А уже заработала, вы довольны результатом. Интересуюсь по причине желания собрать ее в исходном авторском виде. Сам разработчик на форумах присутствует.
 
Нет, этот вариант я пока не собирал. Кстати, есть еще вот такой усилитель, построенный на основе как раз усилителя Геннадия Брагина.
Часто в интернете я встречал нелестные отзывы о втором варианте Усилителя Брагина, говорили что в нем не удачно построен режим ЭА, но или наговариваю, или мне просто повезло, но в свое время он у меня запустился без проблем.
Посмотреть вложение Композит .RAR
 
Спасибо за информацию.
 
Назад
Сверху