- Регистрация
- 2 Ноя 2011
- Сообщения
- 7,283
- Реакции
- 611
- Баллы
- 113
Нет! Не так! Провод с этой клеммы №2, ты пускаешь на один из средних свободных контактов выключателя 220в, а второй средний свободный контакт сажаешь на массу.Это вот так?
Смотрите видео ниже, чтобы узнать, как установить наш сайт в качестве веб-приложения на домашнем экране.
Примечание: Эта возможность может быть недоступна в некоторых браузерах.
Нет! Не так! Провод с этой клеммы №2, ты пускаешь на один из средних свободных контактов выключателя 220в, а второй средний свободный контакт сажаешь на массу.Это вот так?
Спасибо, но вот который это контакт на плате(на реле) ?а второй средний свободный контакт сажаешь на массу
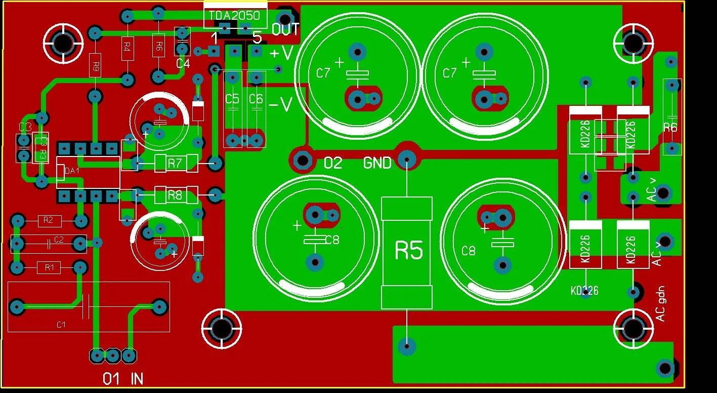
Клеммы №1 как раз и является массой, клемма №2 на нее подавать 220В с выключателя.Так получается?Для коммутации необходимо два провода, один от т.2, другой от общего провода платы защиты.
Разобрался, при замыкании контактов 1 и 2 реле отключают АС , останется лишь реализовать это при включении усилителяРазберись, прочитай внимательно, что тебе пишут.
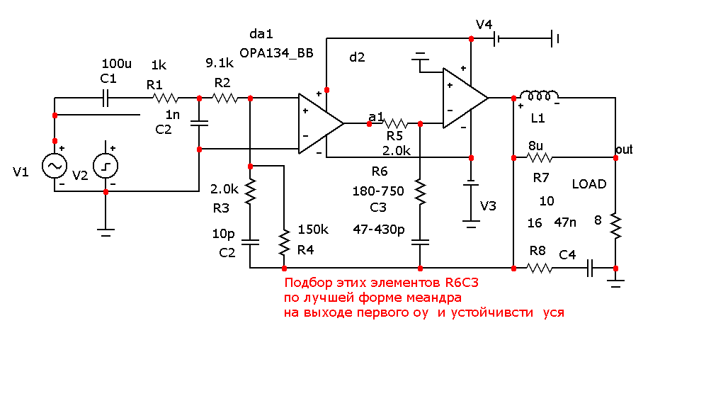
это эскиз и дана для ознакомления.вообщето это схема у фирмы TI рассчитана под не5534 оба и при том на меньшее даже усиление с замкнутой оос.220 вольт не при каких обстоятельствах нельзя подавать на плату защиты. Разберись, прочитай внимательно, что тебе пишут.
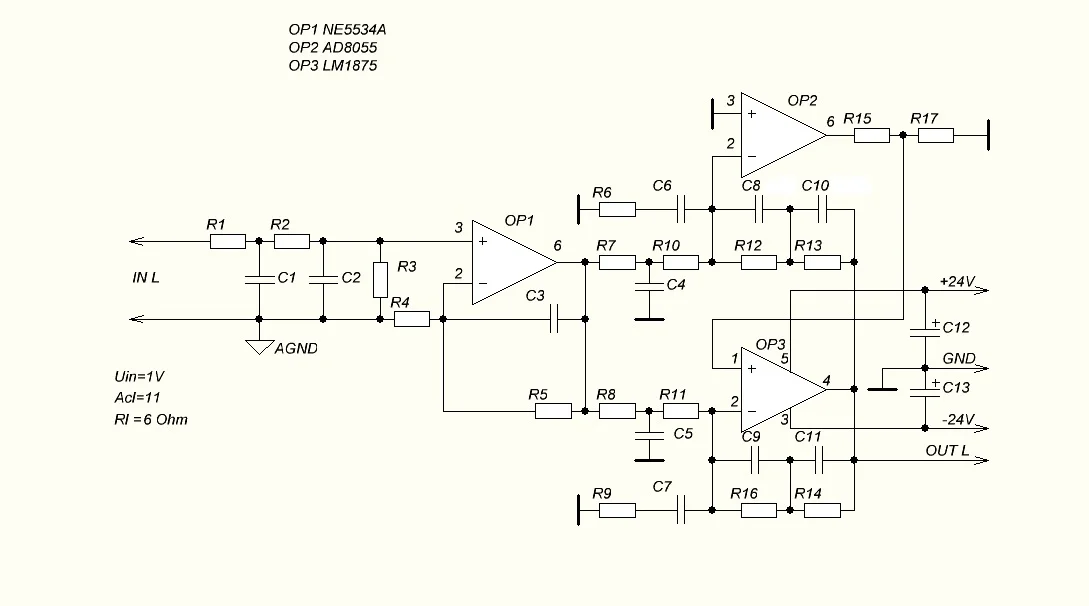
Максим, Вашу схему не будут делать по многим обстоятельствам. Она не отработана в железе, отсутствие измерительных приборов и опыта настройки схем.
кстати достаточно модель ОРА551 дополнито двумя транзисторами ВД243/244 и получим почти адекватную модель ТДА2050.по скорости и частотным характеристикам одинаково.