• Добро пожаловать на компьютерный форум Tehnari.ru. Здесь разбираемся с проблемами ПК и ноутбуков: Windows, драйверы, «железо», сборка и апгрейд, софт и безопасность. Форум работает много лет, сейчас он переехал на новый движок, но старые темы и аккаунты мы постарались сохранить максимально аккуратно.

    Форум не связан с магазинами и сервисами – мы ничего не продаём и не даём «рекламу под видом совета». Отвечают обычные участники и модераторы, которые следят за порядком и качеством подсказок.

    Если вы у нас впервые, загляните на страницу о проекте, чтобы узнать больше. Чтобы создавать темы и писать сообщения, сначала зарегистрируйтесь, а затем войдите под своим логином.

    Не знаете, с чего начать? Создайте тему с описанием проблемы – подскажем и при необходимости перенесём её в подходящий раздел.
    Задать вопрос Новые сообщения Как правильно спросить
    Если пришли по ссылке со старого Tehnari.ru – вы на нужном месте, просто продолжайте обсуждение.

Усилитель на TDA2050

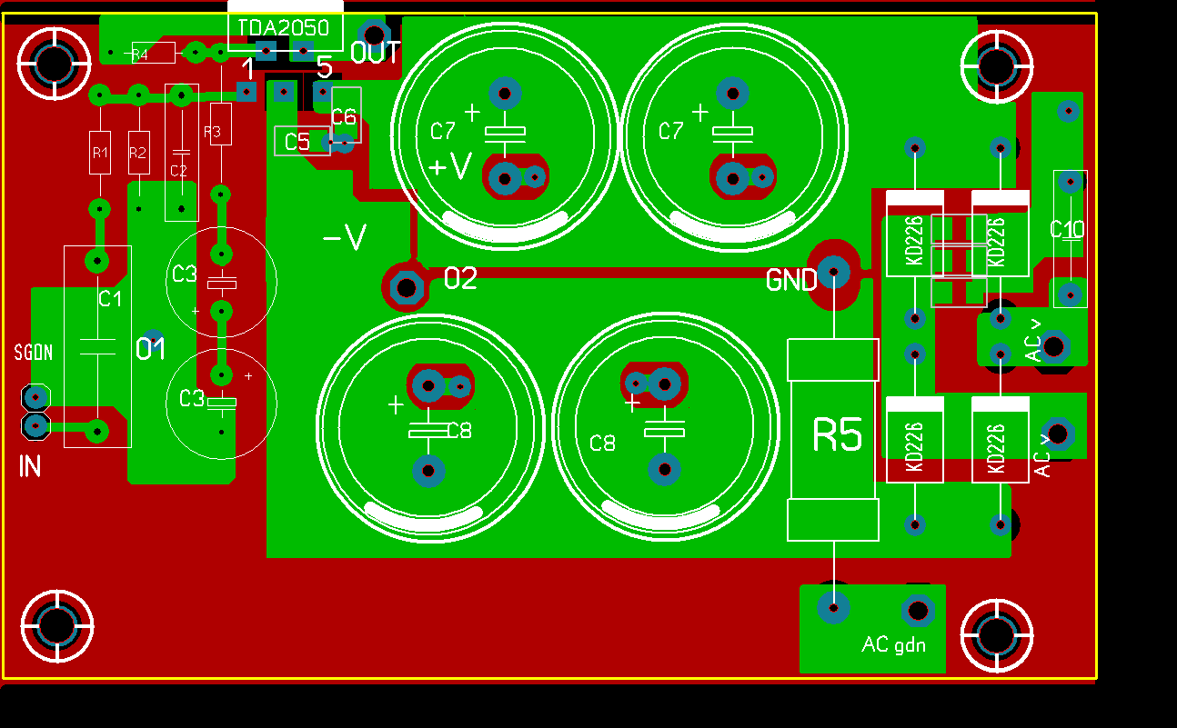
Максим, по снабберам и С5, С6 я уже упоминал, итак по первой печатке. R4 можно передвинуть под микросхему, вместо двух С3 - один неполярный (nichicon muse es например), если вообще есть необходимость в его применении. Rz - костыль помогающий при неправильном конструктиве, нужен ли? Вот подошли к самому главному - сигнальная земля. SGND должен иметь минимальное омическое сопротивление и минимальную индуктивность, а значит должен быть мах широким и прямым.
Я бы показал свои, но в данный момент не имею такой возможности. Максим не обижайтесь, но я бы переделал.
 
Можно и так конечно сделать.Вот эскиз.По снабберу сложнее. Тогда лучше и два моста делать, а это усложнение неоправданное.Хотя можно на выводах транса обмотки шунтировать и не ставить снабберы на плату. Неполярный в делитель оос не хочу ставить,они не сильно распространены и лучше из двух делать, а если у кого есть,то выкинуть конденсатор и сдвинуть полигон элементарно просто.
 

Вложения

  • 2050простой.GIF
    2050простой.GIF
    43.3 KB · Просмотры: 121
Максим, два моста необходимы когда тор используется и Вам необходимо сразу оговориться, что для стерео варианта нужен трансформатор с 4 обмотками или два одинаковых трансформатора.
Рылся у себя, нашел рисунки 1875 в инвертирующем включении для компьютерной акустики, на входе разделительного конденсатора нет.
 

Вложения

  • 1875_2_B.webp
    1875_2_B.webp
    21.2 KB · Просмотры: 176
  • 1875_2_T.webp
    1875_2_T.webp
    28.7 KB · Просмотры: 84
Делал я такую печатку ,с планарным расположением камня.Ну его нафиг,плюнул ,так и валяются печатки . Нетехнологично. Зато очень компактно.Второй раз я так изгаляться не буду.
Платку еще раз крутнул.Хотел отредактировать вложения ,фиг. Убрать бы ограничение редактирования по времени.А то лепи посты, не несущие смысла.
 
У меня дома уже лежит готовый собранный корпус для усилителя и трансформатор. Останется лишь собрать все в корпус когда приеду из отпуска)
 
Вернулся из отпуска, буду доделывать усилитель) Надо сегодня съездить за детальками спаять уже проверенную защиту АС. И покрасить часть корпус усилителя. Передняя панель бамбук в финале покрою все лаком, думаю пока что сделать крышку из стекла или алюминия.
 

Вложения

  • Защита АС.zip
    Защита АС.zip
    22.3 KB · Просмотры: 35
  • DSC01798.webp
    DSC01798.webp
    105.1 KB · Просмотры: 341
Загрунтовал и покрасил, сделал верхнюю крышку из алюминия, со стеклом не рискнул. Единственное, монтаж с трансформатором получается очень плотный внутри, что если вынести его из корпуса усилителя и сделать в отдельном блоке?
 

Вложения

  • DSC01803.webp
    DSC01803.webp
    96 KB · Просмотры: 226
Появилось немного свободного времени, продолжаю доводить до ума корпус. Трансформатор решил сделать в отдельном небольшом блоке. Поскольку радиатор для обоих каналов будет общий , то поставлю защиту АС от "Радиотехники", в ней так же есть защита от перегрева, я проверил опуская в горячую воду- все работает.При необходимости на радиатор можно поставить небольшой кулер. Впоследствии лицевую панель обработаю наждачкой и покрою лаком. В верхней крышке корпуса насверлю отверстия для вентиляции. Внешний вид конечно более чем скромный , но мне нравится именно так).
 

Вложения

  • DSC_0723_новый размер.webp
    DSC_0723_новый размер.webp
    21.1 KB · Просмотры: 116
  • DSC_0721_новый размер.webp
    DSC_0721_новый размер.webp
    63.5 KB · Просмотры: 158
  • DSC_0719_новый размер.webp
    DSC_0719_новый размер.webp
    41.9 KB · Просмотры: 1,674
  • DSC_0720_новый размер.webp
    DSC_0720_новый размер.webp
    41.2 KB · Просмотры: 189
  • DSC_0722_новый размер.webp
    DSC_0722_новый размер.webp
    18.6 KB · Просмотры: 103
Собрал усилитель в корпус и подсоединил эл.проводку. Подключал питание, убедился что работает. Осталось лишь сделать корпус для трансформатора питания.
 

Вложения

  • DSC_0726_новый размер.webp
    DSC_0726_новый размер.webp
    65.3 KB · Просмотры: 635
  • DSC_0727_новый размер.webp
    DSC_0727_новый размер.webp
    78 KB · Просмотры: 136
Нарисовал плату на ОРА134 и ЛТ1210.Разводку стабов не делал.это просто .
 

Вложения

  • OPA134 LM1210.GIF
    OPA134 LM1210.GIF
    41.6 KB · Просмотры: 597
Нарисовал плату на ОРА134 и ЛТ1210.Разводку стабов не делал.это просто .
Красота! Я думал вы забросили уже этот проект). Лучше перенести сюда этот пост http://www.tehnari.ru/f170/t87743/index34.html он к этой теме больше относится
Видимо стоит ожидать в скором времени готовую ПП? А то у меня все детали лежат уже. Кстати трансформатор понадобится с 4 вторичками или можно обойтись с двумя?
 
не .я стараюсь выполнить обещания.осталось еще один проект ,только в микрокапе сделать,но пока не получается.
Р.С. транс подойдет любой , можно и с 2 обмотками,можно с 4 мя ,но нормальный. ПП выложу сегодня в ту ветку.
 
Практически доделал усилитель , чуть позже займусь декоративной частью усилителя. Питание находится в отдельном корпусе сделанном из БП системника. Соединение выполнил 5-ти штырьковыми винтовыми разъемами , поскольку пришлось применить 2 трансформатора, один для питания усилителя +20/-20В, второй маленький для питания защиты АС +26В. Реле отказывалось включаться от +20В. Принудительное охлаждение ставить не пришлось , пассивного вполне достаточно. Добавлю что звучание усилителя очень и очень хорошее, за ПП усилителя отдельное спасибо М.Васильев , при минимуме затрат получаем качественное усиление сигнала. Суммарная стоимость затрат около 400 руб
 

Вложения

  • DSC_0001.webp
    DSC_0001.webp
    84 KB · Просмотры: 178
  • DSC_0002.webp
    DSC_0002.webp
    150.8 KB · Просмотры: 359
  • DSC_0003.webp
    DSC_0003.webp
    95.3 KB · Просмотры: 167
  • DSC_0004.webp
    DSC_0004.webp
    62.1 KB · Просмотры: 191
У Вас, судя по фотографиям, ошибка в монтаже. Полигоны общего провода печатных плат не должны соединяться с корпусом. Корпус (шасси) в Вашем случае должен соединяться только в одной точке - на входных разъёмах.
Кстати, корпус не от "Маяка" или "Транспорта" случайно?
 
У Вас, судя по фотографиям, ошибка в монтаже. Полигоны общего провода печатных плат не должны соединяться с корпусом. Корпус (шасси) в Вашем случае должен соединяться только в одной точке - на входных разъёмах.
Кстати, корпус не от "Маяка" или "Транспорта" случайно?

Т.е само крепление плат(обвел зелеными кругами) сделать через изолирующие шайбы, а с верхнего полигона плат проводами кинуть на землю входных разьемов, я правильно понимаю?
Насчет корпуса даже не знаю, в нем уже кто то радио собирал, там родной только каркас был.
 

Вложения

  • DSC_0002.webp
    DSC_0002.webp
    154.7 KB · Просмотры: 195
Да, платы крепить через изолирующие шайбы.
С точкой подключения корпуса. Он должен быть подключен в точке соединения оплеток на клеммах входных разъёмов. Далее, Вы применили микрофонный кабель, оплетка должна быть припаяна только на входных разъемах и более ни где, красный сигнальный, белый земля. То есть с разъёмов у Вас должно выходить два кабеля, на каждый усилитель свой. Оплётку в качестве общего провода лучше не использовать.
 
Болты через изолируюие шайбы.С полигонов ничего не надо бросать,чисто соедини только сигнальные земли на корпус и все.
 
Здравствуйте Максим, следите пожалуйста за ребятами, а то потенциал Ваших плат не реализуют полностью.
Кстати, не помню как сделана трассировка общего провода на плате защиты от "Радиотехники", посмотреть бы.
 
Спасибо за пояснения, все переделаю
 
Назад
Сверху