• Добро пожаловать на компьютерный форум Tehnari.ru. Здесь разбираемся с проблемами ПК и ноутбуков: Windows, драйверы, «железо», сборка и апгрейд, софт и безопасность. Форум работает много лет, сейчас он переехал на новый движок, но старые темы и аккаунты мы постарались сохранить максимально аккуратно.

    Форум не связан с магазинами и сервисами – мы ничего не продаём и не даём «рекламу под видом совета». Отвечают обычные участники и модераторы, которые следят за порядком и качеством подсказок.

    Если вы у нас впервые, загляните на страницу о проекте, чтобы узнать больше. Чтобы создавать темы и писать сообщения, сначала зарегистрируйтесь, а затем войдите под своим логином.

    Не знаете, с чего начать? Создайте тему с описанием проблемы – подскажем и при необходимости перенесём её в подходящий раздел.
    Задать вопрос Новые сообщения Как правильно спросить
    Если пришли по ссылке со старого Tehnari.ru – вы на нужном месте, просто продолжайте обсуждение.

Усилитель на TDA2050

Если бы не 30Вольт, поставил бы себе. При акустике 8ом маловато ТДАшки

А вот у меня всегда был такой вопрос: Если подключить к УНЧ вместо 8 Ом, 4 ома при питании +-30 вольт, микросхеме капец?
 
защита сработает,надо внешние транзисторы ставить.
 
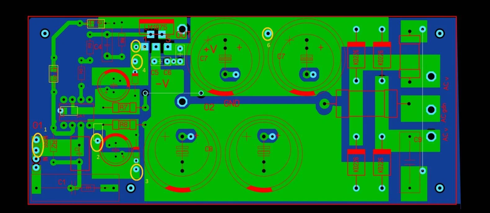
Почти допаял платы, но есть пара вопросов.Вот эти отмеченные шесть мест, их нужно соединить с верхним полигоном? И второй вопрос конденсаторы С4, С5, С6 не промаркированы, я поставил по 0,1мкФ все ли верно?
 

Вложения

  • 1.webp
    1.webp
    80.5 KB · Просмотры: 370
  • DSC_006.webp
    DSC_006.webp
    90.1 KB · Просмотры: 495
точки 3/4 это под разные посадочные места стабилитронов. можно и в качестве переходов сделать.смд конденсаторы емкость не нормировал,какие приличные есть такие и ставь. от 6до 100нф(0,1мк).верх только потом защитным лаком покрой.Я обычно сразу покрываю,закрыв нужные места скотчем, бумагой или даже гвоздики оконными для штапика в нужные дырки вставляю,потом вынул и зачищать не надо.Хотя в вашем случае можно акриловым лаком защитным покрыть.
 
Кстати перемычки лучше выполнять эмалевым проводом обмоточным ПЭВ диаметрои 0,7-1мм.вид лучше и провод качественнее
 
Почти допаял платы, но есть пара вопросов.Вот эти отмеченные шесть мест, их нужно соединить с верхним полигоном? И второй вопрос конденсаторы С4, С5, С6 не промаркированы, я поставил по 0,1мкФ все ли верно?
В снаббере больно здоровый резистор поставлен. МЛТ не нашлось?
 
Стоп.А что за громадина пленочная поставлена вместо С4.Это же цепь коррекции!!!! Там максимум 510пикофарад.Примерно 430пф начинать.И это чисто керамика.Хотя бы желтенькие керамика .Тут ошибка.
А где на входе конденсатор на 0,5-1000пик?
 
точки 3/4 это под разные посадочные места стабилитронов. можно и в качестве переходов сделать.смд конденсаторы емкость не нормировал,какие приличные есть такие и ставь. от 6до 100нф(0,1мк
т.е 3/4 точки можно не сообщать с верхним полигоном ? А насчет точек 1 и 6 ?
Кстати перемычки лучше выполнять эмалевым проводом обмоточным ПЭВ диаметрои 0,7-1мм.вид лучше и провод качественнее
Сейчас переделаю
В снаббере больно здоровый резистор поставлен. МЛТ не нашлось?
Такого номинала МЛТ не было у меня , этот кирпич заменить нужно все равно?
А где на входе конденсатор на 0,5-1000пик?
На входе будет, это мне надо до магазина уже ехать,под рукой не оказалось за одним остальное докуплю.
Там максимум 510пикофарад.Примерно 430пф начинать
Заменю на нужный номинал
 
точка 6 отверствие под стойки крепления,это не переход с внутренней на внешний слой..Плата большая.
точка 1 переходы.можно один делать.точки 3/4 можешь сделать переходы.
кирпич пока можешь оставить,а кстати где перемычка у снаббера ???.
 
Спасибо за помощь. Перемычки снизу, кирпич перекрыл отверстие сверху
 
Номиналы С4-470пф R6 220-240 ом сделай.Резисторы R9 из двух,общее сопротивление 2ком ,ни больше ни меньше.
 
Все что написали я сделал. Вот только я не уверен какой номинал резисторов R6 и R7? Я поставил по 680 Ом
 
Последнее редактирование:
И еще вопрос. Питание операционника идет напрямую от БП через резисторы, получается питание LM1875 будет не выше +15/-15В , т.е ограничено допустимым напряжением питания TL071 ?
 

Вложения

  • 1.webp
    1.webp
    80.5 KB · Просмотры: 146
И еще вопрос. Питание операционника идет напрямую от БП через резисторы, получается питание LM1875 будет не выше +15/-15В , т.е ограничено допустимым напряжением питания TL071 ?
это почему? Вот как раз наоборот: питание оу +/-15вольт,питание LM1875++/-25вольт.Усиление первого оу около 1 ,раскачка идет ЛМ-кой.
 
Так ведь там такое же напряжение на питании операционника как и для питания LM1875, я ведь померял на обоих платах , правда микросхемы еще на платы не ставил.Не рискнул. На 4-ю и 7-ю ноги TL071 подается питание напрямую через резисторы R7 . R8 я их поставил по 680 Ом. Стабилитроны что ли не рабочие ...
 
Последнее редактирование:
Извиняюсь за глупый вопрос, всю тему не стал читать, зачем верхний слой не травится?
 
для минимизации паразитных контуров и упрощения разводки.Лучше так намного.Чуток иной уровень
 
Так ведь там такое же напряжение на питании операционника как и для питания LM1875, я ведь померял на обоих платах , правда микросхемы еще на платы не ставил.Не рискнул. На 4-ю и 7-ю ноги TL071 подается питание напрямую через резисторы R7 . R8 я их поставил по 680 Ом. Стабилитроны что ли не рабочие ...
Не понял.А стабилитроны на что? Может неправильно включил их?
 
По схеме мне достаточно сложно ориентироваться , потому стабилитроны поставил как на печатке. Конденсатор С4- 470р нашелся лишь на 600В напряжением, потому такой большой и не ровно стоит. На всякий случай объехал все дорожки гравером и еще раз под лупой посмотрел, соплей нет.
И еще, в посте №173 на фото выводы 2-3 и 4-5.Если я соединяю какой нибудь из них с верхним полигоном то резисторы R7 и R8 мгновенно нагреваются на обоих платах. Трансформатор включаю через лампу что бы не спалить чего нибудь.
Может такая информация поможет найти ошибку у меня
 

Вложения

  • DSC_0031.webp
    DSC_0031.webp
    232.9 KB · Просмотры: 202
  • DSC_0032.webp
    DSC_0032.webp
    127.8 KB · Просмотры: 116
у вас С4 ошибка. 100%.Надо маленький.что близких номиналов нет? 390-510пф
выводы 2-3 и 4-5.Если я соединяю какой нибудь из них с верхним полигоном то резисторы R7 и R8 мгновенно нагреваются
стабы не пробиты? или может неправильно включены?Мощность токоограничивающих резисторов не менее 0,5ватт
 
Назад
Сверху