Смотрите видео ниже, чтобы узнать, как установить наш сайт в качестве веб-приложения на домашнем экране.
Примечание: Эта возможность может быть недоступна в некоторых браузерах.
Добро пожаловать на компьютерный форум Tehnari.ru. Здесь разбираемся с проблемами ПК и ноутбуков: Windows, драйверы, «железо», сборка и апгрейд, софт и безопасность. Форум работает много лет, сейчас он переехал на новый движок, но старые темы и аккаунты мы постарались сохранить максимально аккуратно.
Форум не связан с магазинами и сервисами – мы ничего не продаём и не даём «рекламу под видом совета». Отвечают обычные участники и модераторы, которые следят за порядком и качеством подсказок.
Если вы у нас впервые, загляните на страницу о проекте, чтобы узнать больше. Чтобы создавать темы и писать сообщения, сначала зарегистрируйтесь, а затем войдите под своим логином.
Да посмотрел, толку...Плату чего не смотрел?
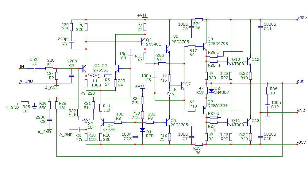
Не-не пойдут конечноне ставить же 805+837..
не, ну затолкать то можно, занизив питание и получив "грязи" прилично от 837Не-не пойдут конечно
Андрюх, думай не думай, но я в ближайшее время не планирую закупаться tehno015Тут можно подумать о КТ8101-8102 на худое
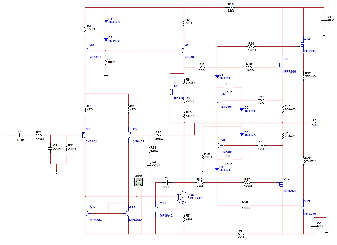
Вот кстати Илья выложил только что на Паяльнике
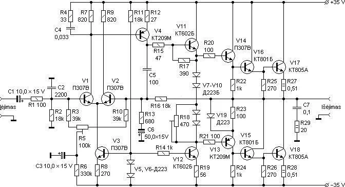
Это все хорошо, но тема про усилитель Шушурина, а тут уже флуд получаеться!Никто психикой не хочет рискнуть? Усилитель из книги Атаев-Болотников
Да можно.... Курилка "в гараже" у нас есть, теперь надо в "мастерской" обустраиватьВасилий,поднимем?
Василий,сенк-с. Чего нить типа флудильни,агаДа можно.... Курилка "в гараже" у нас есть, теперь надо в "мастерской" обустраивать
Проверяй на сопротивление 20 мегаом предел коллектор-эмиттер в обе стороны. Советские транзисторы имеют свойство *течь* Договорись с дядькой о возврате бракаходил на маленький радиорынок

Это уж как водится! Я перед пайкой каждый прозваниваю на предмет анод - катод. Импорт никогда.КД522Б (у них еще цоколевка навыворот)