- Регистрация
- 5 Дек 2013
- Сообщения
- 2,589
- Реакции
- 72
- Баллы
- 0
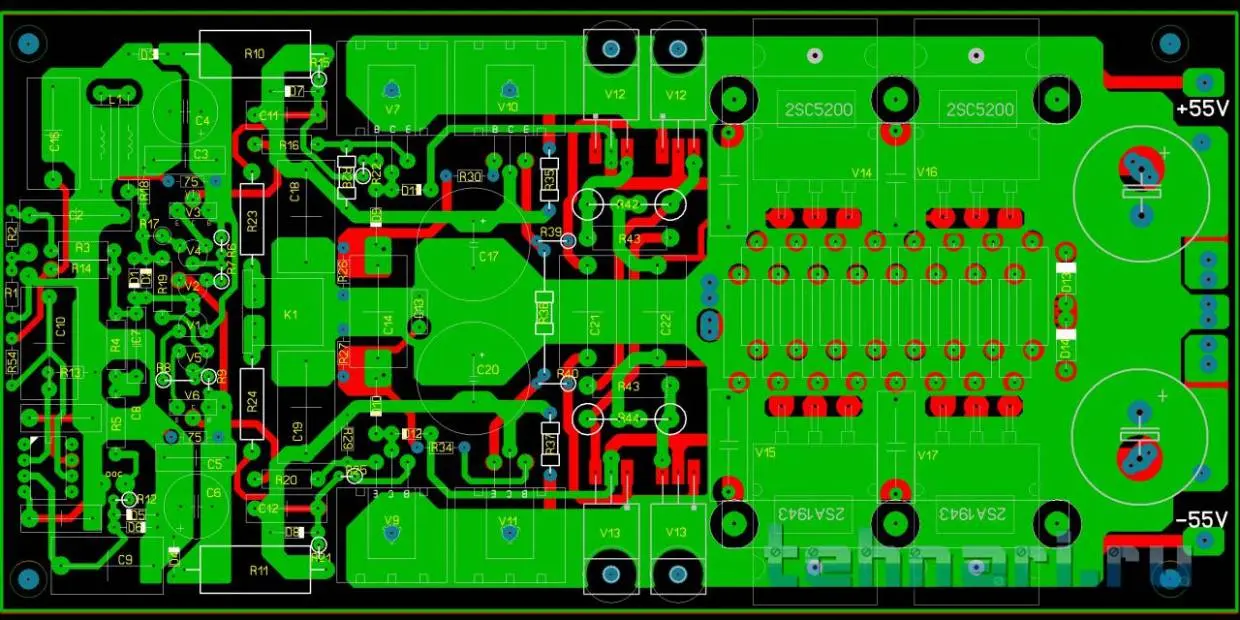
Посмотрите ещё такой вариант печатной платы. Транзисторы ВК расположены по сторонам платы, вместо КТ315, 361 - 503 (3102), 502(3107), вместо диодов в генераторе тока - светодиод. Ток задайте на уровне 5 мА, расчёт будет выглядеть так: R7=(Ul-0,65)/0,005, где Ul - падение напряжения на светодиоде.
Если будете делать, плату вырезайте по размерам без припусков.
Если будете делать, плату вырезайте по размерам без припусков.



