Смотрите видео ниже, чтобы узнать, как установить наш сайт в качестве веб-приложения на домашнем экране.
Примечание: Эта возможность может быть недоступна в некоторых браузерах.
Добро пожаловать на компьютерный форум Tehnari.ru. Здесь разбираемся с проблемами ПК и ноутбуков: Windows, драйверы, «железо», сборка и апгрейд, софт и безопасность. Форум работает много лет, сейчас он переехал на новый движок, но старые темы и аккаунты мы постарались сохранить максимально аккуратно.
Форум не связан с магазинами и сервисами – мы ничего не продаём и не даём «рекламу под видом совета». Отвечают обычные участники и модераторы, которые следят за порядком и качеством подсказок.
Если вы у нас впервые, загляните на страницу о проекте, чтобы узнать больше. Чтобы создавать темы и писать сообщения, сначала зарегистрируйтесь, а затем войдите под своим логином.
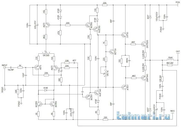
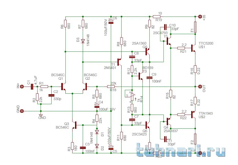
Это вот эта ?BG2-схема апекса в моем вложении (авторская).
Простой, и отличный усилитель ( под редакцией М. Сапожникова ). Собирал его много раз для разных нужд. До сих пор один экземпляр у меня дома работает.усилитель Трошина не собирали?
У нас на форуме есть несколько тем по этому усилителю. Зачитаешься.Кто что скажет про этот усилитель Агеева?
Для комнаты 18 кв - это очень много! Мне за глаза хватает. Но зато качество отличное! А если нужно поднять выходную мощность, то здесь поможет ОРА 551 РА.Унч Трошина, с его мощностью 15ватт думаю не целесообразно
Был популярен в восьмидесятые. Этот вариант не очень. У Агеева дальнейшие разработки гораздо лучше. Славится очень высокой термостабильностью.Кто что скажет про этот усилитель Агеева?
Брагина первого делал? Если нет, то очень рекомендую!буду дальше подбирать что то интересное