• Добро пожаловать на компьютерный форум Tehnari.ru. Здесь разбираемся с проблемами ПК и ноутбуков: Windows, драйверы, «железо», сборка и апгрейд, софт и безопасность. Форум работает много лет, сейчас он переехал на новый движок, но старые темы и аккаунты мы постарались сохранить максимально аккуратно.

    Форум не связан с магазинами и сервисами – мы ничего не продаём и не даём «рекламу под видом совета». Отвечают обычные участники и модераторы, которые следят за порядком и качеством подсказок.

    Если вы у нас впервые, загляните на страницу о проекте, чтобы узнать больше. Чтобы создавать темы и писать сообщения, сначала зарегистрируйтесь, а затем войдите под своим логином.

    Не знаете, с чего начать? Создайте тему с описанием проблемы – подскажем и при необходимости перенесём её в подходящий раздел.
    Задать вопрос Новые сообщения Как правильно спросить
    Если пришли по ссылке со старого Tehnari.ru – вы на нужном месте, просто продолжайте обсуждение.

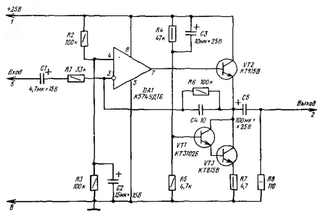
Выбор усилителя для наушников

Саш на какую нагрузку рассчитан?
Ну и ,сейчас я обнаглею, печатки небудет?
Или самому разводить надо?
 
Легко справляется с нагрузкой от 25 ом. Печатка где то была, но не уверен, что найду её. Давно не собирал этот усилок.
 
Буду примного благодарен.
 
Ну по номиналам есть различия.
 
Оно самое! Я и забыл, что уже тема эта была.
 
Саш так на обоих схемах половина номиналов разные!
Делать по схеме из ссылки?


ОУ можно заменить TL072/4558?
КТ3107 замена BC 557-556
Какой из них ?

КТ815Б - BD135
КТ815В - BD137
КТ815Г - BD139
 
Эта лучше.

p0087-sel.webpp0088-sel.webp
 
Дим напряжение 25 В.
А мне бы 12:(
 
Последнее редактирование:
На выходе вот так должно получится.
 

Вложения

  • P1020922.webp
    P1020922.webp
    153.9 KB · Просмотры: 835
  • P1020679.webp
    P1020679.webp
    87.4 KB · Просмотры: 331
  • P1020680.webp
    P1020680.webp
    97.7 KB · Просмотры: 302
Только ту печатку ещё в спринт перевести надо:)
 
Я переводил как то. Только лучше проверьте. Я мог и накосячить где. Хотя я вроде собирал этот усилитель по печатке. И все работало. И до сих пор радует уши :) Может пригодится..
 

Вложения

Спасибо.
Я тут развожу печатку,всёже сам решил.
Саш на твоей пеатки стоят два ОУ.
Можно ведь взять например 4558 там просто в одном чипе сдвоенный ОУ
 
Конечно можно.
 
В схеме из 36 поста,R12 это уже сопротивление наушников или обычное сопротивление?
 
Плату разводил без переменного резистора,без резистора на 22Ом и с учётом того что питание будет подаваться уже стабилизированное .
Правильно ли я подключил 4558?
Проверьте пожалуйста если кому не лень :)
Буду при много благодарен.
Почти все элементы расставлены как на печатке от Александра.
 

Вложения

  • Focus.webp
    Focus.webp
    99.5 KB · Просмотры: 621
  • Focus.rar
    Focus.rar
    181.2 KB · Просмотры: 54
Придётся печатку подправить
 
Сань, ты можешь этот резюк прилепить навесом.
 
Назад
Сверху