• Добро пожаловать на компьютерный форум Tehnari.ru. Здесь разбираемся с проблемами ПК и ноутбуков: Windows, драйверы, «железо», сборка и апгрейд, софт и безопасность. Форум работает много лет, сейчас он переехал на новый движок, но старые темы и аккаунты мы постарались сохранить максимально аккуратно.

    Форум не связан с магазинами и сервисами – мы ничего не продаём и не даём «рекламу под видом совета». Отвечают обычные участники и модераторы, которые следят за порядком и качеством подсказок.

    Если вы у нас впервые, загляните на страницу о форуме и правила – там коротко описано, как задать вопрос так, чтобы быстро получить ответ. Чтобы создавать темы и писать сообщения, сначала зарегистрируйтесь, а затем войдите под своим логином.

    Не знаете, с чего начать? Создайте тему с описанием проблемы – подскажем и при необходимости перенесём её в подходящий раздел.
    Задать вопрос Новые сообщения Как правильно спросить
    Если пришли по старой ссылке со старого Tehnari.ru – вы на нужном месте, просто продолжайте обсуждение.

Защита акустических систем

  • Автор темы Автор темы DTS
  • Дата начала Дата начала
Зная, что может Ваш БП так же можно подобрать термистор. То же самое и с резистором. Резистор в цепь питания. Номинал по вашим расчетам на основании Ваших параметров. Реле на напряжение Вашего БП подключить в цепь питания после резистора.
 
Выгоднее всего на входе бп поставить активный фильтр с небольшими емкостями на входе и внитри фильтра. Тогда не нужны лишние коммутации
 
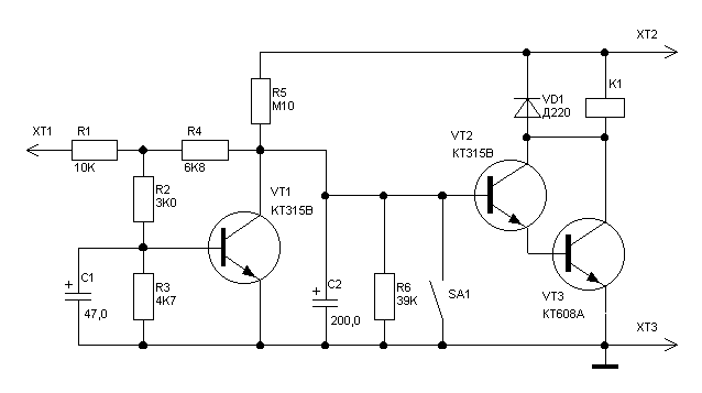
Надо подготовить платку защиты для УНЧ. Решил применить вот такую схемку.
Питание будет 25 вольт. Что надо коректировать в схеме чтоб она работала от питания 25 вольт.

реле купил NRP05 A24DG
какой тразистор можно поставить вместо кт 608? кт 815 можно?
 

Вложения

  • защита АС.gif
    защита АС.gif
    4.7 KB · Просмотры: 356
реле купил NRP05 A24DG
какой тразистор можно поставить вместо кт 608? кт 815 можно?

можно, а вот R5 нужно будет подбирать опытным путём, от его сопротивления зависит время задержки подключения релюшки (больше сопротивление - дольше задержка).
 
C2 можно уменьшить или увеличить, тоже влияет на время задержки.
 
не проще ли взять полностью схему бриг001 с оригинальным выпрямителем
 
... какой тразистор можно поставить вместо кт 608? кт 815 можно?
Советов надавали хоть на прилавок выкладывай, а на вопрос никто не ответил.
Можно заменить на КТ 815. Правда буква "А" на пределе, всего 25 вольт держит. Но за счет технологического запаса в ключевом режиме гарантированно работать будет. А так можно практически любой обратной проводимости, чтобы выдерживал ток Вашей релюшки. Ток можно узнать померив омметром сопротивление катушки.
 
Советов надавали хоть на прилавок выкладывай, а на вопрос никто не ответил.
Можно заменить на КТ 815. Правда буква "А" на пределе, всего 25 вольт держит. Но за счет технологического запаса в ключевом режиме гарантированно работать будет. А так можно практически любой обратной проводимости, чтобы выдерживал ток Вашей релюшки. Ток можно узнать померив омметром сопротивление катушки.

Спасибо.))
 
не проще ли взять полностью схему бриг001 с оригинальным выпрямителем

Вы про эту схему говорите?
Кая понимаю, напрежение под релюшку можно подобрать стабилитроном,
а каким элементом подбирается время задержки?
 

Вложения

  • img082.webp
    img082.webp
    23.4 KB · Просмотры: 553
вариант для ленивых
 
схема на защиту на первых страницах этой темы, а схема импульсника вот здесь
http://www.tehnari.ru/f119/t106838/
 

Вложения

Вы про эту схему говорите?
Кая понимаю, напрежение под релюшку можно подобрать стабилитроном,
а каким элементом подбирается время задержки?
Нельзя подгонять стабилитрон под реле в этой схеме. Изменение напряжения питания в этой схеме вызывает смещение рабочих точек транзисторов. При изменении напряжения питания нужно пересчитывать ещё сопротивление R2. Если нужно применить более низковольтное реле, то последовательно с ним нужно включить сопротивление. Время задержки задаётся С2
 
Читал как-то, где - уже не помню, что в подобных схемах разряд конденсатора схемы задержки через переход транзистора опасен для него, поскольку разрядный ток ничем не ограничен
 
Собераю зачастую амфитоновскую защиту, ставляю от 470 до 1000мкф. Работают годами.
 
Да работать то оно может и будет, да вот только всё равно это не штатный режим для транзистора
 
На примере схемы защиты ас Амфитон, стоит 500мкф. Уменьшив до 200мкф.задержка уменьшается, и это штатный режим, да и паралельно конденсатору стоит резистор.
 

Вложения

  • Screenshot_2018-09-19-10-23-12.webp
    Screenshot_2018-09-19-10-23-12.webp
    31.3 KB · Просмотры: 371
параметры задержки определяет и резистор . это же RC фильтр.какой резистор уверен поймете сами
 
Назад
Сверху