• Добро пожаловать на компьютерный форум Tehnari.ru. Здесь разбираемся с проблемами ПК и ноутбуков: Windows, драйверы, «железо», сборка и апгрейд, софт и безопасность. Форум работает много лет, сейчас он переехал на новый движок, но старые темы и аккаунты мы постарались сохранить максимально аккуратно.

    Форум не связан с магазинами и сервисами – мы ничего не продаём и не даём «рекламу под видом совета». Отвечают обычные участники и модераторы, которые следят за порядком и качеством подсказок.

    Если вы у нас впервые, загляните на страницу о форуме и правила – там коротко описано, как задать вопрос так, чтобы быстро получить ответ. Чтобы создавать темы и писать сообщения, сначала зарегистрируйтесь, а затем войдите под своим логином.

    Не знаете, с чего начать? Создайте тему с описанием проблемы – подскажем и при необходимости перенесём её в подходящий раздел.
    Задать вопрос Новые сообщения Как правильно спросить
    Если пришли по старой ссылке со старого Tehnari.ru – вы на нужном месте, просто продолжайте обсуждение.

Защита акустических систем

  • Автор темы Автор темы DTS
  • Дата начала Дата начала
Потому что не должно быть связи диодного моста с массой защиты. Вернее не так как на схеме.


418.webp
 
Последнее редактирование:
Александр, внимательно посмотрите схему (мою). Если на АС появится постоянное напряжение , то это напряжение через мост пойдет на транзистор Q1 и защита отработает. Всё.
 
Спасибо за исправленную схему! Сразу её не увидел. Попробовал просто разнести мост от земли, но не получилось. Завтра попробую правильно сделать.
 
Снизил ради интереса питающее с 20V до 15V - реле стало срабатывать от обоих полярностей, но по плюсу плавно выходит в рабочий режим, а по минусу на входе - мгновенно. Непонятно, в общем, почему по разному.


Да потому что работа данной схемы (входного транзистора) при разных полярностях сигнала имеет разные принципы. Моя доработка делает работу схемы независимой от полярности подаваемого напряжения.
 
Виктория, то есть победа! Внёс в схему изменения, стала чётко работать от любой полярности, и выдержка по времени увеличилась заметно. Защитный диод параллельно катушке реле установил.

Теперь вопрос питания схемы. Можно ли соорудить отдельный выпрямитель, но подключить к одной из обмоток трансформатора усилителя?
 

Вложения

  • IMG_20180806_124910.webp
    IMG_20180806_124910.webp
    26.8 KB · Просмотры: 86
Можно ли соорудить отдельный выпрямитель, но подключить к одной из обмоток трансформатора усилителя?


При условии что эта обмотка не имеет гальванической связи с другими обмотками. То есть эта обмотка должна быть отдельная электрически изолированная от других обмоток.
И массу защиты нельзя соединять с массой усилителя.
 
При условии что эта обмотка не имеет гальванической связи с другими обмотками. То есть эта обмотка должна быть отдельная электрически изолированная от других обмоток.
И массу защиты нельзя соединять с массой усилителя.

Ну вот, а я уже бросился делать)) Ладно, рискну, посмотрим что у меня получится.
 
Э, сорри, ведь схема с общим БП снова становится как в начале, общий и для моста, и для схемы единый. Придётся дополнительно какой-нибудь ТПП-112 в корпус устанавливать)))
 
Придётся дополнительно какой-нибудь ТПП-112 в корпус устанавливать)))


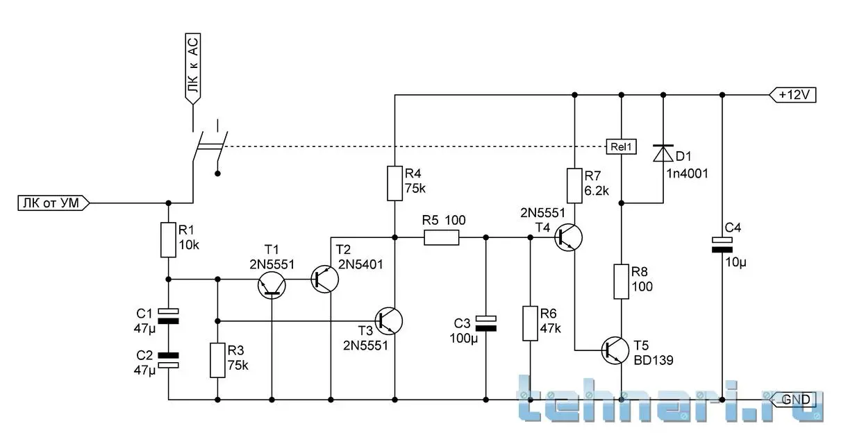
Я бы не стал этого делать. Попробуйте сделать входную часть как в следующей схеме:


Защита АС моя.png.webp


Буквально пару транзисторов маломощных добавить, лишнее убрать, зато питание можно будет от усилителя подать.
 
Я бы не стал этого делать. Попробуйте сделать входную часть как в следующей схеме:

Сделаю так в двух других аппаратах, усилителе Трошина и одном усилке для наушников. А схему с мостом я уже установил в корпус, и ТПП-112 нашёл, тоже в корпус установил)))

Интересная схема, представляю минус на эмиттере, а плюс на базе Т1 о хоп, сработало))
 
Ну прям скорострел!)))

Всю ночь не спал, мечтал попробовать))) А как заработало нормально, бросился корпус сверлить, платку прилаживать. Ладно, место нашлось под маленький трансик и сам он нашелся.
 
Усилитель моно или стерео? Переделка хоть и минимальная, но требует для каждого канала отдельного независимого источника питания, что не есть гуд. У ТПП-112 хоть есть две независимые вторичные обмотки? А то если усилитель стерео, то второй ТПП-112 ставить придется.
 
Усилитель моно или стерео? Переделка хоть и минимальная, но требует для каждого канала отдельного независимого источника питания, что не есть гуд. У ТПП-112 хоть есть две независимые вторичные обмотки? А то если усилитель стерео, то второй ТПП-112 ставить придется.

ТПП112-10, две независимые обмотки по 14V. Усилитель стерео.
 
Ну тогда проблем нет. Для каждого канала свой выпрямитель и вперед!
 
зато питание можно будет от усилителя подать.
И шорты превращаются в оригинальные джинсы! А не проще ли было сразу сделать Бриговскую защиту? Она и в питании непритязательна, и земля там общая, и кофе и какава с чаем. И деталек там почти нет совсем. И что самое интересное, что работает эта защита ну совершенно безотказно, и много - много лет.
ТПП-112 нашёл, тоже в корпус установил)))
Слов у меня нет..... :))
 
Назад
Сверху