- Регистрация
- 16 Окт 2016
- Сообщения
- 1,397
- Реакции
- 39
- Баллы
- 0
А не проще ли было сразу сделать Бриговскую защиту?
Насколько я понял, он накупил каких-то китайских конструкторов.
Смотрите видео ниже, чтобы узнать, как установить наш сайт в качестве веб-приложения на домашнем экране.
Примечание: Эта возможность может быть недоступна в некоторых браузерах.
Добро пожаловать на компьютерный форум Tehnari.ru. Здесь разбираемся с проблемами ПК и ноутбуков: Windows, драйверы, «железо», сборка и апгрейд, софт и безопасность. Форум работает много лет, сейчас он переехал на новый движок, но старые темы и аккаунты мы постарались сохранить максимально аккуратно.
Форум не связан с магазинами и сервисами – мы ничего не продаём и не даём «рекламу под видом совета». Отвечают обычные участники и модераторы, которые следят за порядком и качеством подсказок.
Если вы у нас впервые, загляните на страницу о проекте, чтобы узнать больше. Чтобы создавать темы и писать сообщения, сначала зарегистрируйтесь, а затем войдите под своим логином.
А не проще ли было сразу сделать Бриговскую защиту?
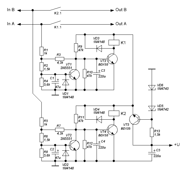
Потому что стабилизатор на 25В не будет работать от 12В...почему от 12V не хочет включаться?
Потому что стабилизатор на 25В не будет работать от 12В
поставил бы последовательно с обмоткой реле резистор, у релюшки сопротивление около 400 Ом, вот и резистор ставь на 390 или 410 Ом*2Вт , у меня так уже годами работает без проблем, даже платки выкладывал с такой разводкой и номиналы исправил, чтобы от *пукающих* негров с ума не сходила.Внимательнее читайте тему.
С какой стати? Стабилизировать не будет, а пропускать напрямую, все что 12 и меньше будет. Если конечно базовый резистор и усиление транзистора позволят.Потому что стабилизатор на 25В не будет работать от 12В
Важно не "оба канала", а от напряжений обеих полярностей. Какое напряжение питания усилителя? Может слишком маленькое? Возможно еще номиналы резисторов с цветовой маркировкой в обоих каналах попутаны в 10 раз. Ищите ошибку. Это же просто если есть вольтметр. Смотрите как разбрасывается напряжение по резисторам при подаче плюса питания и при подаче минуса питания. 3 вольта это приличный ток. Он указывает на ошибку. Нужно только ее увидеть.... И ещё интересный момент, на катушке реле падает около 3V. То есть составной BDX53 на грани открытия, небольшой ток всё-таки течет через него. И так оба канала себя ведут.
Это схеме с Вами не повезло.Значит, мне просто не повезло))
Важно не "оба канала", а от напряжений обеих полярностей. Какое напряжение питания усилителя? Может слишком маленькое? Возможно еще номиналы резисторов с цветовой маркировкой в обоих каналах попутаны в 10 раз. Ищите ошибку. Это же просто если есть вольтметр. Смотрите как разбрасывается напряжение по резисторам при подаче плюса питания и при подаче минуса питания. 3 вольта это приличный ток. Он указывает на ошибку. Нужно только ее увидеть.
Важно не "оба канала", а от напряжений обеих полярностей. Какое напряжение питания усилителя? Может слишком маленькое?
Это схеме с Вами не повезло.
Это я не про напряжение питания схемы, а про напряжение питания усилителя, которое приходит на вход при аварии усилителя. Подайте на вход 12 В и на питание 12 В и посмотрите как напряжение распределяется между резисторами, Откуда на базе может быть 1,2 В, если первый транзистор полностью открыт?Насчет напряжения вы правы - слишком маленькое, +12V вдвое меньше +24V. Потому и не работает
Это я не про напряжение питания схемы, а про напряжение питания усилителя, которое приходит на вход при аварии усилителя. Подайте на вход 12 В и на питание 12 В и посмотрите как напряжение распределяется между резисторами, Откуда на базе может быть 1,2 В, если первый транзистор полностью открыт?
Просто странно, что нужно 24 В питания, чтобы срабатывало от батарейки.


Просто странно, что нужно 24 В питания, чтобы срабатывало от батарейки.
Транзистор в ключевом режиме, ему радиатор не нужен, а вот резисторам, да.
Может быть проще применить термистор, типа NTC .для зарядки конденсаторов большой емкости на вторичной обмотке?