• Добро пожаловать на компьютерный форум Tehnari.ru. Здесь разбираемся с проблемами ПК и ноутбуков: Windows, драйверы, «железо», сборка и апгрейд, софт и безопасность. Форум работает много лет, сейчас он переехал на новый движок, но старые темы и аккаунты мы постарались сохранить максимально аккуратно.

    Форум не связан с магазинами и сервисами – мы ничего не продаём и не даём «рекламу под видом совета». Отвечают обычные участники и модераторы, которые следят за порядком и качеством подсказок.

    Если вы у нас впервые, загляните на страницу о проекте, чтобы узнать больше. Чтобы создавать темы и писать сообщения, сначала зарегистрируйтесь, а затем войдите под своим логином.

    Не знаете, с чего начать? Создайте тему с описанием проблемы – подскажем и при необходимости перенесём её в подходящий раздел.
    Задать вопрос Новые сообщения Как правильно спросить
    Если пришли по ссылке со старого Tehnari.ru – вы на нужном месте, просто продолжайте обсуждение.

Был проигрыватель Радиотехника ЭП-101

Статус
В этой теме нельзя размещать новые ответы.
Ничего личного, просто это пройдено давно, лет 20-20 назад и не прижилось, Попытка по фэншую была провальна, а теперь когда время киданий и поиска жар птицы закончилось, получилось то, что устраивает всех моих близких, включая жену которая всегда боролась за жизненное пространство и люто ненавидела все мое барахло. Теперь, всегда просит включить, когда смотрит по телевизору оперу, концерт или музыку с ютуба (с компа). Повторю, построить усилитель с колонками, который будет воспроизводить пару записей в приемлемом качестве, а из мп3 кашу, дело нехитрое (пройденный этап). Но, каждый идет своей дорогой и не пытаюсь кому то мешать своими мнениями . Поболтать можно, хоть в скайпе
Как это мне знакомо, я даже пристройку к дому сделал,чтобы закрыть сей вопрос. Жаль комната маленькая,лабиринты не поставить.
 
Ну почему я опять в чужой теме набираюсь знаний от Сергея
Разве это плохо? Говорят дельные вещи, но я делаю только то, что хочу. Времени у меня немного осталось, а просвещение не мой конек, одиночка, сам по себе. То, что пишет Васильев, нормально, мне нравится, много делает и пробует, молодец. Привет ему и крепкого здоровья в новом году.
 
я даже пристройку к дому сделал
аналогично, но в моем кабинетике (9 квадратных метров и вход с улицы) не планируется, что то ставить, просто берлога, из дома вышел и можно побыть одному.
 
Ничего личного,
Однозначно, ни чего личного.
Однако смотри что происходит в соседних темах, к примеру-просят начинающие помочь починить Пиёнер 415-й, и как ему помочь? да никак. Но из этого У НИХ складывается впечатление о форуме в целом. Можно было-бы и накакать, но тогда Технари превратятся в закрытый форум для специалистов высокого уровня, как Датагор, к примеру.
Но, каждый идет своей дорогой и не пытаюсь кому то мешать своими мнениями .
Не, ты меня недопонял, я имел в виду, что мне у тебя есть чему учиться, я 25 лет прозябал со всеми ентими перестройками...
Поболтать можно, хоть в скайпе
Отлично!В любое время, я нынче бездельничаю. Завтра буду продолжать обустраивать однушку.
Nikolaich707
 
Не поминайте лишний раз этот датагор, неприятные воспоминания ,там тухлый дух торгашества все застлил.
 
Не поминайте лишний раз
Максим, ну откуда-ж я знал об этом лет5 назад... Ведь сам Танк-то вполне приятный человек. И я лез в Знания лампового звука через Сергееав, Бокарёва по акустике..
Кстати, Максим, Вы передали мой привет Витюшке на Веге? я Вас просил...
Витюшку я считаю своим "Крёстным Отцом" в Мир форумчан по акустике. Это было Так Давно..
Он меня с Радиокота да сразу на Вегалаб привёл.. а там меня "встретил" САМ АлТор.
Представляете нашу разницу?!!!
Ууух, захватывает дух! Но знаний я с тех пор приобрёл. Благодарен всем.
 
Да не видел давненько Витюшку на веге. Давно не появлялся.
Торрес многому может научить,если не умничать там,где не знаешь. В цифре он монстр.
офф лабораторию показал,не все правда.
 
Живут как могут.
Действительно так и есть. Единственное, и мне это очень помогает, за долгие годы пребывания на разных форумах, почему-то, находятся грамотные электронщики, которые всё-таки оказывают помощь начинающим. Таким начинающим я считаю и себя. и вот именно мне и помогают такие ЛЮДИ. Видимо я чем-то им импонирую.
Я очень благодарен им за помощь.
(Постоянно пишу-Яяяяяя. Да. Помогают мне, по-этому Я и Дарю Благо, а не "Спасибо" говорю.)
Я Так люблю Радиотехническую Науку, вы все себе не представляете.
До слёз жалко проеб...нных 25-ти лет.
 
После прочтения последних страниц, создаётся устойчивое мнение, что Валерий старается сам себя убедить, что как ни старайся, всё равно получится так себе - к чему тогда стараться делать хорошо...
 
Тут борются два начала: желание получит из г... конфетку и понимание того, что это не реально. :)
 
Вы для кого пишите? Еще раз повторю, делаю только то, что хочется и считаю нужным или мне интересно. Можно не читать и тем более не давать дурацких коментов.
 
Валерий, не обижайтесь на нас. Это мы больше о своём.
 
Валерий, не обижайтесь на нас.
нет, просто сам в свое в свое время грешил подобным, теперь стараюсь помалкивать, но иногда прошибает. Это лет 40 назад, любительство, было единственным вариантом познавать и иметь, то чего нет в промышленном варианте. На новый год купил жене intel nuc, блеск по сравнению с моим вариантом уменьшения корпуса компа (тут есть такая тема). Четко понимаю, что мои занятия, полная ерунда как и результаты. Одним словом суета, сует.
 
а пока караван идет...
покрутил с симуляторе получилось такое.
Хорошо, можно и не делать...
 

Вложения

  • инв тл072 v2.png.webp
    инв тл072 v2.png.webp
    63.4 KB · Просмотры: 136
под эту схему будет такая платка
 

Вложения

  • tl072 V2a.webp
    tl072 V2a.webp
    33.2 KB · Просмотры: 98
Так, платку сделал начал набивать деталями, все б/у. Новья практически нет, долго подбирать, но что делать, запускаться по новой смысла нет. Попутно возник вариант убрать электролит из ос и поставить его на выходе по симулятору разницы нет, но логичнее по компоновке.
 

Вложения

  • тл072 v3.png.webp
    тл072 v3.png.webp
    64.9 KB · Просмотры: 113
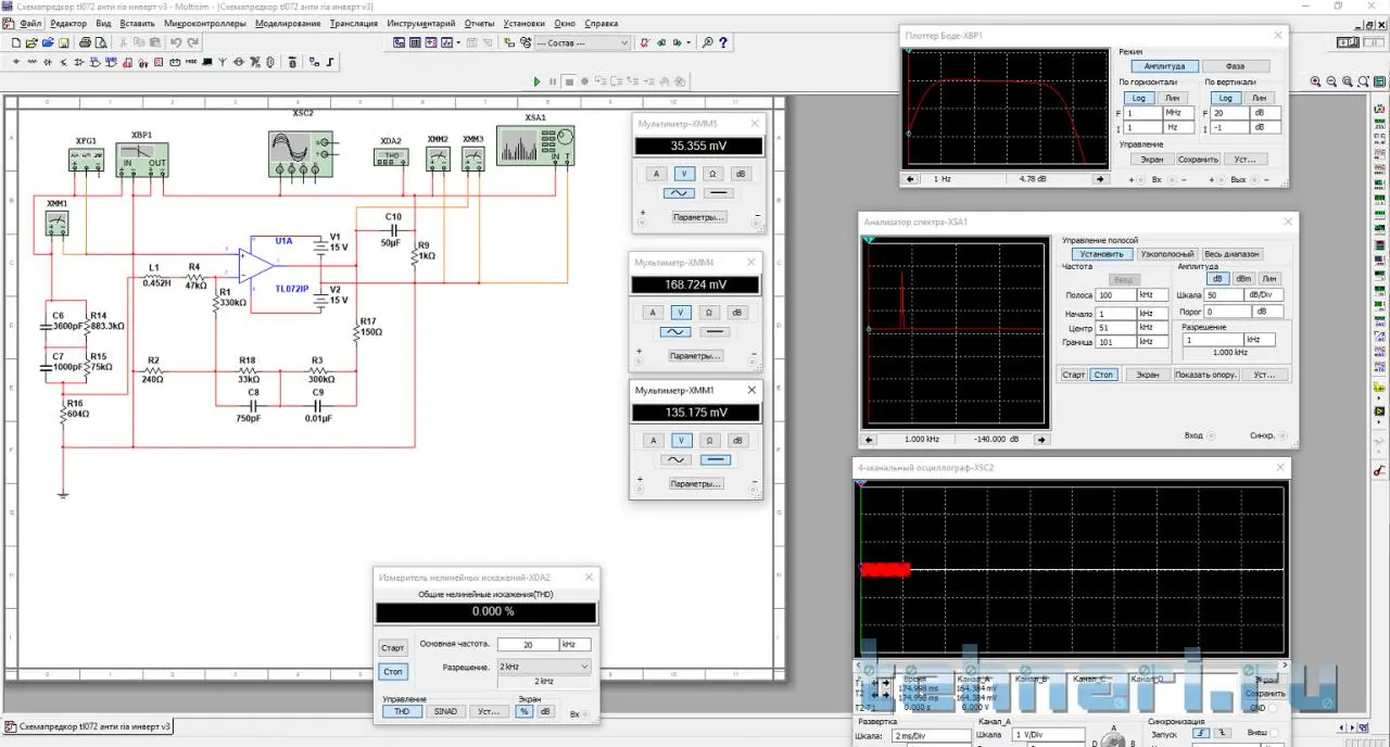
Валерий, мультиметр ХММ1 подключите не к выходу генератора, а ко входу корректора и проверьте на 1кГц при входном напряжении 3.5-5мВ какое будет выходное напряжение.
 
мультиметр ХММ1 подключите не к выходу генератора
мда.. спасибо пару вольт есть. Многовато будет. Спасибо, а сколько в реальности нужно сделать? При R1=100k, на 1кГц на входе 3мВ, выход 959 мВ.
 
Статус
В этой теме нельзя размещать новые ответы.
Назад
Сверху