- Регистрация
- 15 Апр 2015
- Сообщения
- 2,485
- Реакции
- 40
- Баллы
- 0
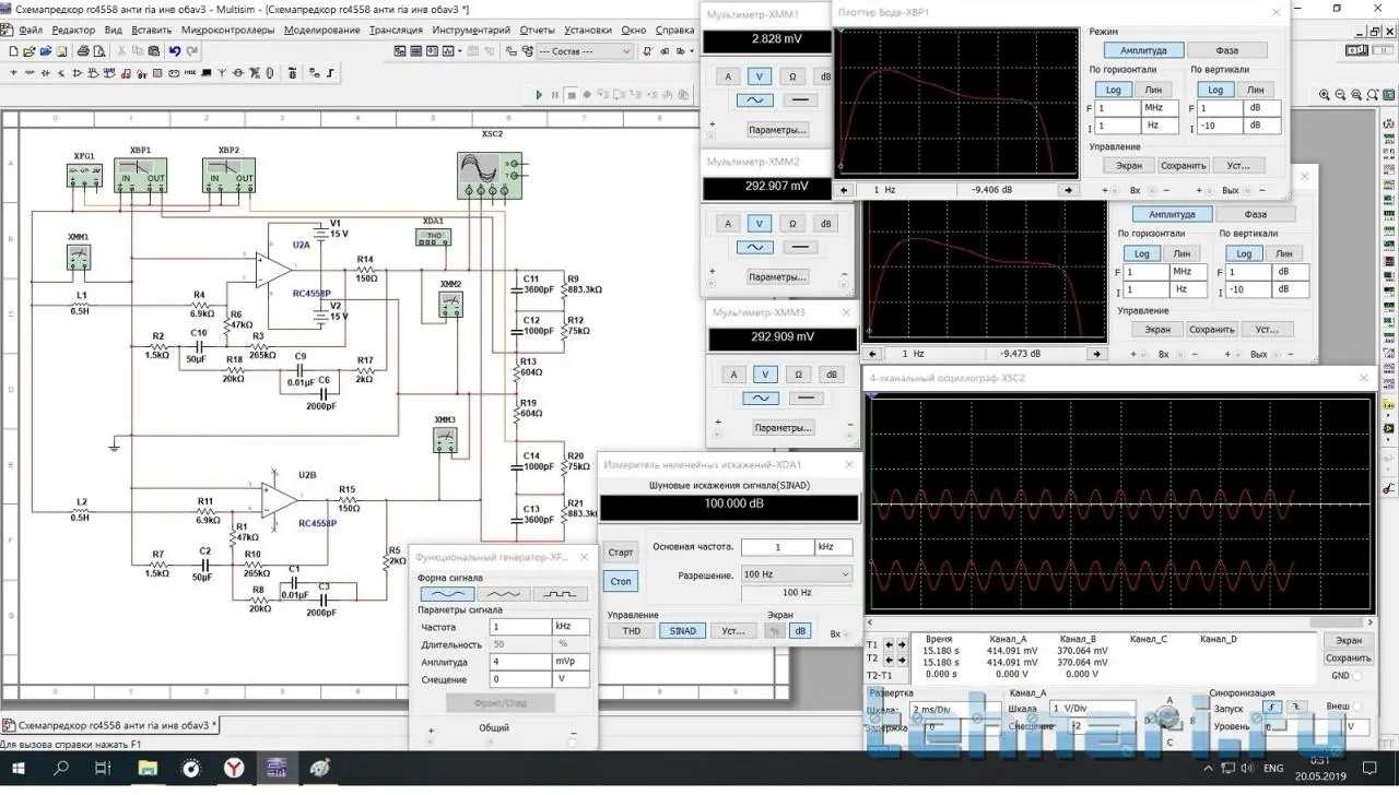
И так перепаял причем оба канала, лень сравнивать с каналами до и после. Просто на редкость классно, но это в моем кабинетике, осталось проверить на усилке в доме. Но чтоб так и на rs4558, не ожидал. Никаких кондеров на входе. схемку прилагаю, пойду пробовать.
