- Регистрация
- 15 Апр 2015
- Сообщения
- 2,485
- Реакции
- 41
- Баллы
- 0
тут несколько соображений возникло:Да.Не фонтан.
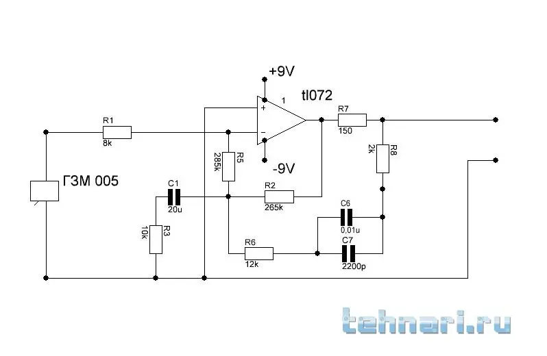
1. оцифровку надо делать на том компе на котором слушаешь, в даном случае это разные и звуковые карты у них тоже разные.
2. В живую на усилитель, тл072 звучит лучше чем 4558 и понятно почему, в тл072 стоят полевики на входе, звук глубже и объемней, но не хватает прозрачности на верхах. Это тоже понятно нужен микроб побыстрее, но у меня сейчас таких нет. Могу только изменить баланс увеличив входное сопротивление на пару килоом за счет низов и сделать ачх ровной. Коррекция была подобрана под 4558 с плавным подъемом на нч, это видно в симуляторе. На ровной ачх было маловато нч . Увеличу входной резистор с 6,9k до 10k.
3. Для получения заметного результата использую рамштайн инструментал, тут все огрехи вылезают сразу, но такой пластинки нет. Пробовать на том, что заведомо будет звучать, даже на патефоне, не вижу смысла.
4.+- 9v питания микроба маловато, увеличу до +-15
такие планы на неделю.

