Что за деталь?

Технарь первый раз вижу чтоб выходной ток мерятся в милиампер часахtehno012
 
Ох и китайци со своими чудо переводами
 
Я прекрасно понимаю что это ты скопировал откуда то но ведь ты же выложил ,нужно было бы хотя бы прочитать прежде чем выкладывать .
 
ты же выложил ,нужно было бы хотя бы прочитать прежде чем выкладывать .

каждый может ошибаться
пример:

Технарь первый раз вижу чтоб выходной ток мерятся в милиампер часахtehno012
почему ты ошибся? Мог прочитать внимательно то что написал прежде чем постить тут ))).
 
А я и прочитал эту с технической точки зрения безграмотность .
 
Ну и все, надеюсь на этом можно закончит флуд ...
 
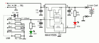
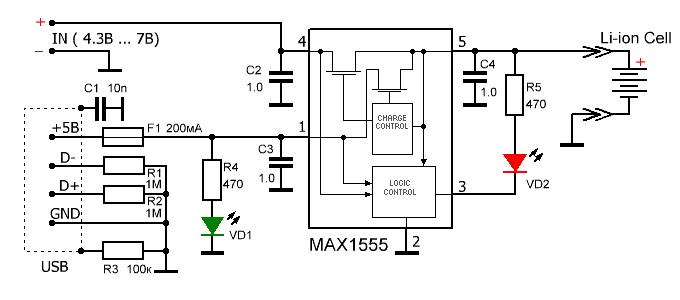
можно называть хоть "тараканчиком" но это есть контроллер заряда аккумулятора))) ildar-nk если есть навыки работы с паяльником то могу скинуть аналогичную схему но на MAX1555
набросал схемку устройства.
Скинь схему на MAX1555, пожалуйста
 

Вложения

  • IMG_20130326_185741.webp
    IMG_20130326_185741.webp
    60.7 KB · Просмотры: 386
Держи мне не жалко ))) если надо то в личку и чертеж платы кину ,но она на SMD
 

Вложения

  • max1555.gif
    max1555.gif
    9.3 KB · Просмотры: 23,581
Назад
Сверху