• Добро пожаловать на компьютерный форум Tehnari.ru. Здесь разбираемся с проблемами ПК и ноутбуков: Windows, драйверы, «железо», сборка и апгрейд, софт и безопасность. Форум работает много лет, сейчас он переехал на новый движок, но старые темы и аккаунты мы постарались сохранить максимально аккуратно.

    Форум не связан с магазинами и сервисами – мы ничего не продаём и не даём «рекламу под видом совета». Отвечают обычные участники и модераторы, которые следят за порядком и качеством подсказок.

    Если вы у нас впервые, загляните на страницу о проекте, чтобы узнать больше. Чтобы создавать темы и писать сообщения, сначала зарегистрируйтесь, а затем войдите под своим логином.

    Не знаете, с чего начать? Создайте тему с описанием проблемы – подскажем и при необходимости перенесём её в подходящий раздел.
    Задать вопрос Новые сообщения Как правильно спросить
    Если пришли по ссылке со старого Tehnari.ru – вы на нужном месте, просто продолжайте обсуждение.

Что за усилитель?

  • Автор темы Автор темы CD-Rom
  • Дата начала Дата начала
Ром, я тебе схему стабилизатора 12В давал... Там 8 деталей....
 
Работать будет до тех пор пока не пробьёт выхлопы...
 
а если радиаторы побольше?
 
из которых три это транзисторы которых у меня нет
814 есть?..
места в корпусе нет вообще.

Izobrazhenie-spaces.ru.webp

Много места занимает? :) и то, это я поставил выходной транзистор на плату, а если его вынести на проводах, то платка еще меньше будет :)
 
Поищи кр142ен8б или 7812.
 
Ага, только вот вопрос в разбросе параметров + скорость разогрева+ скорость отвода этого самого тепла... Ладно, пробуй... Вышибет будет дополнительный стимул для установки более мощных выхлопов :))
 
а что можно поставить мощные выхлопы? если найду кт 808А подойдут?
 
Ищи либо 837+805 либо 818+819... Только смысл.... Не стоит этот УНЧ того...
 
Искал.... нашёл больше десятка КТ 601, 605, 814, 940...
 
Что с ними можно сделать?
 
Ещё нашёл КТ805А
 
pictures1.webp

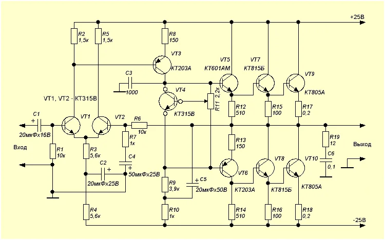
Номинальная выходная мощность (Rнагр = 4Ом), Вт: 20

Рабочий диапазон частот (при неравномерности 0,5дБ), Гц: 20...20000

Коэфф. нелинейных искажений, %: 0,7

Отношение сигнал/шум, дБ: -70

Номинальное входное напряжение, В: 1

Входное сопротивление, кОм: 10

Напряжение питания, В: +/-25

Настройка усилителя сводится к установке тока покоя транзистора VT9 при отключенной нагрузке. В разрыв коллекторного провода включается миллиамперметр и подстройкой резистора R11 устанавливается ток 50-70 мА. Затем проверяется отсутствие постоянного напряжения на выходе усилителя с точностью 0,1В.

Транзистор VT4 закрепить на радиатор транзистора VT9.

Резисторы R17, R18 можно изготовить из проволоки.
 
Посмотреть вложение 178242

Номинальная выходная мощность (Rнагр = 4Ом), Вт: 20

Рабочий диапазон частот (при неравномерности 0,5дБ), Гц: 20...20000

Коэфф. нелинейных искажений, %: 0,7

Отношение сигнал/шум, дБ: -70

Номинальное входное напряжение, В: 1

Входное сопротивление, кОм: 10

Напряжение питания, В: +/-25

Настройка усилителя сводится к установке тока покоя транзистора VT9 при отключенной нагрузке. В разрыв коллекторного провода включается миллиамперметр и подстройкой резистора R11 устанавливается ток 50-70 мА. Затем проверяется отсутствие постоянного напряжения на выходе усилителя с точностью 0,1В.

Транзистор VT4 закрепить на радиатор транзистора VT9.

Резисторы R17, R18 можно изготовить из проволоки.

что то схема знакомая.
 
Что энто за звЭрь?
 
Назад
Сверху