• Добро пожаловать на компьютерный форум Tehnari.ru. Здесь разбираемся с проблемами ПК и ноутбуков: Windows, драйверы, «железо», сборка и апгрейд, софт и безопасность. Форум работает много лет, сейчас он переехал на новый движок, но старые темы и аккаунты мы постарались сохранить максимально аккуратно.

    Форум не связан с магазинами и сервисами – мы ничего не продаём и не даём «рекламу под видом совета». Отвечают обычные участники и модераторы, которые следят за порядком и качеством подсказок.

    Если вы у нас впервые, загляните на страницу о форуме и правила – там коротко описано, как задать вопрос так, чтобы быстро получить ответ. Чтобы создавать темы и писать сообщения, сначала зарегистрируйтесь, а затем войдите под своим логином.

    Не знаете, с чего начать? Создайте тему с описанием проблемы – подскажем и при необходимости перенесём её в подходящий раздел.
    Задать вопрос Новые сообщения Как правильно спросить
    Если пришли по старой ссылке со старого Tehnari.ru – вы на нужном месте, просто продолжайте обсуждение.

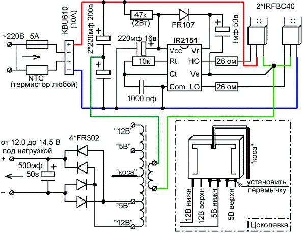
ИИП

ну что тестанул?
 
Дима нет еще...предохранителя на 5А не нашел :( завтро куплю...
 
парни я дико извеняюсь-но тестировку данного ИИП прийдется отложить очень надолго....сейчас я занят переборкой КПП от мотика ИЖ....
 
-а какой мощности он?
-просто есть пара старых БП от компа вот думаю можно ли из них собрать ИИП для ТДА7294 ?
 
для ТДА7294 лучше по Саневской схеме....а эта всего лишь 200ватт 12вольт до 6Ампер....
 
а для одной TDA 7294 сколь нада?
 
на TDA 7294 двух полярное питание!!!!!tehno035 и ты :ban:??
 
на TDA 7294 двух полярное питание!!!!!tehno035 и ты :ban:??
двухполярное питание само собой это понятно - все лишь нужно изменить (перемотать) транс, а причём тут бан? ведь обсуждаем ИИПtehno015
 
блин я понимаю если бы я его запустил и было все норм....а так-это получаеться флуд :(

кстати о запуске-лампочка на 80ватт подойдет? и как ее ставить последовательно или параллельно???
 
о Санек привет!!! на 80ватт то подойдет? и в разрыв питания эт как?tehno015
 
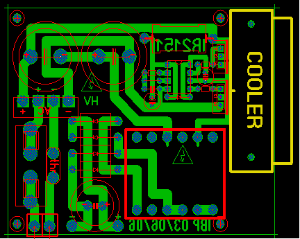
сборка...

ну хоть какие то продвижения за сегодня
03072012693.webp03072012694.webp
и потом в корпусе
03072012695.webp03072012696.webp03072012697.webp
все теперь тока запустить :dog:
 
так включил через лампочку все работает ничего не грееться!!!НО тестер мой на выходе кажет 22-24вольта :( в чем дело?
 
так включил через лампочку все работает ничего не грееться!!!НО тестер мой на выходе кажет 22-24вольта в чем дело?
Наверно это без нагрузки, включи лампу 24В или 12+12В последовательно ... :)
 
щас включил без лампы на входе стало на выходе 19вольт....
 
Назад
Сверху