• Добро пожаловать на компьютерный форум Tehnari.ru. Здесь разбираемся с проблемами ПК и ноутбуков: Windows, драйверы, «железо», сборка и апгрейд, софт и безопасность. Форум работает много лет, сейчас он переехал на новый движок, но старые темы и аккаунты мы постарались сохранить максимально аккуратно.

    Форум не связан с магазинами и сервисами – мы ничего не продаём и не даём «рекламу под видом совета». Отвечают обычные участники и модераторы, которые следят за порядком и качеством подсказок.

    Если вы у нас впервые, загляните на страницу о проекте, чтобы узнать больше. Чтобы создавать темы и писать сообщения, сначала зарегистрируйтесь, а затем войдите под своим логином.

    Не знаете, с чего начать? Создайте тему с описанием проблемы – подскажем и при необходимости перенесём её в подходящий раздел.
    Задать вопрос Новые сообщения Как правильно спросить
    Если пришли по ссылке со старого Tehnari.ru – вы на нужном месте, просто продолжайте обсуждение.

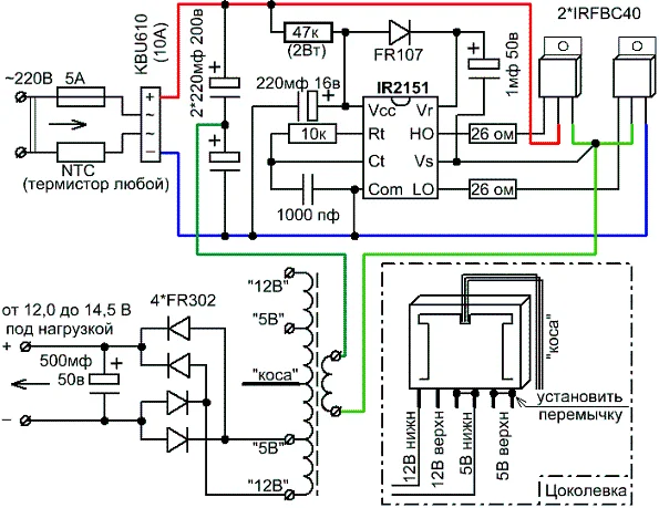
ИИП

С отпаянными ключами, убедится в половине напряжения(от 310V) на ёмкостном делителе. Остальное к #110, либо - инсинуации.
 
может ли быть дело в трансформаторе? он у меня был снят с нерабочего блока компьютера... может быть в нем дело?
 
может ли быть дело в трансформаторе? он у меня был снят с нерабочего блока компьютера... может быть в нем дело?
Нет, от неисправности комповкого БП с трансом вряд ли что то станется, ну если только не транс выгорел, но думаю нет...
 
Сань от чего кондер вздуться мог? и че мне его щас менять?-а потом запускать снова с лампочкой?
 
Сань от чего кондер вздуться мог?
Ну тут уже вроде сказали о возможных причинах.
и че мне его щас менять?-а потом запускать снова с лампочкой?
Попробуй как говорит Stvol http://www.tehnari.ru/760669-post121.html
Только для начала опять через лампочку :)
 
ключи-это транзисторы?
 
Угу. Либо ключат, либо глючут.
 
так заменил кондер включил через лампочку...теперь уже 1вольт....
отпаивать транзисторы не очень хочеться....
 
и еще выявил что кондесатор (стоящий по + диодного моста) и резистор (тот что на 2ватта) грееються......
в чем дело? транзисторы и мс холодные...
 
а какое должно быть? и второй щуп куда ставить?
П.С. это мой первый иип...до этого обычными силовыми трансами занимался....
 
От изучай. .
 

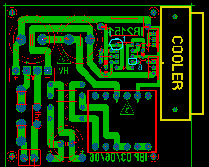
Вложения

  • 02.GIF
    02.GIF
    14.8 KB · Просмотры: 1,037
так а емкость почему грееться?? она стоит на +се....
 
вольтаж 200вольт....и +с- не перепутаны....
 
Назад
Сверху