• Добро пожаловать на компьютерный форум Tehnari.ru. Здесь разбираемся с проблемами ПК и ноутбуков: Windows, драйверы, «железо», сборка и апгрейд, софт и безопасность. Форум работает много лет, сейчас он переехал на новый движок, но старые темы и аккаунты мы постарались сохранить максимально аккуратно.

    Форум не связан с магазинами и сервисами – мы ничего не продаём и не даём «рекламу под видом совета». Отвечают обычные участники и модераторы, которые следят за порядком и качеством подсказок.

    Если вы у нас впервые, загляните на страницу о форуме и правила – там коротко описано, как задать вопрос так, чтобы быстро получить ответ. Чтобы создавать темы и писать сообщения, сначала зарегистрируйтесь, а затем войдите под своим логином.

    Не знаете, с чего начать? Создайте тему с описанием проблемы – подскажем и при необходимости перенесём её в подходящий раздел.
    Задать вопрос Новые сообщения Как правильно спросить
    Если пришли по старой ссылке со старого Tehnari.ru – вы на нужном месте, просто продолжайте обсуждение.

Импульсный блок питания для TDA7293-7294

  • Автор темы Автор темы SuSLiK
  • Дата начала Дата начала
Или я ошибся? Если на 12В, то где можно печатку раздобыть?
 
ИИП работает от 220в
 
Да, схема не из этой темы. Предпочитаю схемы с защитой.
Просто показал как испытывал.
 
Блок питания собирал для TDA7293-7294 +38 -38в, если не потянут S90, то соберу ланзара
 
38??? Ты не боишся? Отматай виток!!! Для 7294 - 40в (8ом) потолок. При скачке напруги можешь получить где-то до 45в. Впрочем дело твоё. Я мотал на 40в для усилка на млсфетах 400, бегает на ура.
 
Да, схема не из этой темы. Предпочитаю схемы с защитой.
Просто показал как испытывал.

Ну главной опасностью в этом блоке является расположение транзисторов высоковольтной части на одном радиаторе с диодами вторички. От этого ни одна защита не спасет.

Но все же, если это не страшная государственная тайна, то выложите схемку этого блока.
 
+-38 с расчетом просядет с нагрузкой. так и получилось, как на фото +-35вольт. Ставлю TDA7293 на нее можно чуть больше 40вольт, точно уже не помню.
 
Я эту схему выкладывал на РадиоКоте, хотел скинуть ссылку, но она не цепляется.
Там я описывал сборку, настройку, тесты. Много разных схем собирал на ир2153, схемы все рабочие. но нигде не работала нормально защита. Пока не нарисовал свою схему. Ща еще попробую кинуть ссылку, если не получится, то выложу схему
 
главной опасностью в этом блоке является расположение транзисторов высоковольтной части на одном радиаторе с диодами вторички
Почему же? Можно и на 2-х отдельных сделать. У меня блок из этой темы, расположение аналогичное, поставил 2 отдельных радиатора...Вот: DSC_2244.webp
 
Последнее редактирование:
Не хочет работать ссылка, пишет: запрещено, только после 20 сообщения. Какой-то дурдом
 

Вложения

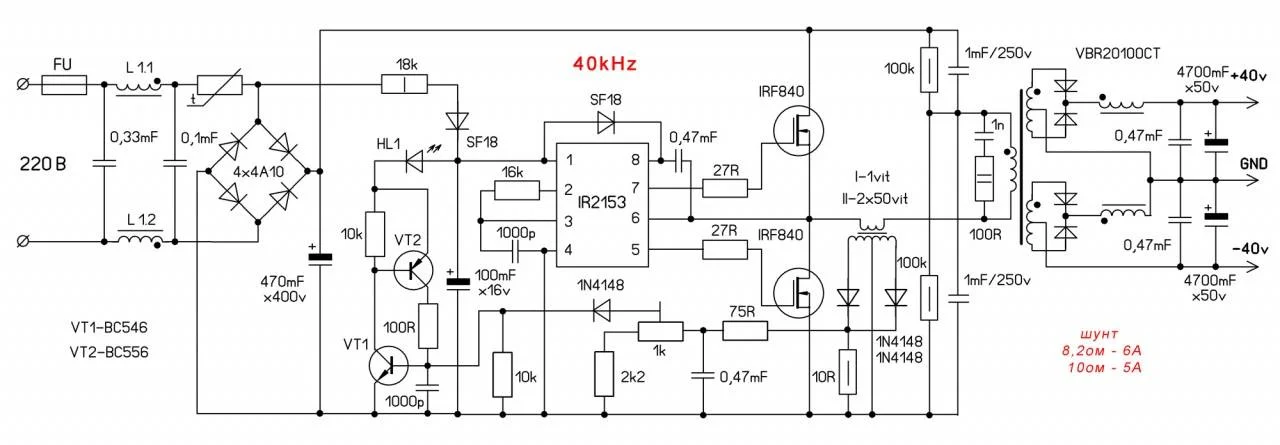
  • Cхема_защита_IR2153..webp
    Cхема_защита_IR2153..webp
    46.5 KB · Просмотры: 40,027
Если интересно что и как, набери в поисковике:
Импульсный блок питания усилителя на IR2151-IR2153
Там последние 5 страниц.
 
Точнее на 37 странице
 
Это к чему? Не понял...tehno015
 
Не хочет работать ссылка, пишет: запрещено, только после 20 сообщения. Какой-то дурдом

Насколько греется резистор питания микросхемы 18к 1Вт? По расчетам на нем должно выделяться около 1.5Вт тепла. Идея использования для питания микры полупериода сети мне понравилась.

Радует все большее использование народом одного накопительного конденсатора. Я вообще не понимаю зачем люди стремятся впендюлить в схему два электролита на 200В вместо одного на 400В.

Еще одним достоинством схемы отмечу отказ от обмотки самопитания. В большинстве подобных схем она совершенно не нужна и не дает ничего. Только ненужное усложнение схемы.


По поводу одного радиатора. Да, это работать может. Дело здесь совсем в другом. По нормам электробезопасности расстояние между оголенными проводниками первичной и вторичной части должно быть не менее 5 мм. Цифра эта взята не с потолка, а оплачена человеческими жизнями. Выкладывая различные поделки на форуме никто ни за что не отвечает. Но если подобную конструкцию повторят человек 10 начинающих радиолюбителей, а таких тут полно, то вполне вероятно, что кто-то из них накосячит с изоляцией. Хорошо если обойдется без травм.
 
Резистор 18к -1ват, честно я даже и не пробовал. Но до этого запитывал микру от постоянки 310, то 2 ватный резистор становился темным от нагрева. сейчас такого не замечал. Сейчас пишу и самого заинтересовало, греется или нет. Как то все внимание на температурный режим было направлено на ключи и диоды.

Пишу и смеюсь, следующий БП буду собирать с конденсаторами 2х200в. Закончились на 400в. Сколько было мониторов, из всех повыдергивал электролиты на 400в.

По поводу общего радиатора: у китайцев взял пример (не АТ, АТХ) так как сам начинающий радиолюбитель(на старости лет). 3 месяца назад не знал чем отличается выпрямительный диод от диода шоттки.
 
3 месяца назад не знал чем отличается выпрямительный диод от диода шоттки.

Кстати, диоды Шоттки имеет смысл использовать в схемах с напряжением до 12 В. Эти диоды имеют низкое обратное напряжение, а попытки его повысить приводят к увеличению прямого напряжения до уровня кремниевых диодов.


Пишу и смеюсь, следующий БП буду собирать с конденсаторами 2х200в. Закончились на 400в. Сколько было мониторов, из всех повыдергивал электролиты на 400в.

Ну одно дело, когда имеется куча конденсаторов и не знаешь куда их вставить, и совсем другое, когда схема делается с нуля на покупных деталях. Тут только нужно помнить, что один конденсатор 220 мкФ 400 В нужно заменять двумя последовательно включенными 470 мкф 200 В для сохранения эффективности фильтрации. И требуется привязка напряжения в средней точке.
 
Читал что электролиты ставят 2х200вольт в целях экономии денег
 
Всем привет!) Это мое первое сообщение на этом форуме:tehnari_ru_837: поэтому за косяки не ругайтеtehno004. Загорелся желанием собрать ибп для TDA7293, но опыта со сборкой иип не имею и прошу вашей помощи. Основная проблема для меня это трансформатор. Есть импульсный транс от бп пк, размерами 29х33х12. Я его полностью разобрал, что дальше? В наличии есть провод диаметром 0,31мм. Жду вашей помощи:tehnari_ru_837:tehno034
 
Назад
Сверху