Смотрите видео ниже, чтобы узнать, как установить наш сайт в качестве веб-приложения на домашнем экране.
Примечание: Эта возможность может быть недоступна в некоторых браузерах.
??????? Девственностью??????? :lol:Рискнул.
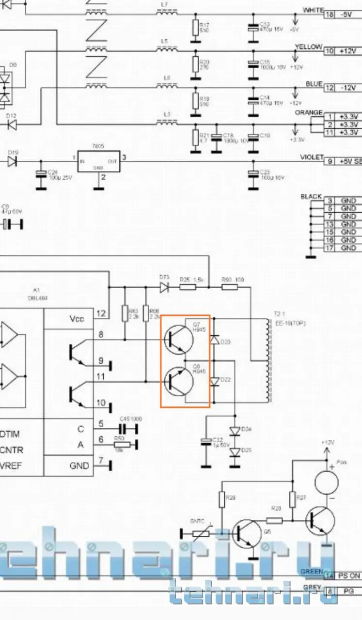
Теперь проверяйте элементы и меняйте транзисторы. Как всё сделаете, впаивайте целые ключи и включайте БП через лампочку. Кстати, когда он работал, при регулировке напряжения и тока никаких посторонних звуков не издавал?Приветствую!)
1. Заменил транзисторы раскачки (H945)
2. Через лампу воткнул в сеть
3. Лампа вспыхивает и гаснет.
4. Напряжение в точке, указанной уважаемым GLUXON: 20,3 в. относительно "косы".
Ключи не впаивал.
Раскачку поменяли, хорошо. Обвязку в базовых цепях ключей проверили? Обычно пробиваются диоды, и горят низкоомные резисторы. Когда всё проверите, впаивайте исправные ключи, и включайте через лампу1. Какие транзисторы менять? Раскачки-поменял, ключи-не впаивал.
2. Нет, ни свистов, ни прочих звуков не было.