• Добро пожаловать на компьютерный форум Tehnari.ru. Здесь разбираемся с проблемами ПК и ноутбуков: Windows, драйверы, «железо», сборка и апгрейд, софт и безопасность. Форум работает много лет, сейчас он переехал на новый движок, но старые темы и аккаунты мы постарались сохранить максимально аккуратно.

    Форум не связан с магазинами и сервисами – мы ничего не продаём и не даём «рекламу под видом совета». Отвечают обычные участники и модераторы, которые следят за порядком и качеством подсказок.

    Если вы у нас впервые, загляните на страницу о форуме и правила – там коротко описано, как задать вопрос так, чтобы быстро получить ответ. Чтобы создавать темы и писать сообщения, сначала зарегистрируйтесь, а затем войдите под своим логином.

    Не знаете, с чего начать? Создайте тему с описанием проблемы – подскажем и при необходимости перенесём её в подходящий раздел.
    Задать вопрос Новые сообщения Как правильно спросить
    Если пришли по старой ссылке со старого Tehnari.ru – вы на нужном месте, просто продолжайте обсуждение.

"ЛАНЗАР" - высококачественный усилитель

  • Автор темы Автор темы DTS
  • Дата начала Дата начала
Вот же прицепились к платам, к противному звуку, да соберите же в конце концов его хоть кто то из выше озвучивших своё недовольство, да заслушайтесь его в темное время суток на нормальной акустике, чтобы глаза не мозолили эти *кривые платы* и будет Вам счастье, а за такое отношение к чужим наработкам и без обоснованную критику того, чего сами не смогли осилить , руки нужно рубить или ровнять совсем не авторам.
 
ОТКРЫТО заявляю ВСЕМ что К DTS как к разработчику у меня НИКАКИХ ПРЕТЕНЗИЙ НЕТ от сборки ЛАНЗАРа по его печатке НЕ ОТКАЗЫВАЮСЬ! Делаю очень медленно из за отсутствия времени, всё что сделаю выложу в виде фото и комментов к ним на ФОРУМЕ С УВАЖЕНИЕМ КО ВСЕМ УЧАСТНИКАМ MITRON!
 
М-да в прямой плате резюк на резюке(вот как оказывается нужно делать чтобы больше тепла рассеять!),всё плотно половины деталей нет! да и помехи- наводки будут с резюка на резюк скакать, прямые платы от китайского хайхай енда!
 
Тема превращается в ветку на паяльнике.Вадим кому ты что тут объясняешь?Тут люди еще платы маркером или лаком рисую,куда им до 2х сторонке.
 
Самое страшное ещё и в том, что конструктивную критику и адекватные советы данная категория воспринимает как ахинею и ересь... Упорствуя в своём невежестве.
 
да соберите же в конце концов его хоть кто то из выше озвучивших своё недовольство
Собирал году в 12-13, мне тогда Шушурин гораздо больше понравился.
всё плотно половины деталей нет! да и помехи- наводки будут с резюка на резюк скакать
Всё там есть. Про наводки вообще насмешил.
Вадим кому ты что тут объясняешь?Тут люди еще платы маркером или лаком рисую,куда им до 2х сторонке.
Да, Илья, что есть - то есть.
Самое страшное ещё и в том, что конструктивную критику и адекватные советы данная категория воспринимает как ахинею и ересь...
И рассуждают таким образом, "ну раз хоть как то работает, значит плата и схема отличные".
 
А я по ланзару скучаю (по звуку). Есть что то в нем , хотя и собирал по этой теме с печаткой.
Если ОМик2,5 не оправдает надежд моих , то опять соберу ланзар по альтернативной печатке которая будет по "феншую" и с доработкой небольшой.
 
А я по ланзару скучаю (по звуку). Есть что то в нем , хотя и собирал по этой теме с печаткой.
Если ОМик2,5 не оправдает надежд моих , то опять соберу ланзар по альтернативной печатке которая будет по "феншую" и с доработкой небольшой.
Согласен,у ланзариуса есть изюминка
 
Ноль нестабильный,куча искажений ,защиты нет. Звук грязный.
 
Да пожалуйста, глядите.
Посмотреть вложение 390775 Посмотреть вложение 390776

Посмотреть вложение 390777 Посмотреть вложение 390778
То, что представил Сергей лучше выбросить в помойку. Рисовал это убожество какой-то бездарь.
Узна,ю платы веговские,но там кое что введено.
 
Ноль нестабильный,куча искажений ,защиты нет. Звук грязный.

Не кто не кого не заставляет соберать этот усилитель,соберал lanzar много раз,с нолем все стабильно как и стоком покоя,искажений не наблюдалось,на счёт грязи:есть куда по хуже по звучанию усилители,на счёт защиты:ланзар как и много других схем её не имеют.
 
Такой шум на счёт кривых и ровных плат подняли,можно и на кривой плате собрать и все гуд если руки прямые и голова с извилинами,а можно с хорошей печаткой накуралесить что весь форум за пол года не розгребет tehno015
 
Последнее редактирование:
Я сие творение собирал в 80 году,когда оно только в ж радио было опубликовано. А ныне мне это не интересно, я давно свои схемы собираю .
Ну а критику отвергать последнее дело,замените ВД139/140 в уне ланзара на кт972/973 будете удивлены изменением звучания в лучшую сторону !
 
Критика это дело хорошие,но не до такой же степени,все и так знают что это за усилитель и на что он способен :) менять это дело тоже хорошое но есть но,можно заменить одно,потом другое и третье и в итоге это уже не ланзар.чем обусловлена замена на составные транзисторы?
 
Попробуй,сам поймешь. Желательно осциллограф иметь только,чтобы точнее конденсаторы коррекции подобрать,а так их до 30-47 пф можно снизить.
 
Радио1/80год стр44 или усилитель Корнева 10/81. Про Лича речи уж нет
 
Нормальный стабильный усилитель.Правильно собрать надо.А защиту приладить особого труда не составит,как и любой другой усилитель.
 
Усилитель

Посмотрим что получится скоро то же запускать буду.... Просто встала проблема с радиаторами...
 

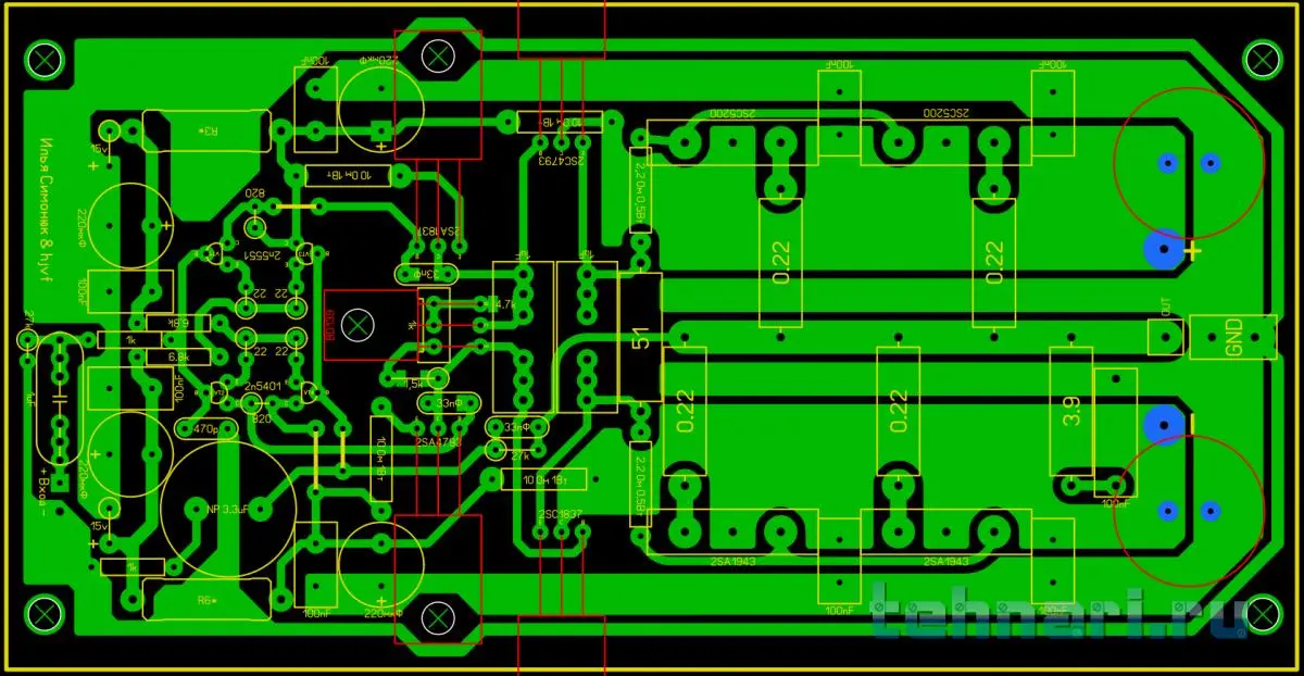
Вложения

  • Платы.webp
    Платы.webp
    152.3 KB · Просмотры: 576
Назад
Сверху