• Добро пожаловать на компьютерный форум Tehnari.ru. Здесь разбираемся с проблемами ПК и ноутбуков: Windows, драйверы, «железо», сборка и апгрейд, софт и безопасность. Форум работает много лет, сейчас он переехал на новый движок, но старые темы и аккаунты мы постарались сохранить максимально аккуратно.

    Форум не связан с магазинами и сервисами – мы ничего не продаём и не даём «рекламу под видом совета». Отвечают обычные участники и модераторы, которые следят за порядком и качеством подсказок.

    Если вы у нас впервые, загляните на страницу о проекте, чтобы узнать больше. Чтобы создавать темы и писать сообщения, сначала зарегистрируйтесь, а затем войдите под своим логином.

    Не знаете, с чего начать? Создайте тему с описанием проблемы – подскажем и при необходимости перенесём её в подходящий раздел.
    Задать вопрос Новые сообщения Как правильно спросить
    Если пришли по ссылке со старого Tehnari.ru – вы на нужном месте, просто продолжайте обсуждение.

"ЛАНЗАР" - высококачественный усилитель

  • Автор темы Автор темы DTS
  • Дата начала Дата начала
Снова сгорели выходные транзисторы и резистор на 51 Ом, уже 200 грн в никуда. Выставил ток покоя 35 мВ, немного поработал попробовал радиатор теплый, нажал на паузу смотрю 70 мВ, включил кулер для обдува при этом подал на него такое напряжение чтоб он только закрутился, смотрю ток покоя сразу упал до 20 мВ, при этом радиатор почти такой же температуры как был до этого, выключил обдув опять ток поднялся до 70 мВ и растет дальше, поднялся до 110 мВ смотрю дымится резистор на 51 Ом, выключил питание но уже поздно. Трогаю транзисторы теплые. Собирал до этого Ом-марк так у него радиатор грелся градусов до 80 и все нормально. Думаю что это из за радиатора из за того что у него слишком густо стоят ребра.
 
ты выкладывай фото, информативнее будет, а то может ты грелку через номакон прикрутил и теперь выходники переводишь, а может и сами выходники поддельные.поставь вместо тошибы ниши кт818г и кт819г в пластике, или даже кт817г и кт816г они стоят не дорого, да и посути их можно выпаять из старого хлама, для проверки их хватит, например с пары кт819г и кт81г ,смело можно снимать 60Вт, а с двух пар уже до 120Вт без проблем, но для тебя хватит и одной пары поставить, потэстить , так что не отчаивайся, раз усилитель у тебя работает не так как надо, значит где то скрылась причина, которую ты просто не замечаешь.У усилителя то стабильность *железобетонная*,главное правильно собрать и немного подумать при настройке.
 
При подключенной последовательно ТР лампочке все нормально работает. И тоже самое когда включаеш обдув ток покоя сразу уменьшается, но если радиатор начинает сильнее охлаждаться то ток растет. Вот так закрепил транзисторы. Всетаки думаю это из за радиатора ил из за того что слишком близко стоят транзисторы. Так и сделаю буду в городе куплю КТ818 и КТ819. Но усилитель мне понравился звучит класно, гула в колонке нету даже при висячем в воздухе входе, и наконецто я им раскачал свои С90, Ом -марк с ними не справляется. И вроде когда грелку прикрутил на сверху на выходной транзистор то ток както стабильнее был
 

Вложения

  • CAM01131.webp
    CAM01131.webp
    62 KB · Просмотры: 240
Последнее редактирование:
Марк +-33, Ланзар +-36. Когда на компе на всю то на Марке уже слышны искажения, на Ланзаре такого не наблюдалось, только когда была подключена последовательно ТР лампочька то приходилось уменьшать громкость на 90% чтоб небыло искажений.
 
Замерял на Марке ток покоя, четко на месте стоит так как на Ланзаре не изменяется
 
Марк +-33, Ланзар +-36. Когда на компе на всю то на Марке уже слышны искажения, на Ланзаре такого не наблюдалось, только когда была подключена последовательно ТР лампочька то приходилось уменьшать громкость на 90% чтоб небыло искажений.

коэффициент усиления у них отличатся у оплеухи он меньше а у ланзара больше вот и получаетсячто когда ты с звуковухи берёшь сигнал, например 0.7в то его хватает чтобы получить 100Вт на 4Ом ,а Оплеухе надо 1в, ты выкручиваешь громкость до конца и твоя звуковуха уже перегружается сама искажает сигнал, и уже искажённый он идет на вход усилка , по этому тебе и кажется что ОМ2 не раскачивает, а Ланзар попросту *довольствуется малым* -ему вполне хватает и 0.7в,чтобы раскрыть потенциал твоих колонок, при этой громкости у тебя нет искажений, потому,что с самой звуковой карты сигнал идет ещё без них, считай уровень выходного сигнала всего лишь на две трети. Вот и всё, никакой мистики.
 
ты выкручиваешь громкость до конца и твоя звуковуха уже перегружается сама искажает сигнал, и уже искажённый он идет на вход усилка
Это не верно. Все параметры звуковой карты указаны относительно номинального выходного напряжения. Если упрощенно, то при номинальном выходном уровне заявленные характеристики будут иметь наилучшие значения, это свойство цифры.
Для корректного сравнения нужно выставлять одинаковое выходное напряжение усилителей мощности на одной и той же нагрузке.
 
Это не верно. Все параметры звуковой карты указаны относительно номинального выходного напряжения. Если упрощенно, то при номинальном выходном уровне заявленные характеристики будут иметь наилучшие значения, это свойство цифры.

-и что тут я неверного сказал, читаем вдумчиво и ещё раз, если сигнал будет выше чем номинальный, то он уже будет отличаться по характеристикам от номинального, это как сказать,что лада калина едет со скоростью 120км/ч и уровень шума в салоне не привышает 35db.
но ведь можно с горки или прицепив к ферари -разогнать до 160км и при этом шум возрастёт, так и в плеере выкрутить на всю громкость мп-3 и будет перегруз.


Для корректного сравнения нужно выставлять одинаковое выходное напряжение усилителей мощности на одной и той же нагрузке
----------а вот это правильно, именно так и следует поступить,но ещё лучше попросту выставить одинаковое входное напряжение и уже сравнить выходное на самой АС, так и мощность подсчитаем заодно при одинаковом уровне входного сигнала, и сразу станет ясным КУ.
.

:trio::trio::trio:
 
Скажем ещё проще - номинальный уровень выходного напряжения звуковой карты равен максимальному, всё таки это не аналог... То бишь ждать искажений от звуковухи не приходится.
 
Собрал ланзар на напряжение -+60 вольт.Впаял одну пару транзисторов и проверил при напряжении -+35 вольт-контрольная лампа в первичке трансформатора горит.
При прикосновении к транзистору мультиметром 2sc5200(для проверки его исправности) в колонку идет скрежет(хлопки)(при выключенном питании)Выходники живые.
R3, R6 надо менять под нужное напряжение -+35 вольт?
(соплей нет, проверял все детальки,плату промыл-уже не новичек),где рыть?
Фото ужасное
 

Вложения

  • IMG_20140916_160638.webp
    IMG_20140916_160638.webp
    51.5 KB · Просмотры: 292
  • IMG_20140916_160806.webp
    IMG_20140916_160806.webp
    54.4 KB · Просмотры: 271
Проверка без радиатора проводилась?
 
Нет,с радиатором.Сразу вспыхнула лампочка при включении и начал искать ошибки в монтаже (снял его-текстолит сейчас плохой - отрываются дорожки на транзисторах...)
 
Подстроечник не пробовал покрутить? У меня так всегда было при первом включении после сборки, лампа горела. Начинал крутить и лампа постепенно гасла, а потом уж и ток покоя выставлял
 
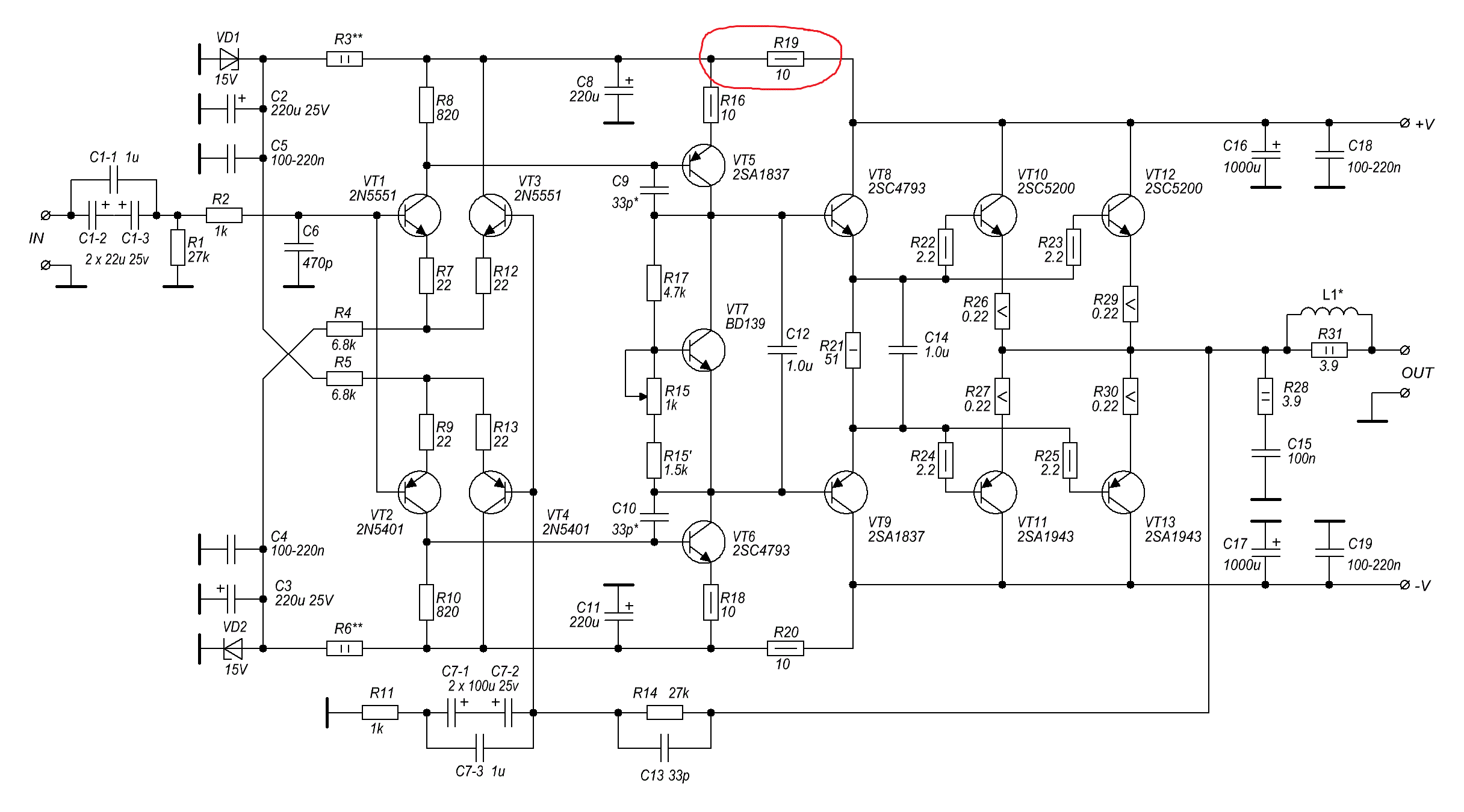
Не успел покрутить, начал дымиться резистор R19 и малость почернел(может еще и дымился R20 не стал дальше экспериментировать-отключил).Сабрал 5 ланзаров-этот первый не запустился:tehnari_ru_837:
 

Вложения

  • Lanzar_v3_1.GIF
    Lanzar_v3_1.GIF
    77 KB · Просмотры: 3,126
VT5 VT6 случайно не попутал?
 
Нет, не перепутал.Начал сверять по старой рабочей спаенной плате ланзара-обнаружил, что цоколевка т-ров 2n5551 и 2n5401 -не совпадают на 90 градусов у обоих пар.А я грешил на прибор(и на китайцев), когда подбирал коэф. усиления-выпаял проводки с прибора и наугад тыкал пока не подобрал правильные ножки:nasos:.Эти пары транзисторов выпаял с какого-то старого телевизора.Как может быть такое?tehno015.Завтра буду пробывать перепаивать
 
да,действительно т-ры 2n5401 и 2n5551 имеет базу на 3 ноге.Эт не проблема,а как определить,где Э и К?
 

Вложения

  • to-92_ebc.webp
    to-92_ebc.webp
    3.9 KB · Просмотры: 190
Назад
Сверху