Смотрите видео ниже, чтобы узнать, как установить наш сайт в качестве веб-приложения на домашнем экране.
Примечание: Эта возможность может быть недоступна в некоторых браузерах.
Добро пожаловать на компьютерный форум Tehnari.ru. Здесь разбираемся с проблемами ПК и ноутбуков: Windows, драйверы, «железо», сборка и апгрейд, софт и безопасность. Форум работает много лет, сейчас он переехал на новый движок, но старые темы и аккаунты мы постарались сохранить максимально аккуратно.
Форум не связан с магазинами и сервисами – мы ничего не продаём и не даём «рекламу под видом совета». Отвечают обычные участники и модераторы, которые следят за порядком и качеством подсказок.
Если вы у нас впервые, загляните на страницу о форуме и правила – там коротко описано, как задать вопрос так, чтобы быстро получить ответ. Чтобы создавать темы и писать сообщения, сначала зарегистрируйтесь, а затем войдите под своим логином.


Обычные давно изжеванные. Не заморачивайся,кроме того это коммерция всего лишьНаверное действительно хорошие схемы были на сайте, если китайцы увидели в них своих конкурентов.
Молодцы какие! По всему видать ребята предприимчивые!Этот усилитель предлагался волгоградцами для продажи


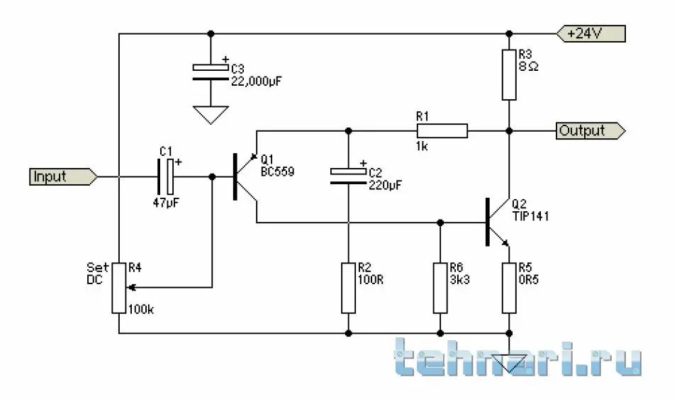
Конечно же будет. Я ставил на выход составной транзистор. Отлично всё работало. R3 - подстроечный. Усиление можно немного приподнять. R7 - 5.6 к. Выходная ёмкость 1000 мкф. Зато короткий звуковой тракт. Нормально он звучит.Будет это работать?
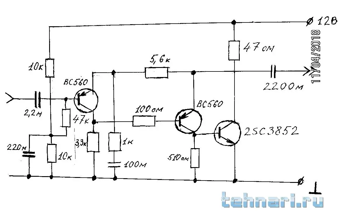
Это бывает. Взглянуть бы на твою схему, как ты там Шаклая прилепил.Усь показал мне фигу.
Не правильно. Первый , в Шиклаи, должен быть обратный , а второй прямой.Поставил на выход Шиклаи из BC560 и 2SC3852,
Не правильно. Первый , в Шиклаи, должен быть обратный , а второй прямой.