Для чего кабель будет использоваться, для передачи звука? Если да, то я, обычно, использую 2х0,5 в экране, стоит около 12р. за метр.А как на счет кабеля?
Смотрите видео ниже, чтобы узнать, как установить наш сайт в качестве веб-приложения на домашнем экране.
Примечание: Эта возможность может быть недоступна в некоторых браузерах.
Добро пожаловать на компьютерный форум Tehnari.ru. Здесь разбираемся с проблемами ПК и ноутбуков: Windows, драйверы, «железо», сборка и апгрейд, софт и безопасность. Форум работает много лет, сейчас он переехал на новый движок, но старые темы и аккаунты мы постарались сохранить максимально аккуратно.
Форум не связан с магазинами и сервисами – мы ничего не продаём и не даём «рекламу под видом совета». Отвечают обычные участники и модераторы, которые следят за порядком и качеством подсказок.
Если вы у нас впервые, загляните на страницу о форуме и правила – там коротко описано, как задать вопрос так, чтобы быстро получить ответ. Чтобы создавать темы и писать сообщения, сначала зарегистрируйтесь, а затем войдите под своим логином.
Для чего кабель будет использоваться, для передачи звука? Если да, то я, обычно, использую 2х0,5 в экране, стоит около 12р. за метр.А как на счет кабеля?
Какого плана нужна помощь?
Схемку не подскажу ибо никогда этим не занимался.![]()
Кабель пойдет, не хуже любого хай-фай.
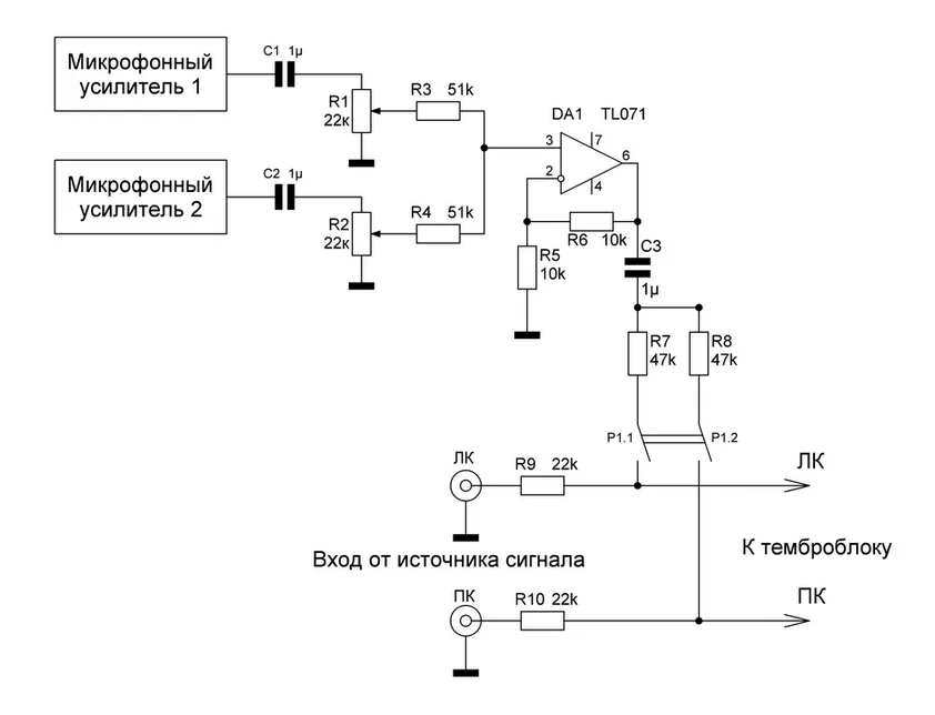
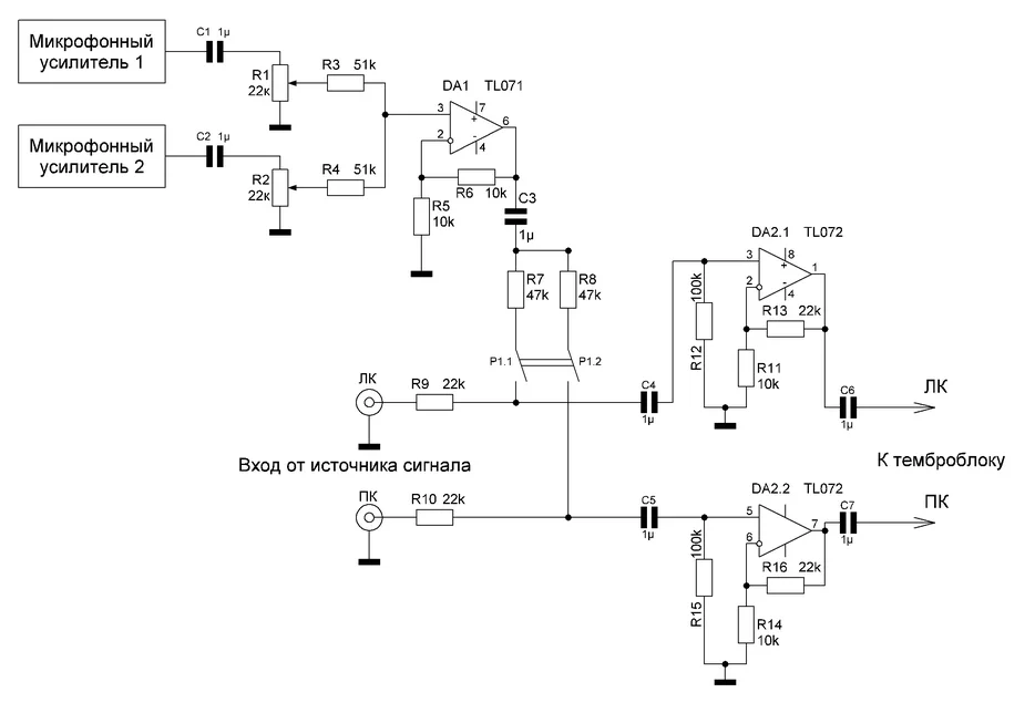
С микшером непонятно по какой схеме собирал, какой микрофон используется, подсоединен микрофон к микшеру напрямую или есть предусилитель?



Похоже на самовозбуждение. Усиление то дикое, сначала микрофонный усилитель, потом микшер который тоже усиливает, затем усилитель мощности. Вполне достаточно было бы пассивного микшера с эмиттерными повторителями для развязки. Ну, раз уж сделали микшер на ОУ, ищите способ "зарезать" его усиление и к разводке общего провода отнеситесь с максимальным вниманием. Проследите, чтобы токи потребляемые усилителем мощности не протекали по общим проводам которыми подключен микшер и микрофонный усилитель. Экранированные провода соединяйте с корпусом только в одной точке, с одного конца..Микрофон слышно и даже очень громко, но он периодически пропадает (пол или даже меньше секунды нет звука с микрофона и столько же звук идет)...И слышно его только, когда на микрофонном усилителе полная или почти полная мощность...
Немного задержал, но наконец руки дошли.
Спасибо большое!!!
Есть несколько вопросов:
1. На МУ уже есть переменные резисторы, можна тоогда убрать эти из платы?
2. ТЛ071 правильно, не опечатка?(Хотя да, возможно и правильно...(разные ноги питания))
3. Не надо резистора между R3 и R4 для смешивания?
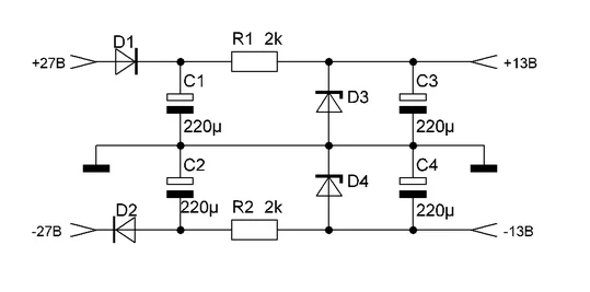
4. У меня унч питается от +- 31в, как быть со стабилизатором?
5. Будут ли оба микрофона слышны в обеих колонках?

1.
2. Питание для ТЛ071 - 4 нога минус, 7 нога плюс.