• Добро пожаловать на компьютерный форум Tehnari.ru. Здесь разбираемся с проблемами ПК и ноутбуков: Windows, драйверы, «железо», сборка и апгрейд, софт и безопасность. Форум работает много лет, сейчас он переехал на новый движок, но старые темы и аккаунты мы постарались сохранить максимально аккуратно.

    Форум не связан с магазинами и сервисами – мы ничего не продаём и не даём «рекламу под видом совета». Отвечают обычные участники и модераторы, которые следят за порядком и качеством подсказок.

    Если вы у нас впервые, загляните на страницу о проекте, чтобы узнать больше. Чтобы создавать темы и писать сообщения, сначала зарегистрируйтесь, а затем войдите под своим логином.

    Не знаете, с чего начать? Создайте тему с описанием проблемы – подскажем и при необходимости перенесём её в подходящий раздел.
    Задать вопрос Новые сообщения Как правильно спросить
    Если пришли по ссылке со старого Tehnari.ru – вы на нужном месте, просто продолжайте обсуждение.

На конкурс "13 друзей моддинга" стимпанк бра от sergey-las

Закрепил нижнюю крышку.
 

Вложения

  • DSC00831.webp
    DSC00831.webp
    27.1 KB · Просмотры: 145
Сейчас все перерыл, а нужную гайки и метчик не могу найти:tehnari_ru_093:. Завтра куплю и продолжим:)
 
Травление на латуни не пробовали осваивать?
Такие большие площади для творчества!
 
А полировка для чего? :)
 
То есть протравленная часть будет матовой и шершавой?
Все зависит чем травить и какой металл.Каждый кусок металла даст разную чистоту протравленной поверхности .
 
а вот шильдик протравим. но как
Я и сам пока не освоил травления, но не хочется заморачиваться на лазерных принтерах - рядом их нет! :)
Хочу попробовать рисовать маркером, а затем травить.
 
Хочу попробовать рисовать маркером, а затем травить.
Вполне реальный метод, раньше когда не было и маркеров, рисовали рейсфедером,
кистью, заточенной спичкой наконец, и нитрокраской, клеем БФ-2, в лучшем случае
цапонлаком.
 
Собрал программатор:)
 

Вложения

  • DSC00004 (2).webp
    DSC00004 (2).webp
    48 KB · Просмотры: 205
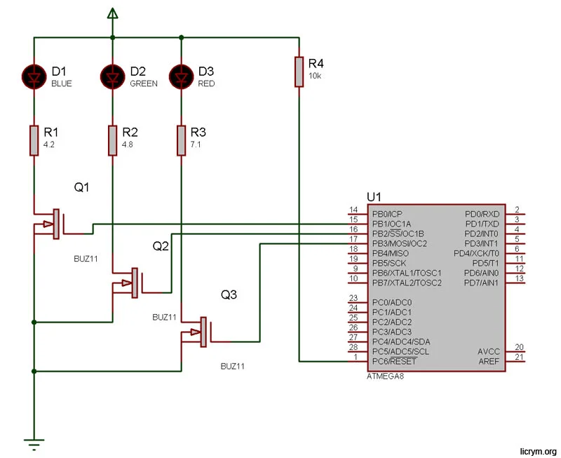
МК вроде прошил, а схема работать отказываетсяtehno015
 
Не могу понять почему схема не работает, испробовал все что мог.
Схема вот эта.
Rgb_scheme.webp
При прошивки не смог выставить этот фьюз.
Фьюзы-для-PonyProg.webp

Как правильно припаивать выводы? Вместо BUZ11 взял BUZ11A.
Rgb_scheme (1).webp2402.webp
 
Вот цоколёвка.

B100NH02L_2.webp
 
Назад
Сверху