• Добро пожаловать на компьютерный форум Tehnari.ru. Здесь разбираемся с проблемами ПК и ноутбуков: Windows, драйверы, «железо», сборка и апгрейд, софт и безопасность. Форум работает много лет, сейчас он переехал на новый движок, но старые темы и аккаунты мы постарались сохранить максимально аккуратно.

    Форум не связан с магазинами и сервисами – мы ничего не продаём и не даём «рекламу под видом совета». Отвечают обычные участники и модераторы, которые следят за порядком и качеством подсказок.

    Если вы у нас впервые, загляните на страницу о проекте, чтобы узнать больше. Чтобы создавать темы и писать сообщения, сначала зарегистрируйтесь, а затем войдите под своим логином.

    Не знаете, с чего начать? Создайте тему с описанием проблемы – подскажем и при необходимости перенесём её в подходящий раздел.
    Задать вопрос Новые сообщения Как правильно спросить
    Если пришли по ссылке со старого Tehnari.ru – вы на нужном месте, просто продолжайте обсуждение.

Нужна печатная плата TDA7294

  • Автор темы Автор темы amega
  • Дата начала Дата начала
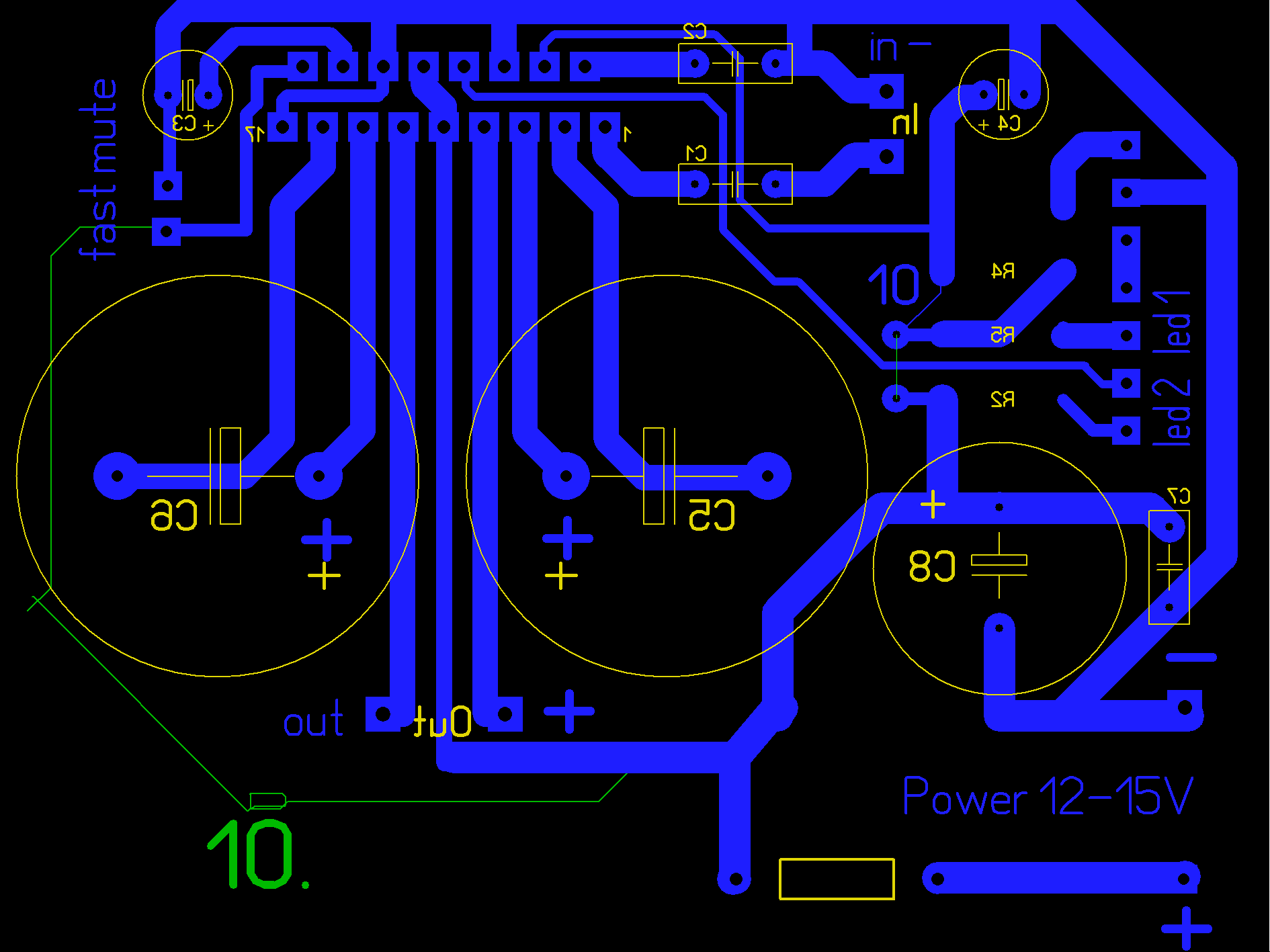
если кому интересно вот как я его собрал с4 с3 22мкф . 10 это 10ком .
 

Вложения

  • 444.GIF
    444.GIF
    59.1 KB · Просмотры: 874
слушай я не собираюсь слушать музыку резистором и я не гонюсь за точными параметрами мне просто надо чтоб усь выдал ту мощность которая она должна давать , хотья бы 40ватт а он больше 25 не выдает и это на максимуме . и хочу узнать почему

Потому что
бОльшую мощность эта микросхема отдает только в пике, а не постоянно...
 
да именно про эту микру в даташите наврали да обычно с другими микрами все правильно и там ясно написано кги0.5 55ватт ну пусть будет 40ватт и 0.5 это не пик 10% вот это пик . и что все кто на этом форуме писали усь на 50ватт это они все врали ?
 
даташит не врет. там сказанно максимальная КРАТКОВРЕМЕННАЯ мощность. и обрати внимание на КНИ при ней:)
 
Всем привет! Купил я сегодня паяльничЕГ, микруху))) все спаял, протестить сейчас не смогу, у крестника ДР. Приеду буду тестить) Отпишусь.
Да, в компьютерном БП есть 0,47кОм? Не могу найти. Забыл купить на второй канал.
 

Вложения

  • 3.webp
    3.webp
    87 KB · Просмотры: 643
  • 4.webp
    4.webp
    63.7 KB · Просмотры: 463
должен быть, смотри по полоскам и сверяй:)
 
Всем привет! Купил я сегодня паяльничЕГ, микруху))) все спаял, протестить сейчас не смогу, у крестника ДР. Приеду буду тестить) Отпишусь.
Да, в компьютерном БП есть 0,47кОм? Не могу найти. Забыл купить на второй канал.

незачем копировать свой пост по другим темам.
 
ну посмотрел там написано минимальная 45ватт а не кратковременная. кратковременная 70ватт там . рас вы говорите больше 25ватт не выдает то смысл какой когда 1558 звучить так же громко
 
тогда что и тда 7294 выдает 30ватт если в даташите написано 70ватт кги 0.5
 
ну посмотрел там написано минимальная 45ватт а не кратковременная. кратковременная 70ватт там . рас вы говорите больше 25ватт не выдает то смысл какой когда 1558 звучить так же громко

У Вас питание какое идет на 1562? Какая нагрузка (динамик сколько Ом?)? Какие конденсаторы С5 и С6 (схема из 9 поста)?
 
Последнее редактирование:
тогда что и тда 7294 выдает 30ватт если в даташите написано 70ватт кги 0.5

у вас питание на сколько я понял 12вольт 2ампера.и какую вы мощность хотите получить при таком питании? смотрите в даташите при каком напряжении какая мощность.
 
Для удобства скину по TDA7294
 

Вложения

  • 2014-01-18_232856.webp
    2014-01-18_232856.webp
    37 KB · Просмотры: 207
тс походу от 12в питает :))
 
У Вас питание какое идет на 1562? Какая нагрузка (динамик сколько Ом?)? Какие конденсаторы С5 и С6 (схема из 9 поста)?
питание у меня 15вольт ну 14 допустим и этот бп 5амперный а не 2х. динамик 4ома , кондеры с5 с6 4700мкф схема та которую последней выложил . а при максимуме гроикости от 40герц напряжение в питании был 12.8в и ток потребления 3ампера
 
ну да там написано14.4в у меня ведь тоже 15вольтовое питание и ток 5 ампер. да кстатье думал входное напряжение сигнала маловат подключил к автомагнитоле у него помоему 2вольта , напряжение выходного канала увеличился лишь на 1вольт значить и не в этом проблема.
 
ну я же уже говорил около 70ватт
 
может он у меня работает в классе б ? в даташите че то такое сказано сам не очень понял так как плохо перевелся ? там написано 20ватт в классе б и н классе 70ватт
 
Откуда 70Вт при 14В ? 20 Вт при таком напряжении на 4 омной нагрузке, на графике же видно
я про 7294 говорил это . я и так знаю что 1562 не выдаст 70ватт но 40ватт то хотья бы он должен давать
 
Назад
Сверху