• Добро пожаловать на компьютерный форум Tehnari.ru. Здесь разбираемся с проблемами ПК и ноутбуков: Windows, драйверы, «железо», сборка и апгрейд, софт и безопасность. Форум работает много лет, сейчас он переехал на новый движок, но старые темы и аккаунты мы постарались сохранить максимально аккуратно.

    Форум не связан с магазинами и сервисами – мы ничего не продаём и не даём «рекламу под видом совета». Отвечают обычные участники и модераторы, которые следят за порядком и качеством подсказок.

    Если вы у нас впервые, загляните на страницу о форуме и правила – там коротко описано, как задать вопрос так, чтобы быстро получить ответ. Чтобы создавать темы и писать сообщения, сначала зарегистрируйтесь, а затем войдите под своим логином.

    Не знаете, с чего начать? Создайте тему с описанием проблемы – подскажем и при необходимости перенесём её в подходящий раздел.
    Задать вопрос Новые сообщения Как правильно спросить
    Если пришли по старой ссылке со старого Tehnari.ru – вы на нужном месте, просто продолжайте обсуждение.

Подскажите схему для сабвуфера

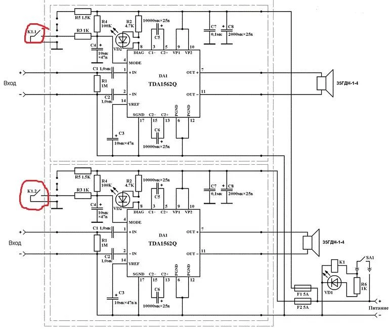
Продавец видимо эту схему не смотрел, или не понял ее. Тут нет автоматики, Мы же SA1 вручную включаем.
Когда включаем SA1- просто подается питание на реле, и оно замыкает свои контакты К1.1 и К1.2. Если вместо них поставить переключатель принцип не изменится.
В данном случае без разницы чем замыкать переключателем или реле.

Ясно а резисторы какой мощностья не подскажешь??
 
самые обычные 0,125-0,25W
 
окей спасибо)) счас буду подбирать
 
Пожалуйста, подкиньте готовую плату для тембрблока с микросхемой LM1036N :tehnari_ru_093:
 

Вложения

  • LM1036.gif
    LM1036.gif
    17.1 KB · Просмотры: 291
Есть такая, с небольшими изменениями, разберётесь?
 

Вложения

  • Схема 2.webp
    Схема 2.webp
    63.7 KB · Просмотры: 1,713
Масса одна - GND
 
тоесть её в 4 местах нужно подключить???
не могли бы вы расписать справа контакты??
 
Выводы через 47к на средние выводы регуляторов, нижние выводы регуляторов вместе и на GND, верхние выводы регуляторов вместе и на верхний контакт bus.
LC, LCon и bus на переключатель тонкомпенсации
 
в принципе все понятно спасибо, а что такое тонкомпенсация?
 
При подключении усилителя у меня возникли некоторые вопросы! при включении усилителя переключатели К1.1 и К1.2 должны замыкаться или размыкаться??? и какую функцию выполняют светодиоды VD2?? к сожалению не могу снова выложить схему так так проблемы с интернетом, если кто то сможет помоч, схема есть на предыдущих страницах, на двух TDA 1562q спасибо.
 
К1.1 и К1.2 при подачи питания замыкаются. VD2 загорается при перегрузке , перегреве , замыкании выхода.
 
К1.1 и К1.2 при подачи питания замыкаются. VD2 загорается при перегрузке , перегреве , замыкании выхода.

спасибо, а если я не использую реле, мне можно их просто вместе запоять???
 
В смысле убрать реле и поставить в место перемычку К1.1 и К1.2 то можно.
 
перемычки убрал снова запело!!!! что может быть?? и перемычки обязательно нужны или нет?? просто перед включением мембраны как постоянно двигаются пока звук не подашь!!!!помогите плизз
 

Вложения

  • схема усилителя1.webp
    схема усилителя1.webp
    48.7 KB · Просмотры: 248
неужели мне никто не поможет :tehnari_ru_837:
 
Если убрал перемычки запело значит не ставь их!
 
беда такая, без перемычек с темблоком я включаю работает но трещит и и шипит но звук есть, как только замыкаю один из усилителей в месте перемычки, работает одна колонка чисто именно от того который замыкаю, а когда вместе замыкаю к1.1 и 1.2 то не работает ничего, тишина
 
Назад
Сверху