• Добро пожаловать на компьютерный форум Tehnari.ru. Здесь разбираемся с проблемами ПК и ноутбуков: Windows, драйверы, «железо», сборка и апгрейд, софт и безопасность. Форум работает много лет, сейчас он переехал на новый движок, но старые темы и аккаунты мы постарались сохранить максимально аккуратно.

    Форум не связан с магазинами и сервисами – мы ничего не продаём и не даём «рекламу под видом совета». Отвечают обычные участники и модераторы, которые следят за порядком и качеством подсказок.

    Если вы у нас впервые, загляните на страницу о проекте, чтобы узнать больше. Чтобы создавать темы и писать сообщения, сначала зарегистрируйтесь, а затем войдите под своим логином.

    Не знаете, с чего начать? Создайте тему с описанием проблемы – подскажем и при необходимости перенесём её в подходящий раздел.
    Задать вопрос Новые сообщения Как правильно спросить
    Если пришли по ссылке со старого Tehnari.ru – вы на нужном месте, просто продолжайте обсуждение.

Преобразователь для TDA7294

  • Автор темы Автор темы TSKos
  • Дата начала Дата начала
Добавь пару ключей и будет 800 ватт.
 

Вложения

  • 01 схема.GIF
    01 схема.GIF
    24.4 KB · Просмотры: 4,945
я собираю по схеме DDREDDа.
не пойму куда постаить еще IRFZ44N
 
Добавь пару ключей и будет 800 ватт.

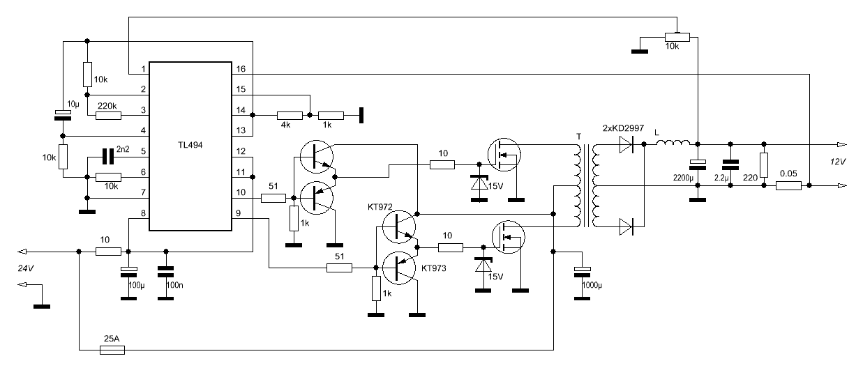
Напряжение на АКБ плавает в достаточно широком диапазоне. Выходное напряжение преобразователя плавает еще больше. Между тем TL494 имеет встроенный ШИМ регулятор позволяющий стабилизировать выходное напряжение. Удивляет упорное нежелание народа пользоваться данной возможностью. Ладно бы это требовало больших вложений, так нет же, всего то и нужно сделать обратную связь на паре резисторов.

Сергей, не хочешь реализовать подобный вариант?
 
Андюша, я не соображаю, и вникать не хочу. та и для саба в авто собираю Д класс. Это усь не убиваемый и ему все равно как плавает выходное напряжение. Та и не хочется усложнять схему.
 
Та и не хочется усложнять схему.

Да там всего-то надо, соединить выходную среднюю точку с минусом питания ТЛ и с плюса выхода через делитель на паре резисторов подать регулирующее напряжение на вывод 1 ТЛ.

Что-то типа такого:

77827.gif
 
ну так кто нить подскажит как полцчить больше мощности из схемы DDREDDа?
 
НИКАК.
Другая схема нужна.
 
И Вам не хворать.
 
а если в схеме дреда IRFZ44(N) заменить на IRF3205
мощность не увеличиться?
 
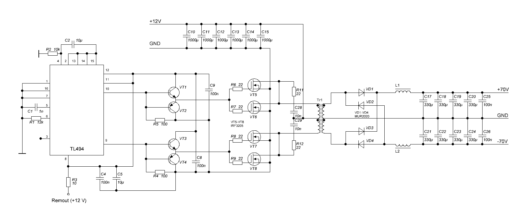
Здравствуйте. Помогите советом.
Собрал по схеме DDREDD преобразователь. Очень сильно греются транзисторы (через 8-10) после подключения к АКБ. На выходе U=28,9В, разница в плечах не более 0,1 В.
Что было заменено в отличае от оригинала:
VD2 -> CT PR1505
VD4-VD7, VD1 -> 20CTQ150
KT815->BD139

Что можно еще посмотреть и покрутить:?
Фото расчета трансформатора и ИИП ниже.
 

Вложения

  • IMAG0044.webp
    IMAG0044.webp
    27.4 KB · Просмотры: 128
  • IMAG0045.webp
    IMAG0045.webp
    22.1 KB · Просмотры: 114
  • IMAG0047.webp
    IMAG0047.webp
    27.4 KB · Просмотры: 104
  • IMAG0048.webp
    IMAG0048.webp
    30 KB · Просмотры: 102
  • IMAG0049.webp
    IMAG0049.webp
    28.6 KB · Просмотры: 98
  • IMAG0051.webp
    IMAG0051.webp
    26.1 KB · Просмотры: 116
  • Расчет.webp
    Расчет.webp
    83.3 KB · Просмотры: 920
Принес с гаража ИИП, подключил к трансформатору, появился какой-то перекос в плечах (+60В, - 27В). Гудит трансформатор, пока не зарядятся электролиты с16,с17 (10000 мкФ).
 
А ты подключай не к трансформатору, а к аккумулятору.
 
Принес с гаража ИИП, подключил к трансформатору, появился какой-то перекос в плечах (+60В, - 27В). Гудит трансформатор, пока не зарядятся электролиты с16,с17 (10000 мкФ).
Трансформатор на ИИП, извеняюсь.
 
Да там всего-то надо, соединить выходную среднюю точку с минусом питания ТЛ и с плюса выхода через делитель на паре резисторов подать регулирующее напряжение на вывод 1 ТЛ.

Что-то типа такого:

Посмотреть вложение 133514

Так запросто не делается. Понадобится расчёт дросселя и параметров эр це цепи обратной связи для заданного диапазона шим. Для не динамично потребляемой нагрузки несомненно проще, а унч таким не является.
 
А ты подключай не к трансформатору, а к аккумулятору.

Подключил. Перекос (+60, -20) все равно остался и сильно греются транзисторы.
Что можно поменять или проверить?
 
Назад
Сверху