• Добро пожаловать на компьютерный форум Tehnari.ru. Здесь разбираемся с проблемами ПК и ноутбуков: Windows, драйверы, «железо», сборка и апгрейд, софт и безопасность. Форум работает много лет, сейчас он переехал на новый движок, но старые темы и аккаунты мы постарались сохранить максимально аккуратно.

    Форум не связан с магазинами и сервисами – мы ничего не продаём и не даём «рекламу под видом совета». Отвечают обычные участники и модераторы, которые следят за порядком и качеством подсказок.

    Если вы у нас впервые, загляните на страницу о проекте, чтобы узнать больше. Чтобы создавать темы и писать сообщения, сначала зарегистрируйтесь, а затем войдите под своим логином.

    Не знаете, с чего начать? Создайте тему с описанием проблемы – подскажем и при необходимости перенесём её в подходящий раздел.
    Задать вопрос Новые сообщения Как правильно спросить
    Если пришли по ссылке со старого Tehnari.ru – вы на нужном месте, просто продолжайте обсуждение.

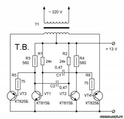
Преобразователь

Олег, я с ПП ничего не делал, не думал что он низкочастотный ... :)
 
А я не понял о чем разговор ... :)
 
блин пришла беда железо при разбирание транса разбилось не на 2 кусочка как положено а на 3 что мне делать?и ещё я всё разобрал проволоку смотал запомнил как что было оставил я как понял только первичку, что делать дальше? разматывать и первичку?
 
Ничего страшного склей и все ... :)
 
спасибо,я уж испугался думал испортил,ну так мне прм всё разматывать и первичку?
 
Разматывать все ... :)
Какой генератор, какая частота ? ... :)
 
всё размотал что дальше
 
аууу людиии
 
почему все молчат
 
Перечитал тему:
Преобразователь
Имеются вот такие транзисторы кп810а кт898б1 можна ли их поставить в эту схему
Миниатюры
Если ты собираешь эту схему то феррит не пойдёт, тебе нужно железо Ш-образной формы.
 
транзисторы могу и другие поставить а зачем я тогра разобрал и размотал этот транс?зачем вы меня путаете одни говорят что разберапй другие говорят не подойдёт:tehnari_ru_073:
 
вопщем вот фото транса разобранного тут же указал размеры теперь подскажите сколько витков мотать первичку сколько вторичку и каким проводом схема будет вот эта
 

Вложения

  • s19190054.webp
    s19190054.webp
    11.7 KB · Просмотры: 5,558
  • IMG_0128.webp
    IMG_0128.webp
    40 KB · Просмотры: 575
  • IMG_0130.webp
    IMG_0130.webp
    36.5 KB · Просмотры: 276
  • IMG_0131.webp
    IMG_0131.webp
    44 KB · Просмотры: 156
вопщем вот фото транса разобранного
Я же тебе сказал- для этой цели не пойдёт феррит!
Тебе нужен любой сетевой транс примерно на 80-100W.
Потом нужно будет убрать вторичку, и заново перемотать вторичку, а первичная останется нагрузочной, тоесть к ней ты будешь подключать ну допустим лампу 220В/60W.
И так твоя задача найти любой сетевой транс, описать его размеры и, сфоткать.
Потом двинемся дальше.

Выполнять поставленную задачу!
 
koljan1122 Почему феррит то не пойдёт? Ему не надо 50Гц на выходе. Вроде ... .
денисссс Вот последняя схема более симпатична. Частота меньше плыть будет. Тебе на выходе то что нужно получить?
И пиши уже нормально. Тебе же с запятыми и точками отвечают.

George Smith В дросселях АТХ ПП используют, поскольку выше порог насыщения. Ну и дешевле он наверное. Я на нём только одну однотактную схему делал. Потом пробовал на Альсифер поменять(его просто горы), заводился но мощность здорово упала.
 
Спасибо, все понятно, у меня Альсифера тоже море, вчера открыл справочник и
сравнил характеристики всех порошковых сердечников ... :)
 
а для укакой подойдёт феррит?только на транзисторах и не большая нужно после транса получить 25 переменки 2 полярного питание на каждом плече по 25 вольт
 
а для укакой подойдёт феррит?
Пойдет, в крайнем случае можно увеличить частоту, конденсаторы 0.47 мкФ
заменить на меньшую емкость.
только на транзисторах и не большая нужно после транса получить 25 переменки 2 полярного питание на каждом плече по 25 вольт
Какой ток 2х25В ? ... :)
 
Олег (groks), Частоту мультивибратора всяко надо повышать, меня смущают
выходные транзисторы КТ825, мало того что они составные, нагрузка эмиттерная, да
и на высоких частотах они плохо работают ... Ему нужно более 100Вт мощности ... :)
 
мне нужно гдето 150ватт,2плеча по 25вольт переменки на каждом,3-5ампер
 
Назад
Сверху