- Регистрация
- 6 Дек 2011
- Сообщения
- 442
- Реакции
- 41
- Баллы
- 0
я имел ввиду слитую с вашего пропеллера прошивку
А какой PCF запаян?
Смотрите видео ниже, чтобы узнать, как установить наш сайт в качестве веб-приложения на домашнем экране.
Примечание: Эта возможность может быть недоступна в некоторых браузерах.
я имел ввиду слитую с вашего пропеллера прошивку
8583TА какой PCF запаян?
Всем добрый день. Прочитал всю статью, но так и не понял- все что лежит в шапке собрав будет работать?
Собираю часы на 886 - печатка пропеллера та что в шапке "16f886 SMD Prop.lay". Там все правильно в печатке? Живу в Москве и надеюсь с деталями не будет проблем.Лучше всего собрать на smd последняя версия 6, если не ошибаюсь.
Посмотрев схему базы и ее печатку, я не нашел как через USB можно выставить время на часах? В данный момент база только может использоваться как трансформатор для питания. Вкл/выкл двигателя можно реализовать и на более простой базе. Я чего то не понимаю или так оно и есть?
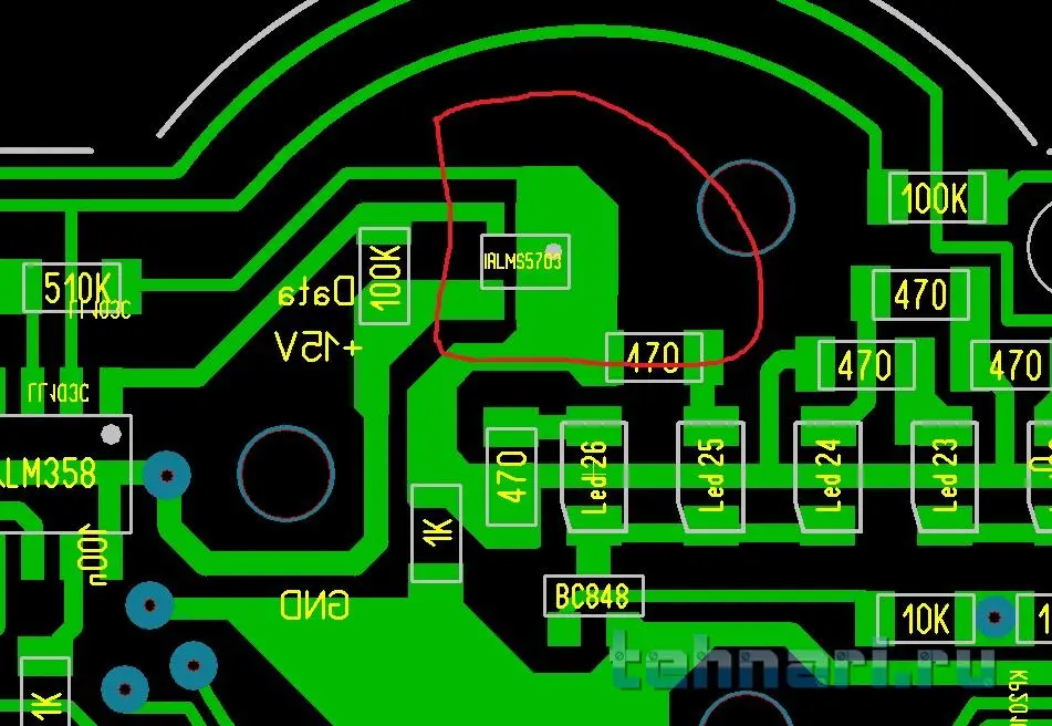
Что это такое на новой схеме?
На старой схеме и печатке стоит IRLMS5703. А на новой IRF7416/so8. На новой нужно печатку поменять т.к. там 8 ножек...
Извините за назойливость. На вращающуюся часть должно поступать +15 вольт. Сколько витков и какой тощины должна быть проволока на внешней и внутренней катушки?